电影天堂-电影天堂官方最快发布站

  • 您现在所在的位置 : 电影天堂-电影天堂官方最快发布站 > 汕尾市公安局 > 电影天堂公开  > 采购信息
    汕尾市公安局“部分重要信息系统安全等级保护测评工作”项目竞争性谈判公告
    2016-07-29 15:07 来源: 本网 发布机构: 汕尾市公安局 【字体:   打印
    汕尾市公安局“部分重要信息系统安全等级保护测评工作”项目竞争性谈判公告

    信息来源:广东省政府采购网 发布机构:汕尾市公共资源交易中心 发布日期:2016-07-28 11:45:44 
    采购编号:SWCG20160613J03 采购品目:信息系统运营维护服务 预算金额: 160,000.00 元 
    代理机构:汕尾市公共资源交易中心 项目负责人:洪广宇 项目经办人:陈大鹏

    各供应商:

        汕尾市公共资源交易中心(以下简称集中采购机构)受汕尾市公安局(以下简称采购人)的委托,对汕尾市公安局部分重要信息系统安全等级保护测评工作项目进行竞争性谈判采购,欢迎符合资格条件的供应商参加投标。

        一、采购项目编号:SWCG20160613J03。

        二、采购项目名称:汕尾市公安局部分重要信息系统安全等级保护测评工作。

        三、采购预算:160000元(总报价超过预算金额的为无效谈判)。 

        四、供应商资格:

        1、符合《中华人民共和国政府采购法》第二十二条规定;

        2、国内独立的事业法人或独立企业法人;

        3、具有在中华人民共和国境内注册且在有效期内的法人营业执照、税务登记证;

        4、投标方获得广东省等级保护工作协调(领导)小组办公室推荐的测评机构(DJCP)资质,并在广东省信息安全等级保护协调小组办公室推荐测评机构名单中;异地测评机构应按粤等保办【2013】2号文件要求办理相关手续,并出示备案回执,提供证书复印件;

        5、投标人要求为广东省等级保护工作协调(领导)小组办公室推荐的测评机构且具备中国合格评定国家认可委员会颁发的CNAS检查机构认可或实验室认可证书;

        6、中标方具有测试前对目标系统进行备份的能力,并进行备份。

        7、本项目不接受联合体投标。

        五、符合资格的供应商应当在2016年7月29日 起至2016年8月2日下午5时30分止(法定节假日除外)到汕尾市公共资源交易中心购买谈判文件,谈判文件每套售价150元(人民币),售后不退。购买谈判文件时须提供以下资料:

        1、《企业法人营业执照》或《事业单位法人证书》、《税务登记证》副本原件及正本复印件(加盖公章):

        2、法人代表授权书(加盖公章);

        3、法人代表身份证原件或复印件(加盖公章),被委托人(如有委托)身份证原件及复印件(加盖公章)。

        六、谈判响应文件递交截止时间点:2016年8月4日上午10时30分。

        七、谈判响应文件递交地点:汕尾市区马思聪艺术中心左侧附楼二楼评标室。

        八、谈判时间:2016年8月4日上午10时30分。

        九、谈判地点:汕尾市区马思聪艺术中心左侧附楼二楼评标室。

        十、采购人、集中采购机构名称及联系方式:

        采购人名称:汕尾市公安局。

        联系人:朱先生    电话:0660-3366165。

        集中采购机构名称:汕尾市公共资源交易中心。

        联系人:陈先生   电话(传真)、0660-3826961。

        

        

                   谈判文件下载.doc

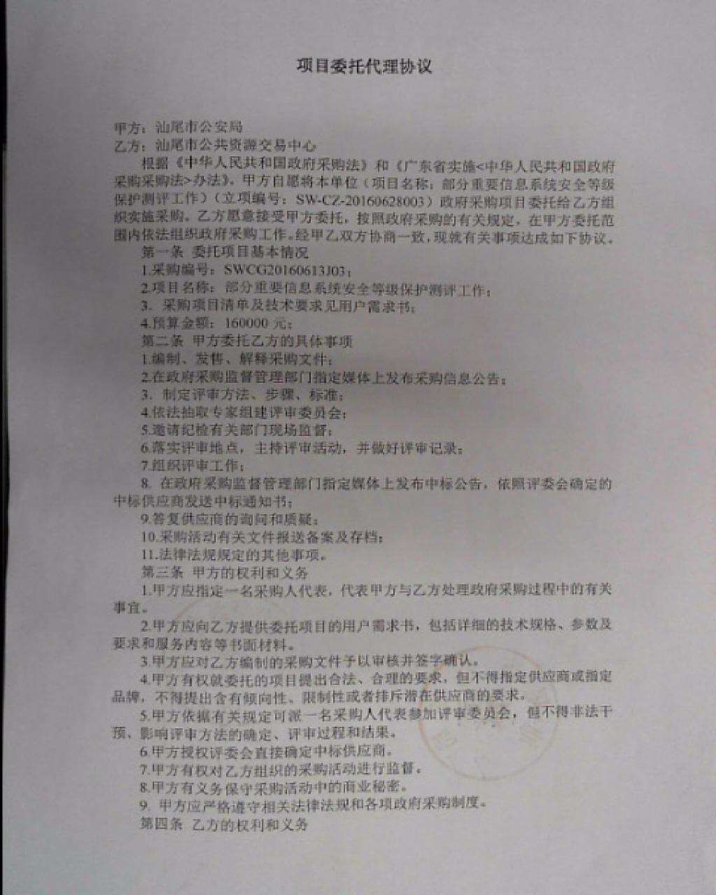
        项目委托代理协议一

        项目委托代理协议二

    汕尾市公共资源交易中心

    2016年7月29日

    免责声明:本页面提供的内容是按照政府采购有关法律法规要求由采购人或采购代理机构发布的,广东省政府采购网对其内容概不负责,亦不承担任何法律责任。
    关联稿件:
    相关附件:
    扫一扫在手机打开当前页

    汕尾市公安局 版权所有   主办单位:汕尾市公安局  承办单位:汕尾市公安局宣传科  粤ICP备050634395号
    网站标识码:4415000052
    地址:  汕尾市城区红海中路    投诉举报电话: 110    联系电话: 06603386621
    欢迎您对网站工作提出宝贵的意见或建议!   粤公网安备 44150202000004号

    站点访问量:- 稿件访问量:- 统计代码:

    您访问的链接即将离开“汕尾市公安局”网站,是否继续?