您现在所在的位置 :
电影天堂-电影天堂官方最快发布站 > 汕尾市供销合作联社 > 专题 > 综合业务 > 再生资源
广东省人民政府办公厅关于印发广东省全域
“无废城市”建设工作方案的通知
粤办函〔2025〕72号
各地级以上市人民政府,省政府各部门、各直属机构:
《广东省全域“无废城市”建设工作方案》已经省人民政府同意,现印发给你们,请认真组织实施。实施中遇到的问题,请径向省生态环境厅反映。
省政府办公厅
2025年5月27日
广东省全域“无废城市”建设工作方案
为深入贯彻习近平生态文明思想,推进固体废物减量化、资源化、无害化,更好发挥减污降碳协同效应,在我省“无废城市”建设试点工作基础上,全域推进“无废城市”建设,制定本方案。
一、工作目标
到2025年,全省各地级以上市全面开展“无废城市”建设,固体废物产生强度持续降低。到2027年,危险废物填埋处置量占比稳中有降,固体废物产生强度明显下降,资源化利用率明显提升。到2035年,全域建成“无废城市”,固体废物产生强度指标、循环利用水平总体居于全国前列。
二、健全政策法规体系,强化科技创新驱动
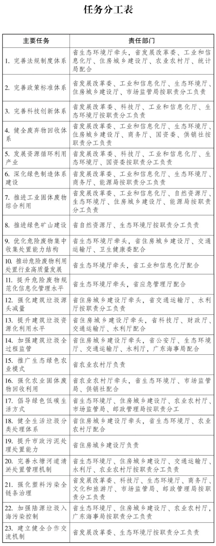
(一)完善法规制度体系。推动修订《广东省固体废物污染环境防治条例》。探索建立固体废物跨区域转移处置生态补偿机制。建立健全固体废物信息统计制度,完善各类固体废物统计范围、口径和方法,推进固体废物数据共享。
(二)完善政策标准体系。编制一般工业固体废物分类利用处置指引,制定建筑垃圾等固体废物再生产品相关标准,出台固体废物再生产品应用支持政策,鼓励提高再生塑料、再生金属等再生材料在汽车、电池、家电制造等行业原材料中的使用比例。
(三)完善科技创新体系。加大科技研发投入,设置重大科研专项,开展固体废物循环利用核心技术研究。开展固体废物利用处置减污降碳技术、工艺、设备研发,加快淘汰落后生产工艺设备。鼓励企业参与碳普惠、核证自愿减排项目开发。开展重点再生材料碳足迹核算标准与方法研究。
三、构建废弃物循环利用体系,培育壮大资源循环利用产业
(四)健全废弃物回收体系。合理规划建设回收网络,科学建设“回收点—中转站—分拣中心”全链条再生资源回收体系,打造“居民+个体回收户+站点+分拣中心+利废企业”生态闭环,每个县(市、区)至少建成1个再生资源分拣中心,探索生活垃圾分类网点、废旧物资回收网点、一般工业固体废物回收网点“三网融合”。鼓励有条件的回收企业建设网上交易平台。
(五)发展资源循环利用产业。开展废弃物资源化和再利用水平提升行动,高水平建设现代化“城市矿产”基地和循环经济产业园区。以广州、深圳、珠江口西岸、汕潮揭、湛茂五大都市圈为重点,布局建设区域性废弃物循环利用重点项目,培育一批技术装备先进、管理运营规范、创新能力突出、引领带动力强的行业骨干企业。
四、促进工业绿色转型,高质量推进制造业当家
(六)深化绿色制造体系建设。发挥政策推动和示范引领作用,培育创建绿色工厂、绿色园区,围绕电子信息、汽车制造、石油化工等产业,打造一批绿色供应链企业,培育第三方绿色制造服务机构及评价机构。推动实施清洁生产技术改造,提升制造业企业清洁生产水平。
(七)推进工业固体废物综合利用。推动工业固体废物在园区内、厂区内的循环利用,产生、利用单位点对点定向合作,以及工业炉窑、生活垃圾焚烧厂协同处置一般工业固体废物。支持固体废物综合利用项目建设,推动大宗固体废物在建材生产、回填充填、生态修复、土壤治理等领域规模化利用。强化动力电池制造、回收、利用等全过程管理。落实风电和光伏发电企业退役设备处理责任机制。
(八)推进绿色矿山建设。在矿产资源开发过程中,加强对共生、伴生资源的综合利用。以受污染耕地集中区域、重有色金属矿区为重点,全面摸底排查历史遗留固体废物堆存场,逐步消除存量固体废物。推动矿区生态环境明显改善、矿产资源利用效率和开发保护水平显著提高、重大项目支撑力度持续增强。
五、促进危险废物高水平利用处置,有效防范环境风险
(九)优化危险废物集中收集处置能力结构。按照“省域内能力总体匹配、省域间协同合作、特殊类别全国统筹”的原则,统筹推进危险废物集中处置能力建设。定期开展危险废物产生量与利用处置能力匹配情况评估,发布能力建设引导性公告。严格焚烧、填埋、水泥窑协同处置等能力过剩的危险废物集中处置项目准入。深化小微企业危险废物收集试点工作,鼓励危险废物收集单位为小微企业提供一站式环保管家服务。探索依托较大的医疗机构设立医疗废物集中收集转运点,推广“小箱进大箱”智能收集模式。推动建立平急两用的医疗废物收集处置保障体系,规范利用生活垃圾、危险废物焚烧设施和水泥窑协同处置医疗废物。
(十)推动危险废物利用处置行业高质量发展。制定危险废物集中利用处置设施绩效评价标准,推动危险废物利用处置设施更新升级。新建危险废物综合利用项目应对标国内同类设施的先进水平,不得新建与现有设施技术工艺同质化严重且能力过剩的危险废物综合利用项目。严格管控危险废物填埋处置,限制通过利用、焚烧可减量的危险废物直接填埋,降低填埋处置量占比。
(十一)提升危险废物规范化信息化管理水平。推行危险废物“五即”(即产生、即包装、即称重、即打码、即入库)规范化建设。通过应用智能称重、电子标签、电子台账、电子联单、视频监控、手持终端等智能化物联网手段,推动危险废物“一码贯通”全过程信息化环境管理。
六、加强建筑垃圾全过程管理,着力提升资源化利用水平
(十二)强化建筑垃圾源头减量。建立健全建筑垃圾减量化制度标准体系,明确建设工程建筑垃圾排放限额标准,将建筑垃圾减量化措施费用纳入工程概算,在工程招标文件、施工设计中明确减量化具体要求和措施。推广绿色建筑,开展绿色策划、实施绿色设计、推广绿色施工,提高星级绿色建筑比例。
(十三)提升建筑垃圾资源化利用水平。县级以上人民政府要制定建筑垃圾污染环境防治工作规划,因地制宜推进建筑垃圾转运设施、综合利用场所、消纳场等设施合理布局和建设。建立健全建筑垃圾再生产品推广应用机制,推进建筑垃圾再生产品绿色认证和新型墙材、绿色建材等目录发布工作。在市政工程、交通运输基础设施建设工程、水利工程的非承重结构工程建设中,优先使用建筑垃圾再生产品。
(十四)加强建筑垃圾全过程监管。落实建筑垃圾处理方案备案制度和城市建筑垃圾处置核准制度,规范跨区域处置,推广应用省建筑垃圾跨区域平衡处置协作监管平台。落实建筑垃圾转移联单管理办法,推动建筑垃圾种类、数量和流向等全过程可追溯、可查询。强化建筑垃圾运输管理,推广应用全封闭智能运输车辆。
七、打造生态循环农业,健全农业固体废物回收利用体系
(十五)推广生态绿色农业模式。加快养殖场升级改造,建设绿色、高效的现代化养殖场,发展标准化、规模化生态绿色养殖。推广种养循环农业模式,鼓励发展立体养殖、海洋牧场等生态健康的养殖模式。
(十六)强化农业固体废物回收利用。推动畜禽规模养殖场粪污处理设施提档升级,规范畜禽养殖户粪污处理设施装备配套。推动病死畜禽和病害畜禽产品收集、无害化处理、资源化利用。建立病死畜禽无害化处理监管监控体系,加强全程追溯管理。建立完善秸秆收储运体系,开展肥料化、饲料化、基料化、原料化、能源化利用。构建农药使用者、经营者和县级回收站组成的三级农药包装废弃物回收体系,建立“谁生产、经营,谁回收”的有效回收机制。建立健全农膜回收体系,因地制宜推广一膜多用和减量替代技术,推广全生物降解地膜。
八、践行绿色生活方式,推进生活垃圾分类提档增效
(十七)倡导绿色低碳生活方式。宣传推广简约适度、绿色低碳、文明健康的生活理念和生活方式,倡导“无废”理念,推进“无废细胞”建设。推行生态设计,提高产品可回收性。严控商品过度包装,推广快递绿色包装。推广净菜上市,倡导“光盘行动”。推动绿色采购和无纸化办公。
(十八)健全生活垃圾分类处理体系。提升生活垃圾分类全程管理、全链优化、全民参与水平,推动可回收物有效回收利用,有害垃圾妥善处理处置,厨余垃圾、其他垃圾有效分开。完善低值可回收物目录,鼓励有条件的地方实行低值可回收物再生利用补贴政策。健全“村收集、镇转运、县处理”的农村生活垃圾收运处置体系。
(十九)提升市政污泥处理处置能力。推进市政污泥资源化利用,推动珠三角城市建设市级规模化污泥集中处理设施,鼓励粤东西北地区县城与建制镇处理设施共建共享。
(二十)完善水塘河道清淤处置管理机制。水塘河道清淤应明确淤泥临时堆放、外运管理和处理处置要求,强化对淤泥“检测、清理、堆放、运输、处置”全过程监管。规范开展淤泥重金属和有毒物质检测,依据检测结果对淤泥科学分类并合理选择清淤方式。对淤泥处理处置过程中可能造成环境影响的,应尽可能采用原位处置方式。鼓励有条件的地区建设淤泥集中处理处置设施,提升淤泥资源化利用水平。
九、加强污染防治陆海统筹,协同推进塑料垃圾治理
(二十一)强化塑料污染全链条治理。持续推进塑料制品生产使用源头减量,大力推动“以竹代塑”“以纸代塑”。压实商品零售、餐饮、住宿、电商、快递、外卖等行业经营者主体责任,严格落实塑料制品规范使用要求。鼓励相关行业企业推广使用循环包装、循环餐具,推动塑料垃圾规范化、精细化回收利用。
(二十二)加强陆源垃圾入海污染控制。完善海湾沿岸、河流两岸镇村垃圾分类、收集和处理,推动将海域和岸滩垃圾纳入城乡生活垃圾收集处理,定期开展岸滩垃圾清理,建立海洋垃圾清理长效工作机制。强化船舶监督管理,研究制定相关监管制度,推进港口、码头固体废物接收能力建设。
十、加强粤港澳合作交流,共同推进“无废湾区”建设
(二十三)建立健全合作交流机制。推进粤港澳大湾区固体废物污染防治规则衔接、机制对接,探索制定湾区统一的固体废物管理规范标准。推动共享固体废物污染防治技术经验,促进三地人才、资金、技术优势互补。探索建立区域废弃物协同利用机制,统筹布局建设区域性废弃物循环利用项目。
十一、保障措施
加强组织领导,健全部门之间协调机制,明确责任分工,形成工作合力。加强要素保障,在固体废物利用处置项目立项、用地、环评等方面依法依规给予支持。综合运用金融、税收、价格等政策,引导和鼓励社会资本投入。加强执法监管,建立打击固体废物非法转移倾倒会商制度,创新执法方式,开展柔性执法。加强宣传引导,培育绿色低碳循环发展的“无废”理念。
附件:任务分工表
附件

您访问的链接即将离开“汕尾市供销合作联社”网站,是否继续?