电影天堂-电影天堂官方最快发布站
智能
问答
政务
微信
微信公众号
政务
手机
移动门户
长者助手
无障碍
手机版
网站支持IPV6
主页
聚焦汕尾
电影天堂公开
政务服务
政民互动
走进汕尾
无障碍版
关怀版
主页
聚焦汕尾
电影天堂公开
政务服务
政民互动
走进汕尾
当前位置:
电影天堂-电影天堂官方最快发布站
>
电影天堂 门户网站
>
重点领域信息公开
>
推进面向转移落户人员的服务公开
>
文件公开
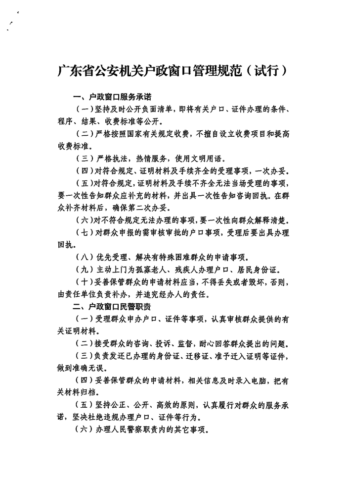
广东省公安机关户政窗口管理规范(试行)
2022-07-18 18:26
来源: 广东省公安厅
发布机构:电影天堂 门户网站
【字体:
大
中
小
】
分享到:
关联稿件:
相关附件:
扫一扫在手机打开当前页
【TOP】
【
打印页面
】【
关闭页面
】
您访问的链接即将离开“电影天堂 门户网站”,是否继续?