电影天堂-电影天堂官方最快发布站
智能
问答
政务
微信
微信公众号
政务
手机
移动门户
长者助手
无障碍
手机版
网站支持IPV6
主页
聚焦汕尾
电影天堂公开
政务服务
政民互动
走进汕尾
无障碍版
关怀版
主页
聚焦汕尾
电影天堂公开
政务服务
政民互动
走进汕尾
当前位置:
电影天堂-电影天堂官方最快发布站
>
电影天堂 门户网站
>
重点领域信息公开
>
征地信息
>
批次用地名称
>
征地公告信息
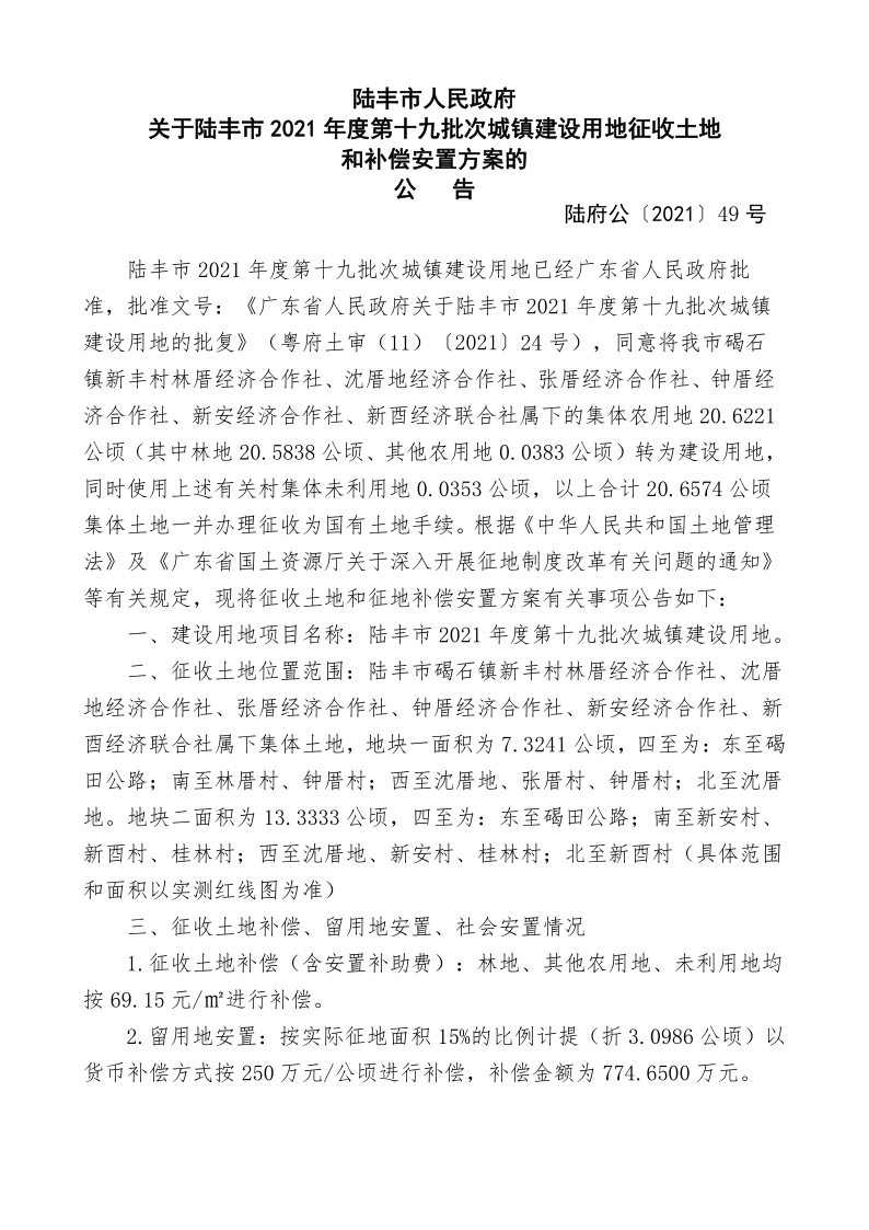
陆丰市人民政府关于陆丰市2021年度第十九批次城镇建设用地征收土地和补偿安置方案的公告(陆府公[2021]49号)
2022-01-10 16:47
来源: 陆丰市人民政府
发布机构:电影天堂 门户网站
【字体:
大
中
小
】
分享到:
关联稿件:
相关附件:
扫一扫在手机打开当前页
【TOP】
【
打印页面
】【
关闭页面
】
您访问的链接即将离开“电影天堂 门户网站”,是否继续?