各县(市、区)人民政府,红海湾开发区、华侨管理区,市“双随机、一公开”监管工作联席会议各成员单位:
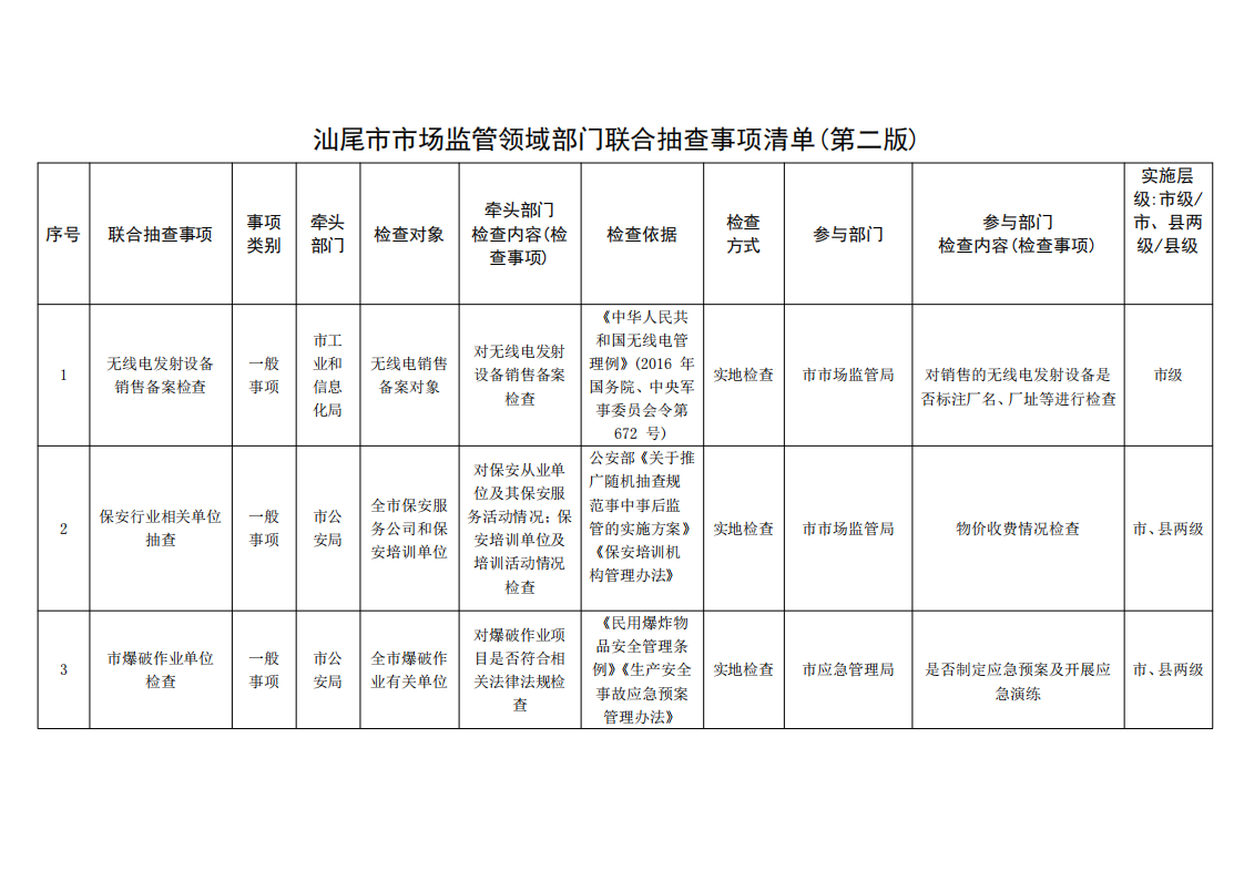
根据《广东省市场监管领域部门联合抽查事项清单(第一 版)》及全市营商环境优化提升的工作部署,并结合电影天堂 实际,经对电影天堂 第一版联合抽查事项清单修订,形成了《汕尾市市场监管领域部门联合抽查事项清单(第二版)》(以下简称《清单》),现印发给你们,请按以下要求认真贯彻执行。
一、抓好《清单》落实。部门联合抽查实施“清单式” 管理是国家对“双随机”抽查监管的根本要求,市联席会议按规定将《清单》统一对外公布,各成员单位要将本部门牵头和参与的联合抽查事项清单,与本部门的单部门抽查事项清单一同在本级政务信息平台或本单位门户网站向社会公布,如因法律、法规、规章立改废释或职能调整等工作实际情况,《清单》抽查事项发生变化的,应报市联席会议及时动态调整。对《清单》内的联合抽查事项,各成员单位应结合实际,每年至少确定一个重点,制定当年联合抽查计划、落实抽查任务。对《清单》外的检查事项,原则上不得随意纳入“双随机”联合抽查,确需开展联合抽查的,应提供情况说明和申请,经市联席会议批准后方可实施。
二、加强部门协作。电影天堂 跨部门“双随机”联合抽查任务原则上均应通过广东省“双随机、一公开”综合监管平台完成,按照“谁发起、谁组织、谁负责”原则,由《清单》确定的牵头发起部门组织、协调参与部门,制定抽查计划、启动抽查任务、督促按时录入检查结果。各牵头部门在制定年度联合抽查计划时应以符合监管实际、提升监管效能为原则。各参与部门要主动积极响应配合发起部门完成联合检查任务,并按时填报上传检查结果。对未列入年度联合抽查计划的临时联合抽查任务,牵头部门要经向联席会议报备同意后方可组织发起。
三、要强化信用基础性作用,推进信用风险分类管理,针对不同信用风险等级的监管对象,在“双随机”监管过程中合理确定、动态调整抽查比例和频次,实施差异化监管,进一步提升“双随机、一公开”监管效能,实现信用风险分类管理与“双随机”监管有机融合。
四、加强属地统筹。各县(市、区)“双随机”联席会议要充分发挥属地统筹作用,加强协调,协助督促当地各成员单位按时完成市下发的联合抽查任务,并推动当地成员单位积极自行组织开展本地区的联合抽查。各县(市、区)“双随机”联席会议可以应用市《清单》,也可结合辖区实际,在市《清单》基础上,额外增加本辖区监管需要的联合抽查事项,形成县级联合抽查事项清单,按规定对外公开并报市“双随机”联席会议备案。
汕尾市“双随机、一公开”监管工作联席会议办公室(代章)
2023年4月13日
(联系人及电话:孙望佳,3314016)
























长者助手
无障碍
手机版
主页
聚焦汕尾
电影天堂公开
政务服务
政民互动
走进汕尾





