电影天堂-电影天堂官方最快发布站

您现在所在的位置 : 电影天堂-电影天堂官方最快发布站 > 汕尾市房地产管理局 > 要闻 > 通知公告 > 历史遗留问题
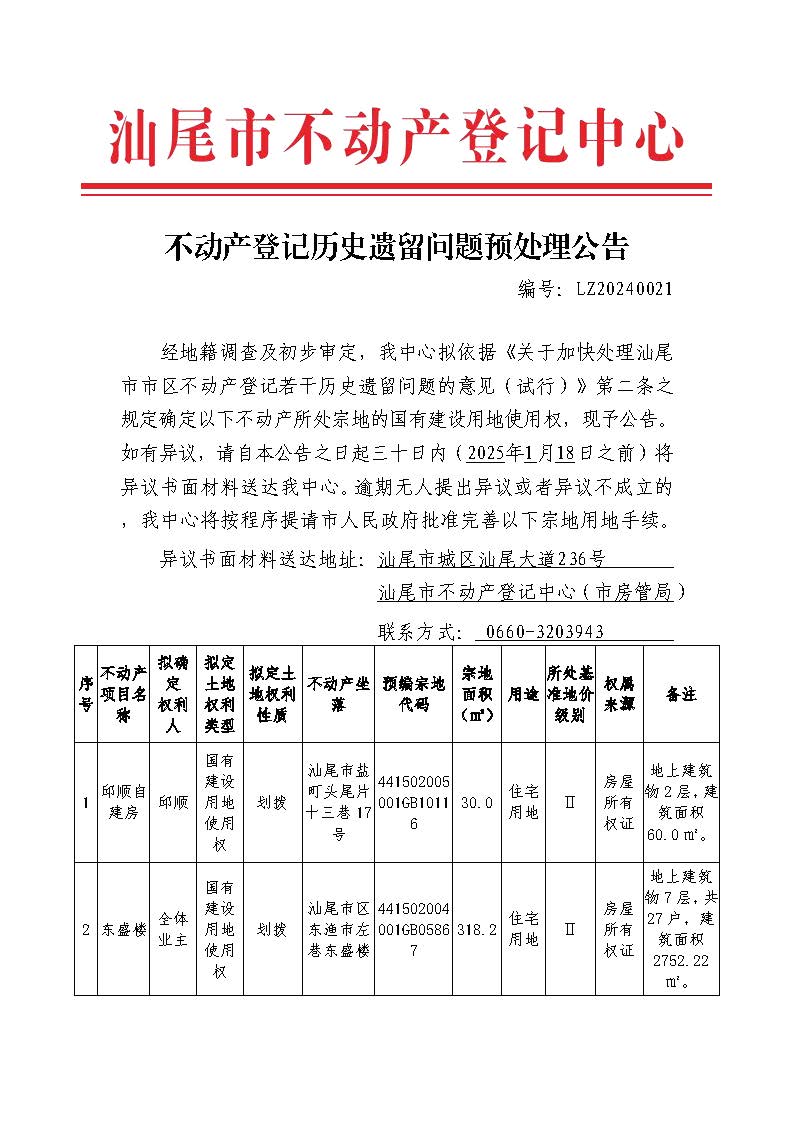
不动产登记历史遗留问题预处理公告(邱顺自建房等8宗)
  • 2024-12-18 15:42
  • 来源: 本网
  • 发布机构: 汕尾市房地产管理局
  • 【字体:    

不动产登记历史遗留问题预处理公告(LZ20240021)_页面_1.jpg不动产登记历史遗留问题预处理公告(LZ20240021)_页面_2.jpg汕尾市盐町头尾片十三巷17号拟完善用地手续宗地范围图.jpg汕尾市区东渔市左巷东盛楼拟完善用地手续宗地范围图.jpg汕尾市区港口一巷8号拟完善用地手续宗地范围图.jpg汕尾市区盐町头美片十二巷20号拟完善用地手续宗地范围图.jpg汕尾市区渔村大路145号拟完善用地手续宗地范围图.jpg汕尾市区凤苑街凤苑花园二栋2号之一拟完善用地手续宗地范围图.jpg汕尾市区凤苑中片八巷19号拟完善用地手续宗地范围图.jpg汕尾市区奎山三片二巷58号拟完善用地手续宗地范围图.jpg

关联稿件:
相关附件:
扫一扫手机打开当前页

电影天堂-电影天堂官方最快发布站

您访问的链接即将离开“汕尾市房地产管理局 汕尾市不动产登记中心”网站,是否继续?

--