电影天堂-电影天堂官方最快发布站
1
2
Previous
Next
电影天堂-电影天堂官方最快发布站
电影天堂公开
工作要闻
政府采购
建设工程
土地与矿业权
产权交易
政策法规
服务指南
政务服务
电影天堂-电影天堂官方最快发布站
>>
汕尾市公共资源交易网
>>
服务指南
>>
交易流程
政府采购流程
发布时间:2022-12-31 21:05
来源:本网
发布机构:汕尾市公共资源交易中心
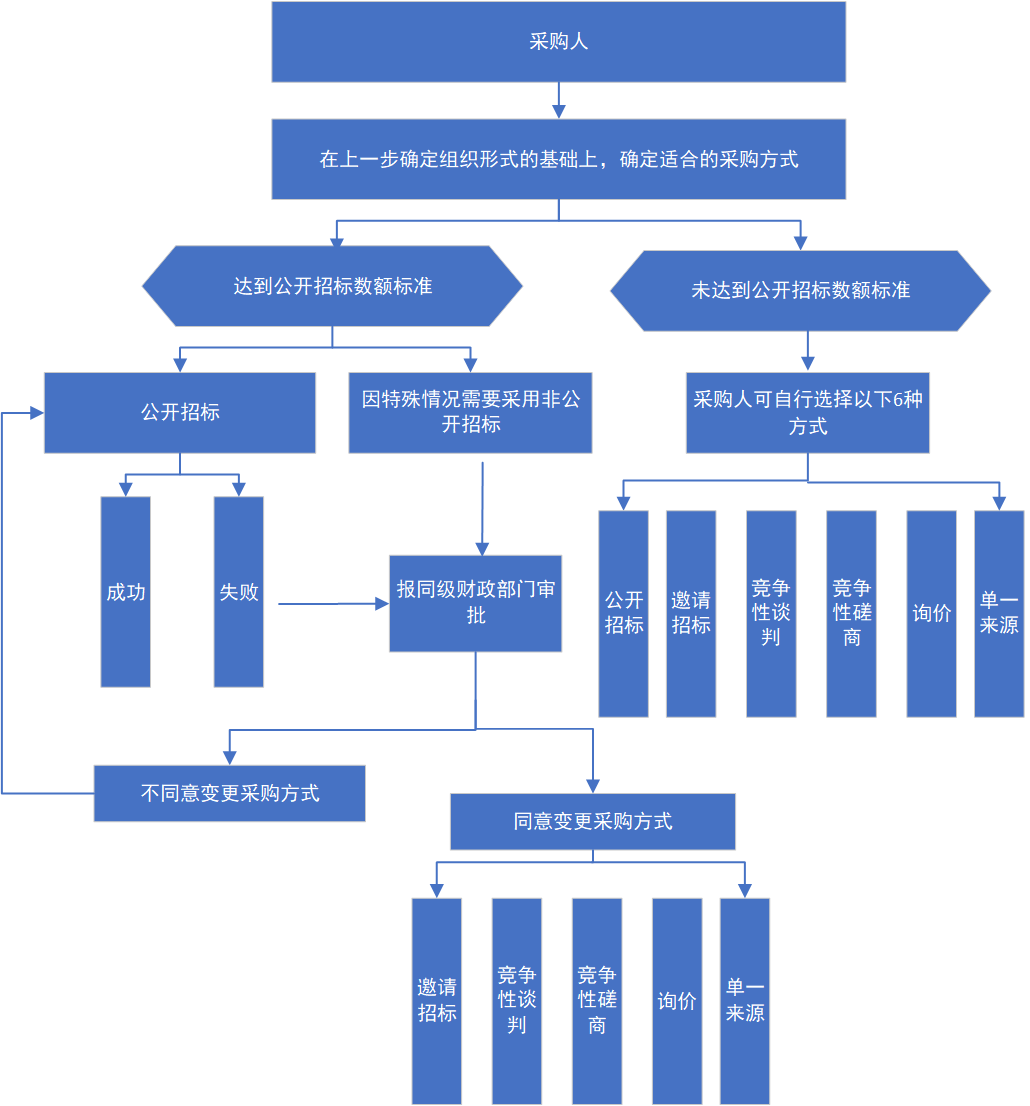
1、确定政府采购方式流程:
2、
公开招标流程:
3、
邀请招标流程:
4、
竞争性谈判流程:
5、
竞争性磋商流程:
6、
单一来源采购流程:
7、
询价流程图:
扫一扫在手机打开当前页
-
-