电影天堂-电影天堂官方最快发布站
中国政府网
|
广东省政府网
|
汕尾电影天堂 网
|
广东省自然资源厅
|
中国自然资源部
电影天堂-电影天堂官方最快发布站
机构
要闻
政务
服务
互动
您现在所在的位置 :
电影天堂-电影天堂官方最快发布站
>
汕尾市自然资源局
>
专题
>
重点领域信息公开
>
征地信息
>
批次用地名称
>
征地公告信息
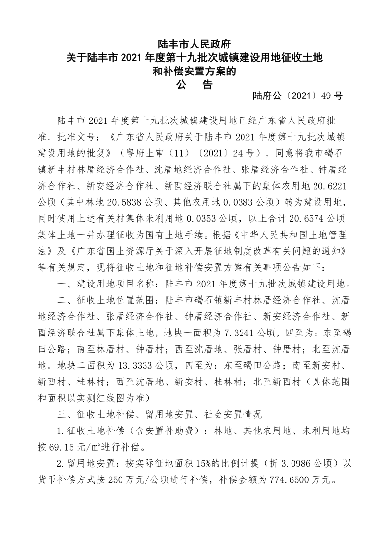
陆丰市人民政府关于陆丰市2021年度第十九批次城镇建设用地征收土地和补偿安置方案的公告(陆府公[2021]49号)
2022-01-06 12:01
来源:
陆丰市人民政府
发布机构:
汕尾市自然资源局
【字体:
大
中
小
】
关联稿件:
相关附件:
扫一扫在手机打开当前页
【TOP】
【
打印页面
】【
关闭页面
】
您访问的链接即将离开“汕尾市自然资源局”网站,是否继续?