您现在所在的位置 :
电影天堂-电影天堂官方最快发布站 > 电影天堂
国有资产监督管理委员会 > 专题 > 政策法规
广东省人民政府办公厅关于金融支持
全面推进乡村振兴的实施意见
粤府办〔2021〕46号
各地级以上市人民政府,省政府各部门、各直属机构:
为进一步加强农村金融服务,强化广东全面推进乡村振兴的金融要素保障,按照省委、省政府工作部署,结合《中国人民银行 银保监会 证监会 财政部 农业农村部 乡村振兴局关于金融支持巩固拓展脱贫攻坚成果 全面推进乡村振兴的意见》要求,经省人民政府同意,提出以下实施意见:
一、总体要求
1.指导思想。以习近平新时代中国特色社会主义思想为指导,全面贯彻党的十九大和十九届二中、三中、四中、五中、六中全会以及中央农村工作会议精神,深入落实省委、省政府“1+1+9”工作部署,围绕巩固拓展脱贫攻坚成果和全面推进乡村振兴,健全农村金融服务体系,完善农村金融配套措施,引导更多金融资源投入“三农”领域,助力农业高质高效、乡村宜居宜业、农民富裕富足,为推动农业农村高质量发展、打造新发展格局战略支点提供有力金融支撑。
2.主要目标。金融扶贫成果巩固拓展,支撑广东乡村振兴的金融服务体系和配套措施进一步健全,金融服务乡村振兴能力和水平显著提高。信贷、保险、基金、期货、证券、担保等金融工具支农作用有效发挥,乡村振兴领域融资状况持续改善,涉农信贷稳定增长,涉农企业直接融资渠道不断拓宽,保险保障力度进一步加大,农村信用体系建设深入推进,农村支付环境不断改善。到2025年底,广东涉农贷款余额超2万亿元,累计超过600家农业企业在广东股权交易中心“广东乡村振兴板”挂牌,政策性农业融资担保业务在各地级以上市和主要农业大县全覆盖,基本实现省内主要优势特色农产品保险全覆盖、有信贷需求的农户信用建档全覆盖、新型农业经营主体信用体系全覆盖、基层移动支付应用乡镇全覆盖。
二、重点任务
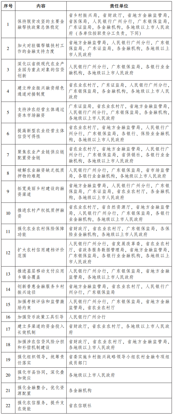
3.保持脱贫攻坚的主要金融帮扶政策总体稳定。完善脱贫人口小额信贷政策,保持现行财政贴息、风险补偿机制基本稳定,加大对建档立卡已脱贫人口和边缘易致贫户的支持力度。推广农户小额信贷等业务,加大对有劳动能力农村低收入人口就业的支持力度。鼓励符合贷款条件的农村低收入人口申请创业担保贷款发展特色产业。银行机构保持利率优惠、额度优先、费用减免等措施总体稳定。保险机构优化针对建档立卡已脱贫人口和边缘易致贫户的综合保险服务方案,在费率厘定、赔付条件、保障范围等方面适当倾斜,促进基本医疗保险、大病保险、商业健康保险有效衔接。稳定对广东东西部扶贫协作产品交易市场的金融支持政策。
4.加大对驻镇帮镇扶村工作的金融支持力度。支持农业银行等金融机构选派金融助理驻镇帮扶,发挥金融行业资金、人才、客户资源优势,推动强镇兴村。各金融机构积极加强与驻镇帮扶工作队以及镇、村基层组织的工作联动,大力培养和输送金融村官、金融顾问、金融助理,推动征信、支付等农村金融基础设施进入镇村(社区),提高普惠金融服务对镇村(社区)和涉农主体的覆盖面。对积极参与“千企帮千镇”“万企兴万村”的企业、连片包镇开展帮镇扶村的企业,银行业金融机构开辟绿色服务通道,优化信贷审批流程,加大信贷支持力度,强化综合金融服务。
5.深化以省级现代农业产业园为重点对象的信贷创新。各级政府应不定期组织银行机构积极对接省级现代农业产业园、优势特色产业集群、农业产业强镇等重点农业项目融资需求,运用开发专属信贷产品、中长期信贷融资、“政银保担企”合作共建、产业园供应链金融、特色园区保险等方式,满足生产、加工、物流、研发、示范、服务等农业全产业链信贷资金需求。鼓励各金融机构加大对各级农业龙头企业支持力度。支持县(市、区)政府建立政策性信用贷款风险补偿资金池,为区域内农业企业信贷融资增信分险。围绕地理标志农产品和特色农业产业开发产业链专属信贷产品,支持“粤”字号农业品牌做大做强,促进丝苗米、岭南果蔬、茶叶、南药和畜禽水产等特色优势产业提质增效。加大对高标准农田、农田水利、仓储冷链物流、“田头智慧小站”、养殖池塘等农业基础设施和农业生产设施建设管护的中长期信贷支持。
6.建立种业振兴融资绿色通道对接制度。聚焦助力种业振兴和保障粮食与重要农产品供给安全,遴选重点种业企业和育种基础性研究、农业生物育种重大科技项目,充分发挥各级涉农资金、土地出让收入、广东省农业供给侧结构性改革基金等资金撬动作用,引导天使投资、风险投资、创业投资、信托基金等社会资本增加投入,促进银行机构加大中长期信贷投放。加强广东省农业供给侧结构性改革基金与广东省种业集团合作,发挥国有基金资本优势与集团业务优势,对种业企业进行股权投资和业务支持。突出保障国家交给广东和广东具有领先优势的白羽肉鸡、瘦肉型猪、荔枝等国家良种攻关项目,南美白对虾等重要鱼虾类、优质稻、海水稻、岭南特色蔬菜、南药等优势领域的重点攻关项目和省种业振兴攻关项目,加强金融辅导。
7.支持涉农经营主体通过资本市场融资。鼓励上市公司、私募创投机构等市场主体设立或参与市场化运作的乡村振兴产业投资基金,通过注资、入股等方式支持乡村振兴产业项目。鼓励银行、基金公司等各类市场主体积极与各级乡村振兴基金开展合作,盘活村镇资源要素。稳妥推进“保险+期货”试点,推动广东特色农产品成为期货交易品种,发挥期货公司及其风险管理子公司专业优势,支持涉农经营主体利用期货市场开展套期保值,探索建立涉农信贷、农业保险和农产品期货(期权)联动机制。建立涉农企业上市挂牌后备资源库,设立融资白名单制度,集中组织开展融资对接服务,加强分类培育和上市辅导,支持符合条件的涉农企业在资本市场直接融资。对政策扶持范围内的涉农企业开通上市“绿色通道”,培育一批高质量涉农上市公司。完善广东股权交易中心“广东乡村振兴板”,为涉农企业提供个性化、专业化服务。
8.提高新型农业经营主体信贷可得性。推进家庭农场提质和农民专业合作社与农业社会化服务组织规范提升。建立健全新型农业经营主体名单发布制度,定期更新发布农民专业合作社、家庭农场和农业社会化服务组织名单和基础信息,动态反馈新型农业经营主体融资需求,依托“粤信融”“中小融”等融资服务平台推进信息共享,促进银农对接。探索建立新型农业经营主体主办行制度,支持金融机构运用新型农业经营主体信息直报系统,为新型农业经营主体提供点对点信贷、保险服务,积极开展与新型农业经营主体需求相匹配的首贷、信用贷、无还本续贷业务。支持新型农业经营主体通过土地经营权、林权、水域滩涂养殖权等入股发展产业化经营。支持各地探索设立新型农业经营主体融资风险补偿基金,完善政府、银行、担保公司、保险公司风险共担和补偿机制,加大贷款贴息和保费、担保费补贴,为新型农业经营主体提供信贷担保增信服务。
9.聚焦农业产业链供应链配置资金链。鼓励农业龙头企业运用中征应收账款融资服务平台确认债权债务关系,支持上游农业经营主体开展应收账款融资。在符合条件的前提下,支持经中国银保监会批准设立的温氏集团、广东农垦集团等农业龙头企业财务公司开展延伸产业链服务试点业务,为合作的新型农业经营主体提供“一头在外”的供应商票据贴现及保理服务。支持农业龙头企业为其带动的农户、家庭农场、农民专业合作社提供担保增信,探索“银行+龙头企业+农民专业合作社(家庭农场)+农户”“托管贷”等融资模式。推进生产、供销、信用“三位一体”综合合作试点,发挥供销社连接新型农业经营主体与金融机构的桥梁作用;鼓励金融机构创新产品和服务,进一步加强与供销社对接,大力开展“粤供易贷”等农村普惠金融服务和农产品供应链产业链融资服务。鼓励银行机构制定农业生产流动资金贷款利率优惠政策,优化信贷评估流程,推出订单生产相关的农业生产流动资金贷款产品,加大对农业产业链“链长制”试点的金融支持力度。
10.破解农业融资缺乏抵质押物的难题。积极拓宽农业抵质押物范围。支持银行机构推广温室大棚、养殖圈舍、大型农机具、渔船等抵押融资和生猪、肉牛、水产等“活体抵押+保单增信+银行授信”融资模式,依托动产融资统一登记公示系统为涉农市场主体提供农业设施装备、存货、牲畜水产活体等各类动产融资服务。完善大型农机具、农业生产设施和加工设备金融租赁服务。鼓励银行机构大力增加信用贷款,开发额度小、频度高、季节性和时效性强的信用类贷款产品,逐步提高信用贷款发放比重。支持银行机构运用人工智能、大数据、物联网等技术手段,改进授信审批和风险防控模型,探索“一次授信、循环使用、动态监管”贷款全流程管理。鼓励开展涉农企业知识产权质押融资,完善政、银、保、担、评多方合作机制。各级政府应积极探索建立涉农经营主体贷款风险保障基金,完善涉农信贷担保体系。省级农业融资担保公司深化与各级农业农村、林业部门和基层政府合作,做大政策性业务规模,积极拓展对农业适度规模经营主体的首贷业务。各地可结合实际加强农业融资担保与其他支农工具的政策衔接,放大财政支农效应。
11.拓宽美丽乡村建设的融资渠道。鼓励金融机构依法合规创新金融产品,探索股权债权联动、基金直投、基金引导、中长期信贷融资等多种方式,发挥省属国有企业作用,整合广东省农业供给侧结构性改革基金、社会资本、金融资金等资源,积极参与美丽圩镇、乡村振兴示范带和国家城乡融合发展试验区广清接合片区建设以及休闲农业、美丽渔场和乡村旅游示范县、镇、村建设项目,加大对农村道路交通、乡村碧道、通信设施、农村电网改造、乡村农贸市场升级改造等农村基础设施建设和乡村风貌提升项目的金融支持。鼓励支持国家开发银行务实推进“百县千亿”工程试点落地,服务以农村厕所革命、生活污水垃圾治理、村容村貌提升等为重点的农村人居环境整治提升行动。推动农村普惠金融与农村电商、乡村康养、乡村民宿、创意农业等新产业新业态联动创新发展,促进城镇村资金融通,加大美丽乡村向美丽经济转变的支持保障力度。鼓励金融机构通过发行绿色金融债券等方式,筹集资金用于农村污染防治、清洁能源、节水、生态保护、绿色农业等领域,推广广东农信“美丽池塘贷”等专属产品,推动桑基鱼塘历史文化遗产的恢复保护性开发。支持符合条件的企业发行乡村振兴债,将募集资金用于乡村振兴领域。
12.推进农村产权抵质押融资。加快推进农村产权确权颁证,完善各级农村产权交易管理服务平台,健全农村产权市场化处置机制。支持银行机构配合农村集体产权制度改革,提升对农村集体经济组织的金融服务水平,稳妥推进农村承包土地经营权、集体资产股权担保融资。在宅基地制度改革试点地区稳慎探索宅基地使用权和农民住房财产权抵押贷款业务。结合城乡融合试验区试验任务,支持农业企业、新型农业经营主体运用集体经营性建设用地使用权、林权抵押融资,运用公益林补偿收益、碳汇出让收益质押融资。各级政府应加强农村集体经济组织信息共享,不定期组织农村集体经济组织与金融机构对接活动,支持农村集体经济组织通过跟进投资或股权投资基金方式,参股各类符合产业发展规划、成长性良好的创新型经营主体,增加集体收入。
13.强化农业农村保险保障功能。根据国家工作部署,积极探索在省内产粮大县开展水稻完全成本保险试点,支持有条件的地区积极开办种猪、水产种苗以及蔬菜、油料、特色水果制种保险。支持各地结合自身实际,创新创设地方特色险种。保持三大粮食作物政策性险种补贴水平总体不变,逐步减免粤东粤西粤北三大粮食作物中央政策性险种县级财政补贴配套资金。探索运用保险机制推进撂荒地复耕复种,支持拓展撂荒地复耕复种贷款产品。推动农村住房保险应保尽保,逐步提高保障水平,拓宽保障范围。依法严格控制农村地区现有保险机构网点撤并,以政策性农业保险拓展为载体,完善农业保险协保体系。将农业保险纳入农业灾害事故防范救助体系,探索建立农业保险保防救赔一体化服务流程。支持保险机构运用科技手段,健全精准高效验标和查勘定损机制,提升承保理赔效率和服务能力。
14.扩大农村信用建档评价范围。建立健全“地方政府引导、金融部门推动、多方共同参与”工作机制,推进农村信用体系建设,持续开展信用户、信用村、信用镇(乡)创建,不断扩大农村信用建档评价范围。推进新型农业经营主体信用体系基本建立并不断完善。加快建设和推广“农融通”平台,推进涉农经营主体、农户等信用信息采集、更新和共享,便利金融机构创新信贷产品和提高服务效率。推动金融机构采取“整村授信”融资模式加强信用村信贷支持,筑牢农业产业化联合体发展基础,助力小农户与现代农业有机衔接。
15.推进基层移动支付应用乡镇全覆盖。加强移动支付示范镇建设,拓宽公共事业服务移动支付缴费渠道,促进移动支付与智慧交通、智慧生活、智慧医疗、智慧养老等民生便民场景深度融合应用,嵌入农村电商等新业态,带动金融资源向镇村下沉,与农村消费提质升级和产业振兴发展精准对接。到2025年底,以移动支付示范镇为基础辐射带动县域及以下地区,基本实现乡镇基层移动支付全面普及应用,商户移动支付受理、移动支付场景建设全覆盖。
16.创新普惠金融服务乡村振兴途径。开展普惠金融服务乡村振兴改革试验区创建,推进金融服务乡村振兴创新示范区建设,围绕支持现代农业发展主线加大改革创新力度,形成对全省引领示范作用。支持农商行实施农村普惠金融户户通工程,加快“政务+金融户户通APP”服务平台的开发建设和推广应用。探索新型农村合作金融发展的有效途径,稳妥规范开展农民专业合作社内部信用合作试点。鼓励小额贷款公司增加涉农业务,支持农业特色小贷公司发展。鼓励金融租赁公司发挥租赁特色功能,开展“生产性生物资产租赁”业务试点。鼓励开展涉农“政银保”小额贷款保证保险、保险资金支农融资试点,推广农业保险保单质押试点。鼓励金融资金、社会资本支持农村创业创新项目和主体,创设新型金融产品,搭建低成本融资服务平台。
三、配套措施
17.加强考核评估和监管激励约束。定期开展银行机构服务乡村振兴考核评估,将评估结果作为运用货币政策工具、实施差别化监管措施等工作的重要参考依据。按照普惠型涉农贷款增速差异化监管要求,督促银行机构单列涉农贷款、普惠型涉农贷款计划,鼓励制定内部资金转移定价优惠政策,保持涉农贷款余额持续增长。落实尽职免责制度,涉农贷款不良率高出自身各项贷款不良率年度目标3个百分点(含)以内的,可不作为监管部门监管评价扣分因素。
18.加强货币政策工具引导。落实对考核达标的涉农银行机构县级三农金融事业部以及县域法人金融机构执行差别化存款准备金率优惠政策,增强其持续服务乡村振兴能力。发挥支农支小再贷款、再贴现等货币政策工具低成本资金作用,引导银行机构加大涉农贷款投放,降低涉农主体融资成本;对落实支持乡村振兴政策效果良好的地方法人金融机构,加大支农支小再贷款、再贴现等货币政策工具支持力度。
19.建立多渠道的资金投入长效机制。建立健全多元化投入保障机制,在不新增地方政府隐性债务的前提下,各地各部门要统筹用好各级涉农资金、土地出让收入、自身财力等,积极完善涉农贷款贴息、担保和保险费用奖补、风险补偿等融资配套措施。充分发挥广东省农业供给侧结构性改革基金作用,通过组建子基金为主、直接股权投资为辅的方式,落地更多重点投资项目,引导和推动社会资本和金融资金投入乡村振兴。鼓励社会需求稳定、具有可经营性、能够实现按效付费的农业农村项目采用PPP模式,加快农村基础设施项目建设。加大对政策性农业保险的投入力度。
20.加强涉农信贷风险分担和补偿机制建设。支持有条件的地区和部门建立或增加涉农贷款风险补偿基金,扩大风险补偿覆盖面,优化风险补偿方式。扩大政府性融资担保机构涉农担保业务规模和覆盖面,提高涉农信贷担保业务的绩效考核权重,放宽对涉农信贷担保业务代偿率要求,稳妥推进“见贷即保”批量业务合作模式。加强政策性农业信贷担保体系建设,加快设立基层农业信贷担保网点,积极发展政策性农业融资担保。
四、组织保障
21.强化组织领导,统筹责任落实。省委实施乡村振兴战略领导小组农村金融专项组要协调各成员单位加强政策联动、工作互动和信息互通,推动形成整体合力,统筹推进各项工作举措落地见效。金融管理部门要着力加强考核激励约束,引导金融机构强化对乡村振兴的金融服务和资源投入。各金融机构制定支持乡村振兴的工作方案,将金融资源向乡村振兴领域倾斜配置。农业农村等行业主管部门要制定配套措施,促进乡村振兴金融供需有效对接。财政部门要指导行业主管部门加大涉农资金统筹整合保障。将各地涉农贷款和普惠型涉农贷款增长、政策性农业保险实施以及农村信用体系建设等情况纳入省对各地市推进乡村振兴战略实绩考核内容。
22.强化市县协同,深化叠加效应。各市县政府要结合当地实际,加强金融、财税、产业等政策联动配合,提高涉农整合资金使用效率,强化涉农融资配套措施保障,支持金融机构特别是县域农村金融机构加大涉农信贷投放。将金融管理部门对金融机构服务乡村振兴考核评估结果、普惠型涉农贷款考核结果,以及地方法人金融机构运用货币政策工具资金情况,作为市县开展相关考核和奖补的参考依据,加强对金融机构激励约束。
23.强化金融整合,优化资源配置。各金融机构要强化“一把手”负总责的责任落实机制,健全服务乡村振兴的内设机构,为提高本机构服务乡村振兴质效提供坚强的组织保障;要完善内部绩效考核和资源配置办法,优化监督检查考核评估机制,持续推进金融服务乡村振兴各项举措落实落地;要根据自身实际,打造乡村振兴特色支行或网点,增加信贷审批等业务权限;要在依法合规、风险可控的前提下,加大创新力度,为乡村振兴提供更多适用高效的金融产品和服务。政策性、开发性金融机构运用好政策性、开发性金融资源,农业银行、邮政储蓄银行发挥好乡村振兴金融事业部或三农金融事业部组织优势,农村中小金融机构强化支农支小定位,其他金融机构下沉服务重心打造特色服务。
24.强化农信服务,提升支农效能。省农信联社要统筹全省农商行发挥农村金融主力军作用,坚守支农支小,服务乡村振兴,促进共同富裕,争当全国农信服务“三农”工作排头兵。要着力构建具有广东鲜明特色的“村村通政务+户户通金融”乡村服务新格局,打造新型农村金融科技服务基础设施平台,推广信用村“无感授信”,推出“乡村振兴卡”,普及移动柜台,全面派驻乡村金融特派员,打通农村金融服务“最后一百米”,实现农村金融服务全覆盖。要引导全省农商行聚焦市县农业优势产业、特色农产品品牌,支持农业产业园、农业龙头企业、农村新业态新主体等重点领域发展,不断创新专属特色金融产品,确保农业农村有效金融需求得到满足。
附件:任务分工表
广东省人民政府办公厅
2021年12月4日
附件
任务分工表


2022-01-12 22:39