电影天堂-电影天堂官方最快发布站
搜索
主页
站内搜索
当前位置:
电影天堂-电影天堂官方最快发布站
>
汕尾市生态环境局
>
政府信息公开
>
重点领域信息公开
>
建设项目环境影响评价
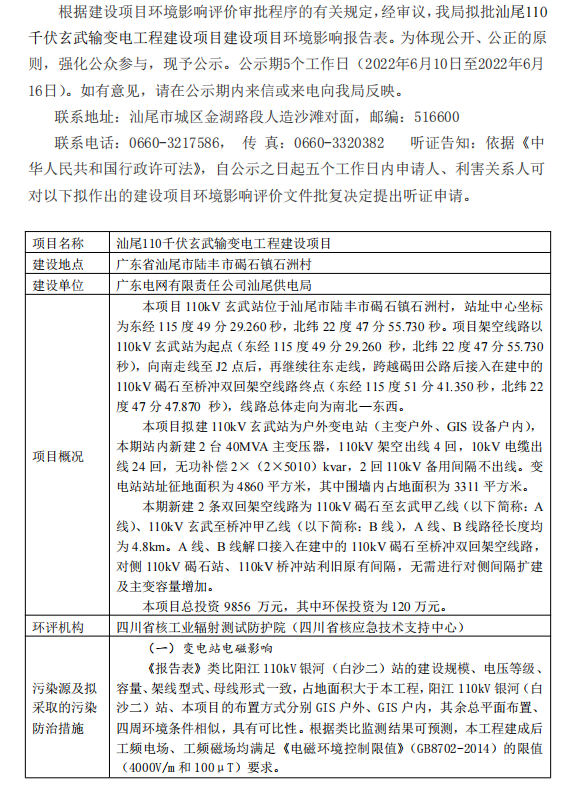
汕尾110千伏玄武输变电工程建设项目环境影响报告表审批前公示
发布日期:2022-06-10 来源: 汕尾市生态环境局 字体:
[大]
[中]
[小]
保护视力色:
关联稿件:
扫一扫在手机打开当前页
相关附件:
打印本页
关闭
主办:汕尾市生态环境局
粤ICP备05063439号
网站标识码:4415000052
粤公网安备 44150202000004号
网站地图
联系方式:0660-3344605
站点访问量:
-
稿件访问量:
-
统计代码:
您访问的链接即将离开“汕尾市生态环境局”网站,是否继续?