电影天堂-电影天堂官方最快发布站

新修订的《行政处罚法》新旧法对比
  • 2021-07-30 18:06
  • 来源: 中国政府网
  • 发布机构:
打印

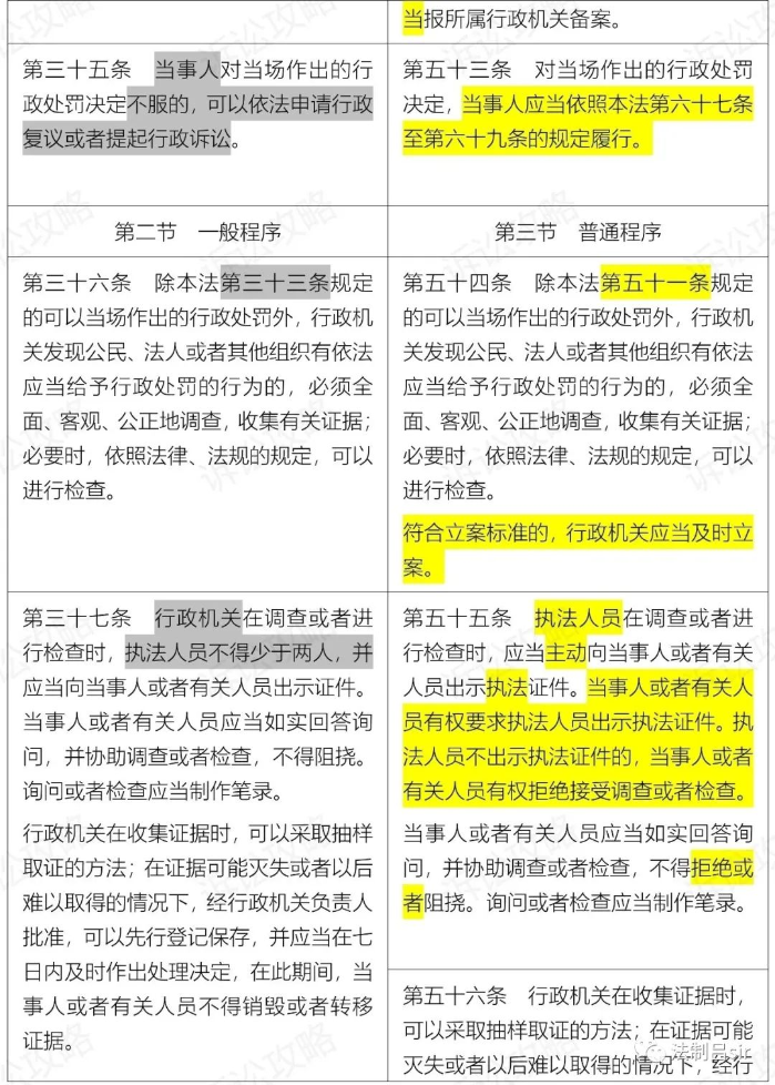
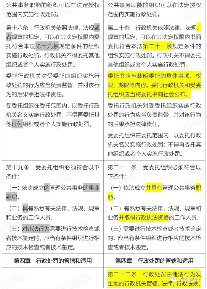
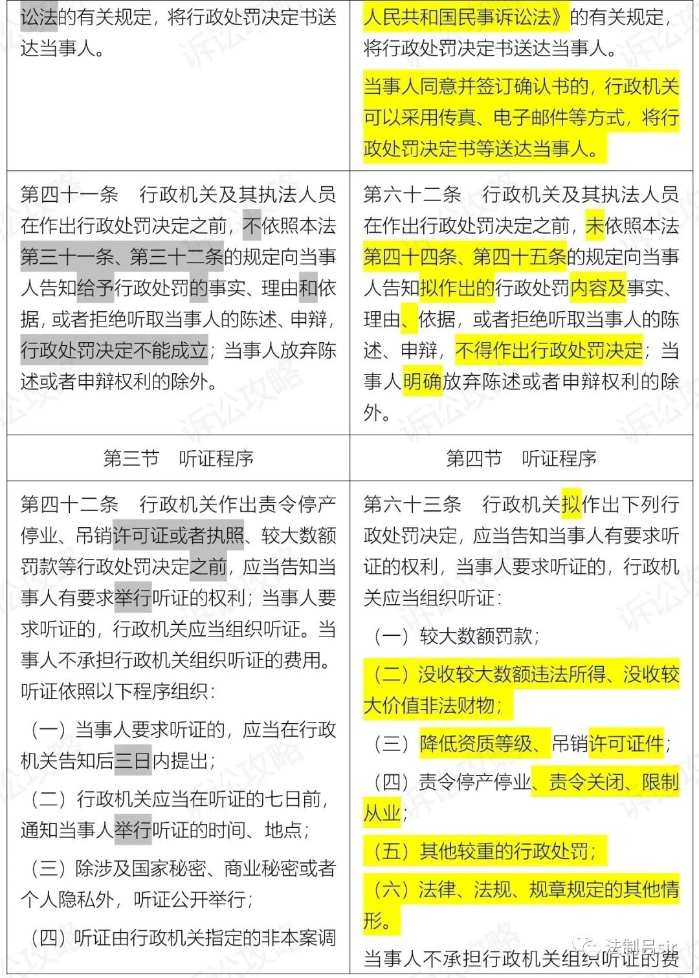
1、新旧法对比.jpg

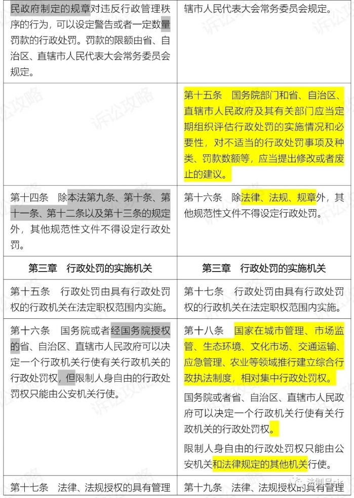
2、新旧法对比.jpg

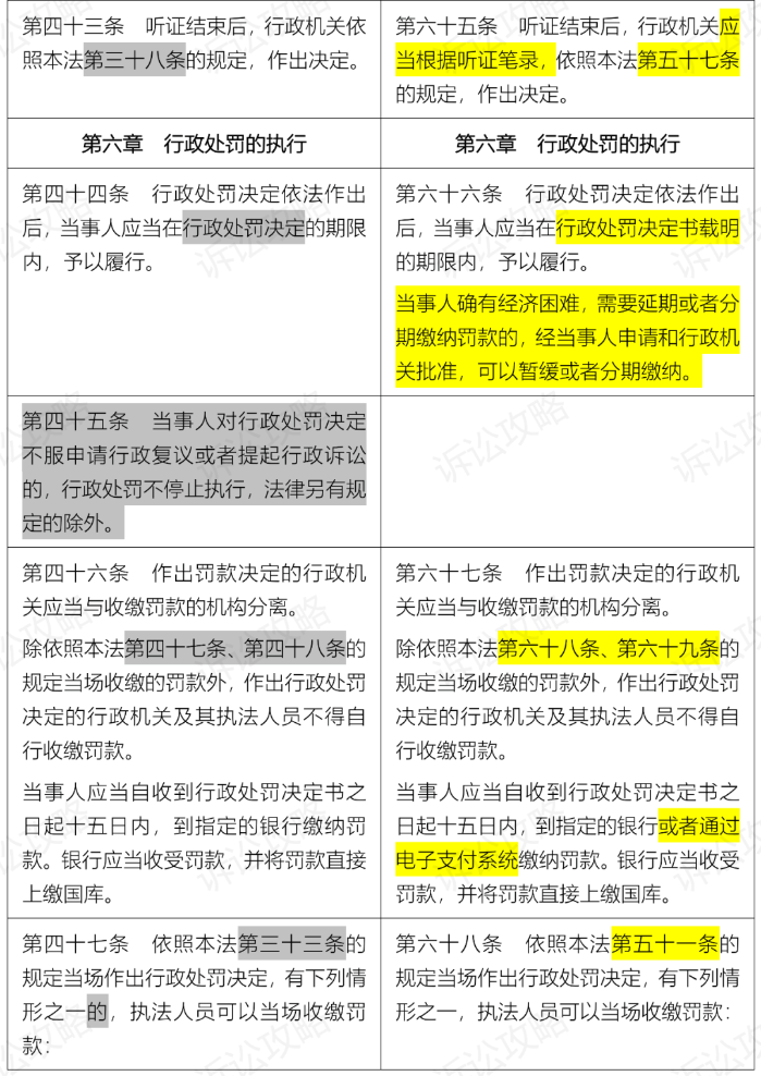
3、新旧法对比.jpg

4、新旧法对比.jpg

5、新旧法对比.jpg

6、新旧法对比.jpg

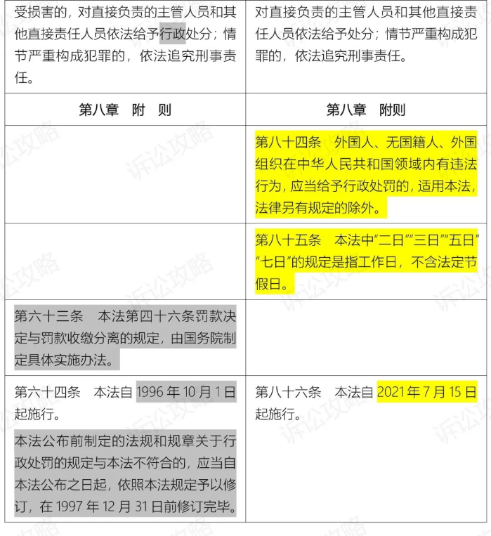
7、新旧法对比.jpg

8、新旧法对比.jpg

9、新旧法对比.jpg

10、新旧法对比.jpg

11、新旧法对比.jpg

12、新旧法对比.jpg

13、新旧法对比.jpg

14、新旧法对比.jpg

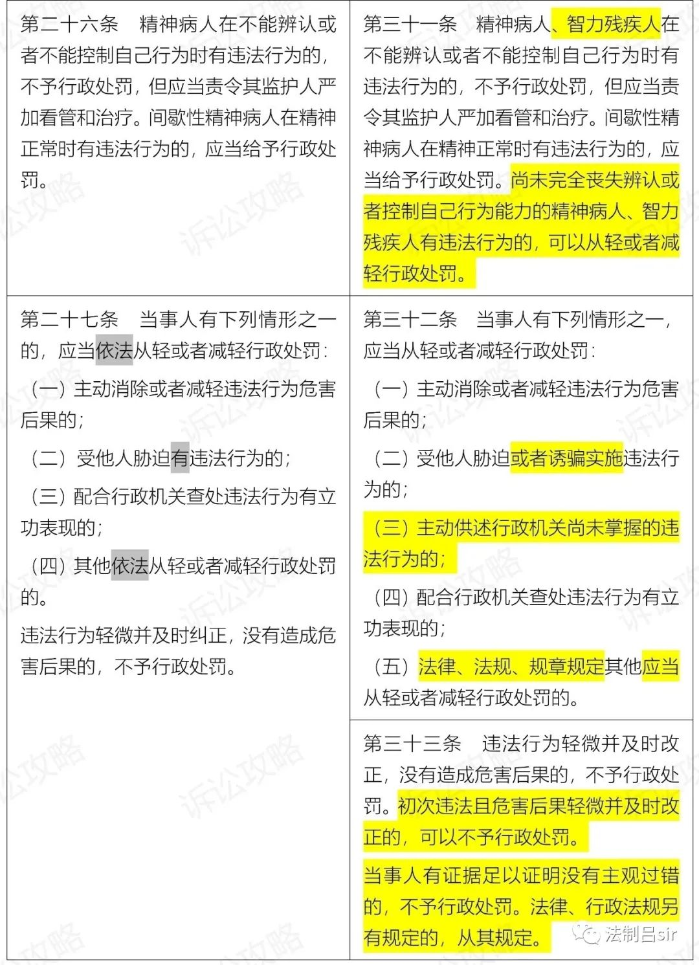
15、新旧法对比.jpg

16、新旧法对比.jpg

17、新旧法对比.jpg

18、新旧法对比.jpg

19、新旧法对比.jpg

20、新旧法对比.png

21、新旧法对比.png

22、新旧法对比.jpg

23、新旧法对比.png

24、新旧法对比.jpg

25、新旧法对比.jpg

26、新旧法对比.jpg


关联稿件:
相关附件:
扫一扫在手机打开当前页
--

您访问的链接即将离开“汕尾市交通局”网站,是否继续?