电影天堂-电影天堂官方最快发布站

政策解读_汕尾市工业和信息化局

电影天堂-电影天堂官方最快发布站

汕尾市工业和信息化局
您现在所在的位置 : 电影天堂-电影天堂官方最快发布站 > 汕尾市工业和信息化局 > 互动 > 解读回应 > 政策解读
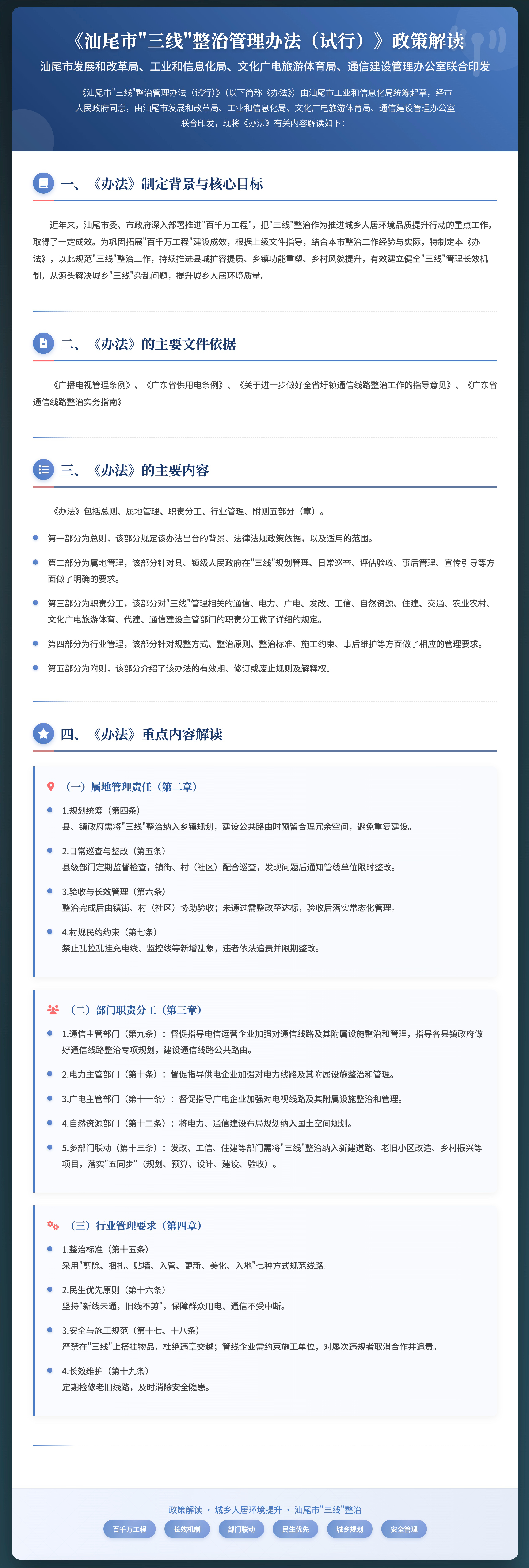
一图读懂-《汕尾市“三线”整治管理办法(试行)》
  • 2025-06-20 16:18
  • 来源: 本网
  • 发布机构: 汕尾市工业和信息化局
  • 【字体:    

《汕尾市“三线”整治管理办法(试行)》政策解读.jpg

相关附件:
扫一扫在手机打开当前页

主办:汕尾市工业和信息化局  版权所有:汕尾市工业和信息化局   网站地图
粤公网安备 44150202000004号   粤ICP备05063439号  网站标识码:4415000052

联系电话:0660-3365889   地址:汕尾市城区汕尾大道南工信大厦

站点访问量:- 稿件访问量:- 统计代码:

版权所有:汕尾市经济和信息化局  技术支持:南方报业集团

您访问的链接即将离开“汕尾市工业和信息化局”网站,是否继续?