您现在所在的位置 :
电影天堂-电影天堂官方最快发布站 > 汕尾市教育局 > 要闻 > 招生考试 > 考试信息
根据教育部考试中心《关于2021年中小学教师资格考试考务相关事项的通知》(教试中心函〔2020〕115号)、《广东省教育厅关于印发<中小学教师资格考试试点实施办法>和<中小学教师资格定期注册试点实施办法>的通知》(粤教师〔2016〕2号)、《广东省教育厅关于加强中小学教师资格考试考点建设的通知》(粤教考函〔2021〕21号)以及《广东省教育厅 广东省人民政府台湾事务办公室 广东省人民政府港澳事务办公室转发<教育部办公厅 中共中央台湾工作办公室秘书局 国务院港澳事务办公室秘书行政司关于港澳台居民在内地(大陆)申请中小学教师资格有关问题的通知>的通知》(粤教继函〔2019〕4号)精神,现将广东省2021年下半年中小学教师资格考试笔试有关事项公告如下:
一、报名对象及条件
(一)报考条件
1.具有中华人民共和国国籍,身体健康。
2.遵守宪法和法律,热爱教育事业,具有良好的思想品德。
3.具有广东省户籍,或人事(劳动)关系在广东省(需持有效广东省内居住证)。
4.符合《教师法》规定的学历要求。
5. 广东省内普通高等学校三年级及以上的全日制学生、毕业学年的全日制专科生以及广东省内幼儿师范学校毕业学年的全日制在校生,可凭学校出具的在籍学习证明报考相应的教师资格。
6.在内地(大陆)学习、工作和生活的港澳台居民,凡遵守《中华人民共和国宪法》和法律,拥护中国共产党领导,坚持社会主义办学方向,贯彻党的教育方针,根据自愿原则,可申请参加中小学教师资格考试。港澳台居民参加中小学教师资格考试的有效证件为港澳台居民居住证、港澳居民来往内地通行证、五年有效期台湾居民来往大陆通行证。在内地(大陆)就读师范专业的港澳台居民执行就读省份相应师范生政策。
(二)免考条件
1.2016年5月31日以前入学的全日制幼儿师范学校师范生、全日制普通高等学校师范生和全日制教育硕(博)士可以直接申请认定与所学专业、学段相对应的教师资格。
2.根据《教育部关于印发<教育类研究生和公费师范生免试认定中小学教师资格改革实施方案>的通知》(教师函〔2020〕5号),符合条件的教育类研究生、公费师范生可参加学校组织的教育教学能力考核,也可自愿参加国家中小学教师资格考试,申请认定相应的教师资格。
3.根据教育部教师资格认定指导中心《关于中小学和幼儿园教师资格考试成绩全国有效的通知》(教资字〔2012〕24号)精神,已在外省参加过全国中小学教师资格考试笔试且取得单科以上合格成绩的考生,在满足我省报考条件的前提下,其合格科目在有效期内可免予考试。
符合以上免考条件的人员申请教师资格,不需再报名参加中小学教师资格考试笔试,直接向面试组织机构申请参加面试。
(三)下列人员不得报考
被撤销教师资格的,5年内不得报名参加考试;受到剥夺政治权利,或故意犯罪受到有期徒刑以上刑事处罚的,不得报名参加考试。曾参加教师资格考试有违纪作弊行为的,按照《国家教育考试违规处理办法》(教育部第33号令)的相关规定执行。
二、报名工作安排
(一)时间安排
报名时间:2021年9月2日9:30至5日16:00,内地考生须选择户籍、居住证申领地或学籍所在地市所辖的考区,港澳台考生可根据实际情况选择应试考区;
网上缴费截止日期:2021年9月8日24:00;
打印准考证时间:2021年10月25日00:00至30日18:00。
(二)报名方式
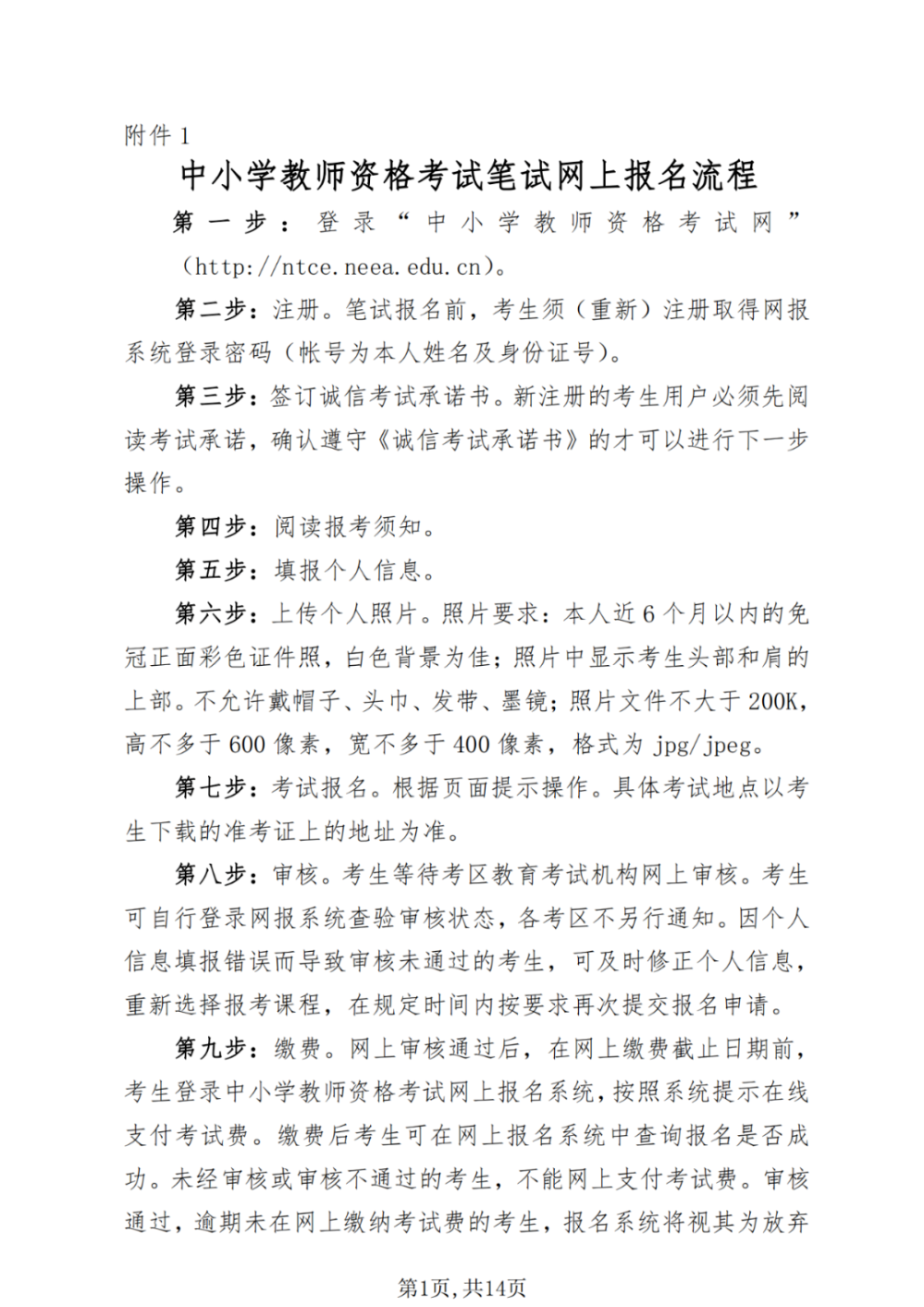
考生通过中小学教师资格考试网站(//ntce.neea.edu.cn)进行网上报名。报名系统需对考生“居住证”申领所在地等信息进行采集。具体报名流程及注意事项见附件1、2。
考生必须本人报考,并对所填报的个人信息和报考信息准确性负责,报考信息一经审核确认,不得更改。因考生个人原因造成信息有误或无法报考,责任由考生本人承担。
(三)考试费用及缴纳方式
根据《广东省发展改革委 广东省财政厅关于调整中小学教师资格考试收费标准的复函》(粤发改价格函[2016]978号)规定的笔试收费标准,按70元/人·科次缴纳笔试考试费。考生以网上缴费方式缴纳考试费。
三、笔试时间及科目

本次笔试各科目名称、代码和有关说明见附件3。笔试各科目采用纸笔方式进行。
四、有关事项
(一)考试大纲及标准
中小学教师资格考试大纲由教育部统一制定,试题由教育部考试中心统一命制。考试不统一指定教材,考生可通过国家中小学教师资格考试网(// ntce.neea.edu.cn)下载《考试标准》和《考试大纲》,根据考试大纲知识点自行复习、备考。
(二)成绩查询与复核
本次笔试成绩将于12月9日在“中小学教师资格考试网”(// ntce.neea.edu.cn)公布,考生可自行登录查询成绩。考生如对本人的笔试成绩有异议,可在考试成绩公布后10个工作日内按规定程序向考试所在考区教育考试机构提出书面复核申请。申请须注明申请人准考证号、姓名、身份证号、需复核科目代码、网上查询到的成绩、联系电话。根据教育部考试中心有关规定,复核内容仅限于答题卡扫描是否准确,答卷是否漏评、漏登分,成绩统计合成是否有误。复核结果由考生所在考区教育考试机构告知考生。
(三)违规处理
参加全国中小学教师资格考试的考生以及考试工作人员、其他相关人员,如有违反考试管理规定和考试纪律,影响考试公平、公正的行为,按照《国家教育考试违规处理办法》(教育部令第33号)、《中华人民共和国刑法修正案(九)》及有关法规处理。
(四)防疫要求
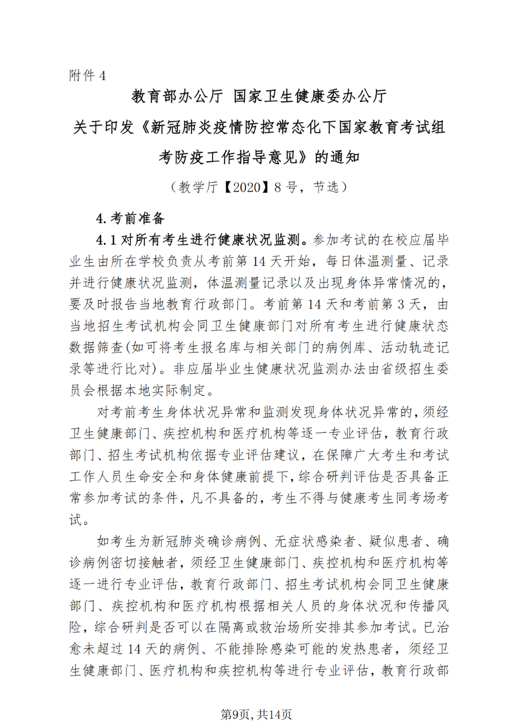
为保障广大考生和考试工作人员的生命安全和身体健康,考生需按照《教育部办公厅 国家卫生健康委办公厅 关于印发<新冠肺炎疫情防控常态化下国家教育考试组考防疫工作指导意见>的通知》(教学厅【2020】8号,节选见附件4)要求,严格遵守当地疫情防控各项规定和要求,于考前14天提前注册健康码,10月16日起做好每日体温测量、记录并进行健康状况监测(监测表见附件5,考生须自行下载打印),每天在健康码中如实申报个人健康情况,如实填写监测表,考试当天提交至考点工作人员。身体出现异常情况的,要及时报告当地教育行政部门,经相关部门研判,具备条件方可参加考试。考生到达考点必须接受体温测量,体温低于37.3度方可进入。考试期间须听从考点工作人员指挥,确保考试安全顺利进行。考前和考试中监测、检查发现身体状况异常的考生,经评估不具备参加考试条件的,不得参加考试。考生隐瞒身体异常情况,提供虚假信息,造成严重后果的,依法追究相关人员责任。
附件:1.中小学教师资格考试笔试网上报名流程
2.考生网上报名注意事项
3.2021年下半年中小学教师资格考试(笔试)科目代码列表
4.教育部办公厅 国家卫生健康委办公厅 关于印发《新冠肺炎疫情防控常态化下国家教育考试组考防疫工作指导意见》的通知(教学厅【2020】8号,节选)
5. 2021年下半年中小学教师资格考试(笔试)考生健康监测表
6.广东省全国中小学教师资格考试笔试工作联系方式
广东省教育考试院
2021年8月23日














领导信箱
联系我们
2021-08-25 17:08
粤公网安备 44150202000004号