您现在所在的位置 :
电影天堂-电影天堂官方最快发布站 > 汕尾市教育局 > 要闻 > 招生考试 > 考试信息
各县(市、区)招生办,有关高中学校:
根据《汕尾市教育局关于2023年普通高中特色班特长生招生工作的通知》要求,现将电影天堂 2023年普通高中特色班特长生招生考试的有关事项通知如下:
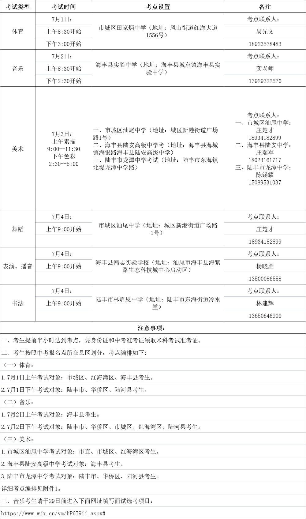
一、考试时间和考点设置

二、工作要求
(一)各考点和有关高中学校要按照考试工作要求,共同做好考试组织工作,确保考试安全顺利。
(二)各县(市、区)招生办要将本通知及时转发初中学校,要求学校通知到相关考生。考点和有招生任务的普通高中学校要落实专人,电话告知考生按时参加考试。
(三)要求考生做好交通安全及防暑防暴雨工作。参加体育术科考试考生,要根据个人身体状况,做好做足安全防患措施。
(四)提醒考生按各类别考试要求,带齐考试文具用品。
三、考试经费
由考点和有招生任务的高中学校,根据考试任务共同负责。对参与考试工作的考官、监考人员、工作人员,按相关规定给予相应劳动报酬。
汕尾市招生办
2023年6月24日
领导信箱
联系我们
2023-06-24 20:17
粤公网安备 44150202000004号