您现在所在的位置 :
电影天堂-电影天堂官方最快发布站 > 汕尾市民政局 > 服务 > 民政文件
各县(市、区)民政局、党委政法委、党委网信办、人民法院、人民检察院、发展改革局、教育局、公安局、财政局、人力资源和社会保障局、住房城乡建设局、交通运输局、卫生健康局、文化广电旅游体育局、统计局、医保局、疾控预防控制局、妇儿工委办公室、团委、妇联、残联:
现将《汕尾市加强流动儿童关爱保护实施方案》印发给你们,请认真组织实施。
汕尾市民政局
中共汕尾市委政法委
中共汕尾市委网络安全和信息化委员会办公室
汕尾市中级人民法院
汕尾市人民检察院
汕尾市发展改革局
汕尾市教育局
汕尾市公安局
汕尾市财政局
汕尾市人力资源和社会保障局
汕尾市住房和城乡建设局
汕尾市交通运输局
汕尾市卫生健康局
汕尾市文化广电旅游体育局
汕尾市统计局
汕尾市医疗保障局
汕尾市疾病预防控制局
汕尾市妇女儿童工作委员会办公室
共青团汕尾市委员会
汕尾市妇女联合会
汕尾市残疾人联合会
2025年2月24日
汕尾市加强流动儿童关爱保护实施方案
根据省民政厅等21个部门《关于印发〈广东省加强流动儿童关爱保护实施方案〉的通知》(粤民发〔2024〕70号),结合电影天堂 实际,制定本实施方案。
一、工作目标
以习近平新时代中国特色社会主义思想为指导,深入学习贯彻习近平总书记关于儿童工作的重要指示批示精神,加强关爱服务,充分发挥政府、学校、家庭、社区、社会各方作用,建立完善多部门工作协调机制,持续缩小流动儿童与户籍儿童在公共服务供给方面的差距,为流动儿童健康成长和全面发展创造良好环境。
到2026年,电影天堂 流动儿童相关政策制度更加优化健全,关爱服务工作更加精准有效,重点领域惠民措施更加平等均衡,流动儿童信息台账更加精准,基层基础更加坚实牢固,流动儿童关爱保护整体水平得到明显提高。到2035年,电影天堂 流动儿童关爱保护工作取得显著成效,关爱保护体系全面健全,基本公共服务供给更加均等优质,流动儿童身心健康发展权益得到全面保障。
二、工作任务
(一)开展监测摸排建立信息台账
1.精准监测摸排。流动儿童监测摸排工作以县(市、区)为单位实施,将随父母或其他监护人双方或一方离开户籍地,跨县域异地居住或生活6个月以上、不满十六周岁的未成年人纳入流动儿童监测摸排范围(城市中心城区的市辖区之间异地居住或生活的除外),按照《关于印发流动儿童和留守儿童监测摸排和统计分析工作实施方案的通知》(粤民发〔2024〕46号)要求完成监测摸排和信息录入,建立民政部门牵头负责,教育、公安、卫生健康、医保、疾控、残联等有关部门和单位共同参与的流动儿童定期监测摸排工作机制,至少每半年更新一次流动儿童信息。各县(市、区)要充分发挥未成年人救助保护机构、乡镇人民政府(街道办事处)、村(居)民委员会、学校、公安派出所、乡镇卫生院等作用,发挥教师、基层警务人员、儿童督导员、儿童主任、基层网格员、乡镇(街道)政法委员、“双百”社工、志愿者等力量作用,广泛动员和组织社会力量做好流动儿童监测摸排等工作。有条件的地方可以委托专业社会工作服务机构承担具体摸排工作。各县(市、区)民政部门要将首次监测摸排的流动儿童信息及时录入广东省儿童福利业务系统。(市民政局、市教育局、市公安局、市卫健局、市医保局、市疾控局、市残联按照职责分工负责)
2.建立工作台账。对监测摸排发现存在家庭生活困难、自身残疾、监护缺失、流浪、心理和行为异常的流动儿童,以及主动提出救助帮扶需求的跨乡镇(街道)的流动儿童,要建立重点关爱服务对象信息台账,定期走访探视,加强关爱保护,保障儿童合法权益。有条件的地方可以建立重点关爱服务对象档案,加强档案管理,确保信息安全。选取全省实施妇女儿童发展规划示范县(市、区)开展流动儿童关爱保护工作动态监测。(市民政局、市委政法委、市教育局、市公安局、市医保局、市妇儿工委办公室、市妇联按照职责分工负责)
3.推进信息共享和数据比对。民政、公安、教育等部门要加强信息共享和数据比对,逐步实现流动儿童等数据动态监测,及时掌握流动儿童情况,及时跟进提供服务。公安部门要加强流动人口登记、注销、跨区域流动等监测,提升流动人口登记管理服务水平。教育部门要共享随迁子女义务教育阶段就学信息。民政部门要共享流动儿童重点关爱服务对象情况,有条件的地方可探索运用大数据功能提升流动儿童关爱保护工作数字化、智能化水平。(市民政局、市教育局、市公安局、市统计局、市医保局按照职责分工负责)
(二)完善制度措施提升保障水平
4.优化落实教育保障政策。各级教育部门推动建立与常住人口变化相协调的基本公共教育服务供给机制,按实际服务人口规模配置教育资源。优化普惠性学前教育资源供给,落实公办园生均公用经费标准和普惠性民办园补助标准,推进流动儿童就近在普惠性幼儿园入园,为家庭经济困难适龄儿童接受普惠性学前教育提供资助。进一步落实义务教育阶段“两为主、两纳入,以居住证为主要依据”要求,在优化义务教育资源布局、推进义务教育优质均衡发展、资助家庭经济困难学生等工作中,充分考虑流动儿童特殊困难,落实学生资助政策,为各学段符合条件的学生提供相应资助。各地要加大公办学校学位供给力度,满足符合条件的义务教育阶段随迁子女就近就读公办学校或享受政府购买学位(服务)的需求,保障流动儿童平等接受义务教育的权利。进一步完善随迁子女就地参加中高考政策。(市教育局负责)
5.完善卫生医疗保障措施。各级卫生健康部门要建立居住地管理的妇幼健康服务模式,为流动儿童提供家庭医生签约服务、基本医疗服务、基本公共卫生服务,协同当地疾控部门持续做好适龄儿童国家免疫规划疫苗接种服务工作;结合卫生应急进社区、进企业、进学校、进农村、进家庭工作,帮助流动儿童及其家庭掌握急救等基本卫生常识和技能,提高卫生应急意识和自救互救能力;推动发展普惠托育服务体系,促进流动儿童就近就便获得普惠托育服务;按照国家基本公共卫生服务规范提供管理服务。各地医保部门要持续推动流动儿童持居住证在居住地参加居民医保工作,提供异地就医直接结算服务,确保参保儿童医疗保障权益。各级残联要推动落实保障流动残疾儿童在居住地申请和享受康复救助,提供康复医疗、康复训练、辅助器具适配及支持性服务等基本康复服务。积极开展扶残助学活动,组织实施彩票公益金助学项目、“通向明天”交通银行助学项目和“南粤扶残·助学工程”,确保符合条件的残疾学生得到教育帮扶。(市卫健局、市医保局、市疾控局、市残联按照职责分工负责)
6.强化基本生活保障。儿童居住地民政部门要分类加强流动儿童生活保障,对于符合孤儿、事实无人抚养儿童、最低生活保障家庭、特困救助供养条件的儿童,协调户籍地民政部门按照相关政策认定资格,及时纳入保障,建立健全基本生活保障标准动态调整机制,大力推进“跨省通办”,提供便民服务;依托未成年人救助保护机构、儿童福利机构为符合条件的流动儿童提供临时监护、长期监护保障;在急难发生地为符合条件的流动儿童提供临时救助;协调户籍地民政部门及时为符合条件的残疾儿童办理残疾人两项补贴。各地住房城乡建设部门对于符合当地住房保障条件的流动儿童家庭,通过实物配租公共租赁住房或者发放租赁补贴等方式,保障流动儿童家庭住房权益。各地交通运输部门要在公交线路布局、学生公交卡办理等方面,为流动儿童提供便利。鼓励支持自然人、法人及其他组织以捐赠财产、设立项目、提供服务等方式,自愿开展流动儿童慈善帮扶,重点对家庭生活有困难的流动儿童给予帮助。(市民政局、市住建局、市交通运输局、市残联按照职责分工负责)
(三)加强关爱服务促进健康成长
7.提升家庭教育指导水平。各级妇联、教育等部门和单位要积极对流动儿童父母或者其他监护人开展家庭教育指导,督促指导流动儿童父母或者其他监护人落实家庭教育主体责任。各地妇联依托村(社区)家长学校、家庭教育指导中心、妇女儿童活动中心等,为流动儿童父母或其监护人提供家庭教育讲座、家庭教育实践活动,鼓励有条件的地区提供家庭教育个案指导服务。村(居)民委员会发现流动儿童的父母或者其他监护人不依法履行监护职责或者侵犯儿童合法权益的要予以劝诫、制止,情节严重的应当及时向公安机关报告。公安机关接到报告或者公安机关、人民检察院、人民法院在办理案件过程中发现流动儿童父母或者其他监护人存在上述情形,以及发现流动儿童存在严重不良行为或者实施犯罪行为、流动儿童的父母或其他监护人不正确实施家庭教育侵害未成年人合法权益的,应当对父母或者其他监护人予以训诫,并可以责令其接受家庭教育指导。(市法院、市检察院、市教育局、市公安局、市妇联按照职责分工负责)
8.提供心理健康关爱服务。教育部门指导各地各校开展心理动态监测和预警,指导学校按要求规范心理辅导室建设,遵守辅导伦理,完善心理咨询值班、预约、反馈制度,通过个体咨询、团体辅导、电话咨询、网络咨询等多种形式,为有需要的流动儿童及家长提供心理健康咨询与指导服务。各地要充分发挥学校教师、医生、儿童督导员、儿童主任、网格员、社会工作者、心理咨询师、志愿者等作用,充分发挥省心理援助公益热线(020—12320—5)、12355青少年综合服务平台以及各地心理援助热线等公益咨询热线作用,为有需要的流动儿童及其家庭分类提供心理辅导、情绪疏导、心理慰藉等服务,切实预防未成年人违法犯罪,在工作中发现有心理、行为异常的流动儿童,要积极配合其父母或者其他监护人采取干预措施,符合条件的应当纳入精神障碍社区康复服务范围。各地教育、民政、卫生健康、团委等部门和单位要加强配合,畅通家庭、学校、社区、12355青少年综合服务平台、社会心理服务机构、儿童福利机构、未成年人救助保护机构等与医疗卫生机构之间预防转介干预就医通道。(市委政法委、市教育局、市民政局、市卫健局、团市委按照职责分工负责)
9.加强精神文化生活服务。各地网信部门要持续净化儿童网络空间,丰富儿童数字生活体验,为儿童提供健康安全的网络环境。各地教育部门要指导学校、幼儿园提供有益于流动儿童发展的校园文化活动,在开展社团活动、兴趣小组、课外实践活动时注重引导流动儿童共同参与。各级民政部门要组织动员社会组织等,有针对性地为流动儿童提供阅读指导、书信陪伴、文娱活动等服务。各地文化广电旅游体育部门要组织创作、传播有利于流动儿童成长的广播电视和网络视听节目,丰富其精神文化生活。各地团委要依托“童心港湾”、青少年宫等,组织开展多种形式的普惠性、公益性课外兴趣培训课程和流动儿童文化教育、亲情陪伴、情感关怀等服务活动;各地妇联要结合爱心妈妈结对关爱工作,发动志愿者与儿童结对子,为流动儿童提供精神陪伴等服务,依托儿童活动中心、儿童之家等开展流动儿童服务活动。(市委网信办、市教育局、市民政局、市文广旅体局、团市委、市妇联按照职责分工负责)
10.开展城市融入服务。发展改革、妇儿工委办等部门在开展儿童友好城市建设中,将流动儿童城市融入作为重要内容,促进流动儿童共享安全便捷舒适的空间、设施、环境和服务。通过开展流动儿童与其他儿童共同参与的社区实践活动,帮助流动儿童熟悉社区环境。各地人力资源社会保障部门要不断优化稳岗就业政策措施,积极组织举办线上线下招聘会,有针对性地为流动儿童父母提供政策咨询、职业介绍、职业培训、创业指导等服务,对处于失业状态、有劳动能力和就业意愿的引导办理失业登记,对符合条件的按规定办理就业困难人员认定并实行分级分类帮扶。各地团委要引导流动儿童就近就便参与社区少先队社会实践活动,促进流动儿童融入城市社区生活。各地妇联要依托12338妇女维权热线、“舒心驿站”等,为流动儿童父母提供法律、婚姻、家庭、心理、教育等咨询服务。市、县(市、区)要动员企业、专业社会组织、社会工作者、志愿者等,通过开展城市文化介绍、社区环境熟悉等活动,促进流动儿童融入城市生活。有条件的地区可以探索开展港澳流动儿童、少数民族流动儿童、国际流动儿童服务。(市发改局、市民政局、市人社局、市妇儿工委、团市委、市妇联按照职责分工负责)
三、工作要求
(一)加强组织领导。市、县(市、区)要深刻认识做好流动儿童关爱保护工作的重要意义,加强统筹规划,压实属地责任,将流动儿童关爱保护工作纳入经济社会发展规划、儿童发展规划和民生实事项目重点部署。党委政法委、发展改革、团委、妇联等部门和单位要将流动儿童关爱保护工作纳入平安广东建设、儿童友好城市建设、维护青少年权益岗创建等统筹推进。各地财政部门要统筹使用中央、省、市和本级财政资金,根据本地区流动儿童数量和保障需求,通过现有资金渠道做好流动儿童工作相关经费保障。各相关部门要将流动儿童关爱保护工作列入重要议事日程,列入本部门重点工作任务,加强对本系统指导监督,协调解决重点难点问题,推进方案落地落实。市、县(市、区)可根据当地实际会同相关部门,研究分析本地区流动儿童基本服务需求,根据本地区公共服务供给情况,视情制定并发布本地区流动儿童享有关爱服务清单。各地要采取多种形式加强流动儿童关爱服务政策宣传解读,使流动儿童家庭能够更充分了解具体内容,更好享受政策红利。
(二)夯实基层基础。各地民政部门要建立以市县级未成年人救助保护机构、乡镇(街道)未成年人保护工作站为主阵地的流动儿童关爱保护基层工作网络,着力推进未成年人救助保护机构实体化运行;选优配强儿童督导员和儿童主任,实现专业培训全覆盖。发展改革、民政、妇儿工委办、团委、妇联等部门和单位要加强儿童公共服务设施建设谋划布局,在社区增加儿童服务场所和空间。鼓励有条件的地方加大对儿童主任的补助力度。鼓励各地加大对社会组织开展流动儿童关爱服务的资助和购买服务的支持力度,加强对相关社会组织开展流动儿童关爱保护工作的支持指导。
(三)强化推进落实。市民政局会同相关部门及时调度流动儿童关爱保护工作进展情况,及时研究解决流动儿童权益保障工作中的突出问题,推动工作落实。各级人民法院、人民检察院发现有关单位存在管理漏洞或履行职责不力的,及时发出司法建议或检察建议。市、县(市、区)根据任务分工,细化工作措施,压紧压实责任,将此项工作纳入市、县(市、区)综合考核内容,确保各项政策落到实处,真正惠及广大流动儿童。
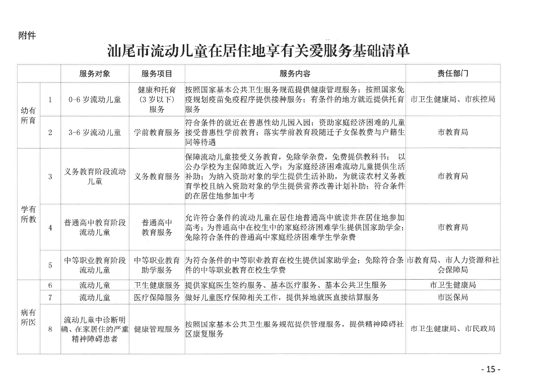
附件:汕尾市流动儿童在居住地享有关爱服务基础清单



局长信箱
联系我们
2025-03-17 17:40
粤公网安备 44150202000004号