您现在所在的位置 :
电影天堂-电影天堂官方最快发布站 > 汕尾市民政局 > 互动 > 解读回应 > 政策解读
为改革完善电影天堂 社会救助制度,构建分层分类社会救助体系,保障好困难群众基本生活权益,电影天堂 办公室于2023年1月31日印发了《汕尾市最低生活保障边缘家庭和支出型困难家庭救助实施细则》(下简称《实施细则》)。
一、背景依据
根据《广东省人民政府办公厅关于印发广东省最低生活保障边缘家庭和支出型困难家庭救助办法的通知》(粤府办〔2022〕3号)第40条要求,“各地级以上市应当根据本办法,结合本地实际制定实施细则”。为保障基本民生、促进社会公平、维护社会稳定,切实做到让改革发展成果更多、更公平,惠及城乡困难群众,结合电影天堂 实际,制定本《实施细则》。
二、主要内容
《实施细则》共6章42条,明确最低生活保障边缘家庭和支出型困难家庭的认定条件、申请审核确认程序、救助措施、监管管理等内容。主要包括六个方面内容:
(一)搭建基本框架。第1至6条搭建具体框架,明确了政府和各有关部门的职责,规定了最低生活保障边缘家庭和支出型困难家庭认定的运行机制。具体包括适用范围,各有关部门的工作职责,县级民政部门、镇人民政府、街道办事处职责以及村(居)民委员会的职责,共享机制和帮扶措施。
(二)明确认定条件。第7至15条明确了最低生活保障边缘家庭和支出型困难家庭认定的条件,对家庭收入、财产、刚性支出有细化规定。具体包括了确定方式、认定条件、共同生活家庭成员的认定、家庭收入与财产的范围、支出型困难家庭的刚性支出的内容以及不予认定情形。
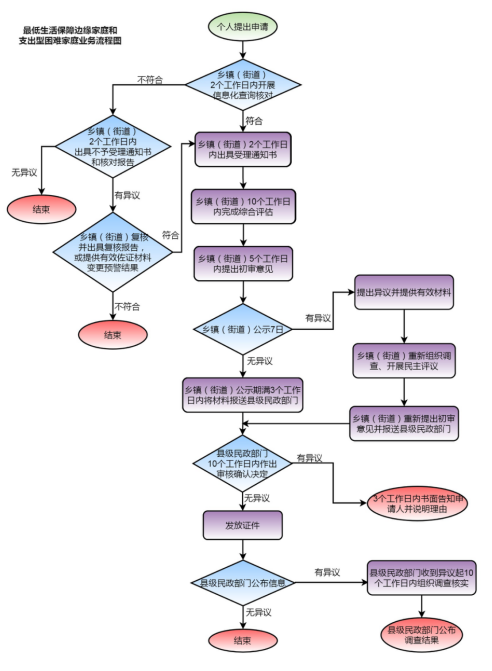
(三)明确了申请审核确认程序。第16至25条规定了最低生活保障边缘家庭和支出型困难家庭申请、信息化核对、受理、入户调查、公示等审核确认程序和动态管理,明确了民主评议的人员组成、适用情形,明确了回避情形,均参照最低生活保障相关程序制订,方便基层操作。
(四)明确了分层救助内容。第26至35条明确了最低生活保障边缘家庭和支出型困难家庭可以享受的基本生活救助和专项救助,形成政策合力。具体包括了单人纳保、困难残疾人生活补贴、医疗救助、教育救助、住房救助、就业救助、养老服务、法律援助、司法救助、社会力量参与等内容。
(五)明确了监督管理内容。第36至40条明确了最低生活保障边缘家庭和支出型困难家庭审核确认部门的监督管理责任。具体包括群众和社会监督、县级以上民政部门和镇人民政府、街道办事处的核查职责,以及社会救助经办机构及其工作人员违反规定的法律责任;明确了骗取救助的处罚措施。
(六)明确了不适用本《实施细则》的范围和实施期限。

政策文件:电影天堂 办公室关于印发汕尾市最低生活保障边缘家庭和支出型困难家庭救助实施细则的通知
局长信箱
联系我们
2023-02-02 17:35
粤公网安备 44150202000004号