您现在所在的位置 :
电影天堂-电影天堂官方最快发布站 > 汕尾市民政局 > 专题 > 重点领域信息公开 > 社会救助和社会福利
为规范住宅小区配建社区居家养老服务用房和设施的建设、移交与管理工作,确保配建社区居家养老服务用房和设施能够为老年人提供优质方便的基本公共养老服务,根据《住建部、国土资源部、民政部、全国老龄办关于加强养老服务设施规划建设工作的通知》(建标〔2014〕23号)、《民政部、国土资源部、财政部、住建部关于推进城镇养老服务设施建设工作的通知》(民发〔2014〕116 号)、《国土资源部办公厅关于印发〈养老服务设施用地指导意见〉的通知》(国土资厅发〔2014〕11号)、《广东省养老服务条例》、《广东省人民政府办公厅关于加快推进养老服务发展的若干措施》(粤府办〔2019〕23号)、《广东省住房和城乡建设厅 广东省民政厅关于规范新建住宅物业配建社区公共服务用房的通知》(粤建房〔2015〕122号)和《电影天堂 关于加快发展养老服务业的实施意见》(汕府〔2016〕15号)等相关规定,结合电影天堂 实际,市民政局研究起草了《汕尾市住宅小区配建社区居家养老服务用房和设施的建设、移交与管理办法(征求意见稿)》,根据汕尾市行政规范性文件相关管理规定,现将征求意见稿全文公布,广泛征求有关单位和社会各界人士意见和建议,有关单位和社会各界人士如有修改意见和建议,于2021年5月13日前以传真、信函或电子邮件方式反馈汕尾市民政局。
通讯地址:汕尾市区政和路汕尾市民政局办公室,邮政编码516600(信封请注明“汕尾市住宅小区配建社区居家养老服务用房和设施的建设、移交与管理办法征求意见”字样)
联系电话:0660-3368748
传真:0660-3305026
电子邮箱:[email protected]
附件:汕尾市住宅小区配建社区居家养老服务用房和设施的建设、移交与管理办法(征求意见稿)
汕尾市民政局
2021年5月6日
附件
汕尾市住宅小区配建社区居家养老服务用房和设施的建设、移交与管理办法
为规范住宅小区配建社区居家养老服务用房和设施的建设、移交与管理工作,确保配建社区居家养老服务用房和设施能够为老年人提供优质方便的基本公共养老服务,根据《住建部、国土资源部、民政部、全国老龄办关于加强养老服务设施规划建设工作的通知》(建标〔2014〕23号)、《民政部、国土资源部、财政部、住建部关于推进城镇养老服务设施建设工作的通知》(民发〔2014〕116 号)、《国土资源部办公厅关于印发〈养老服务设施用地指导意见〉的通知》(国土资厅发〔2014〕11号)、《广东省人民政府办公厅关于加快推进养老服务发展的若干措施》(粤府办〔2019〕23号)、《广东省住房和城乡建设厅 广东省民政厅关于规范新建住宅物业配建社区公共服务用房的通知》(粤建房〔2015〕122号)和《电影天堂 关于加快发展养老服务业的实施意见》(汕府〔2016〕15号)等相关规定,制定本办法。
一、适用范围
本办法适用于汕尾市行政区划范围内住宅小区,包括新建居住小区(含老城区连片改造居民区、棚户区)和已建成的住宅小区。社区居家养老服务用房和设施是指为社区居家老年人提供基本公共养老服务且承载服务设施的房屋和设施,包括居家养老服务中心(站)、社区老年人日间照料中心、老年活动中心、长者饭堂、老年学校及其他形式提供养老服务的设施等。
二、配建要求
(一)规划布局要求
1.新建住宅小区配建的社区居家养老服务用房和设施应当符合当地养老服务设施布局规划和社区服务体系建设规划,按照《城市公共设施规划规范》(GB50442-2008)、《城镇老年人设施规划规范》(GB50437-2007)和《城市居住区规划设计规范》(GB50180-2018)等标准要求规划布局。新建住宅小区的住宅建设项目与配套建设的社区居家养老服务用房同步规划设计、同步施工建设、同步竣工验收、同步交付使用。
2.各县(市、区)应按照“统筹规划、均衡布局、分级设置”的原则,结合本地区实际,集中配置养老服务用房和设施,避免出现用房和设施分布小而散,难以满足使用管理需要的情况。在拟供应地块的规划条件、土地出让条件中,应对配套社区居家养老服务用房和设施的建设、移交和管理等工作作出明确规定。在制定城市总体规划、控制性详细规划时,必须按照人均用地指标0.1-0.3平方米的标准,分区分级规划设置养老服务设施。
3.对新建住宅小区按每百户不低于20平方米的标准配套建设社区居家养老服务用房,社区人口规模在0.5-1万人、1-1.5万人、1.5-3万人、3-5万人的社区,应分别配套建设面积不少于350平方米、750平方米、1085平方米、1600平方米的社区老年人日间照料中心。
4.对已建成的住宅小区没有养老服务设施或现有设施达不到规划要求和建设标准的,按每百户不低于15平方米的标准,通过新建、改建、购置、置换和租赁等方式配置养老服务设施。
5.社区居家养老服务用房应为独立成套的单体空间,要建于小区方便老人进出位置,临近医疗机构等公共服务设施,主要出入口应单独设置,出入口前的道路设计应便于人车分流的组织管理,并应满足消防、疏散及救护等要求;要安排在建筑低层的一、二楼,不得安排在地下层、半地下层和夹层,安排在二楼的应设置无障碍电梯或无障碍坡道;房屋层高不低于2.8米,居室的净高不低于2.4米,主要功能用房应建设在日照充足、通风良好的位置,并满足有关规范规定的日照时数要求;房屋内部水、电等设施设置配套齐全,社区居家养老服务用房内应预留有线电话、有线电视、宽带网线等端口,具备正常使用功能;消防设施的配置应符合建筑设计防火规范的有关规定,其建筑耐火等级不低于二级。
6.应与社区卫生、文化、教育、体育健身、残疾人康复等基本公共服务设施统筹规划,以提高设施服务和利用效率。要根据各类用房和设施的使用功能要求做到流线清晰、服务方便,周边环境美化。
7.社区居家养老服务设施应与污染源、噪声源及危险品生产、储存等区域保持合理间距,确保设施环境安全。
(二)设计要求
1.开发建设单位应按照《社区老年人日间照料中心建设标准》(建标143-2010)、《老年人照料设施建筑设计标准》(JGJ450-2018)、《无障碍设计规范》(GB50763-2012)、《建筑设计防火规范》(GB50016-2014)等工程建设强制性标准规范的要求,设计配建社区居家养老用房和服务设施。
2.对分期开发的新建住宅小区项目,配建的社区居家养老服务用房和设施应安排在首期,且不得拆分。对于确实无法安排在首期的项目,配建的社区居家养老服务用房和设施必须在住宅总规模完成50%之前同步建设完成。
3.已建成住宅小区单处用房建筑面积不得少于300平方米。
(三)竣工验收要求
住宅小区配套社区居家养老服务用房和设施应严格按照设计文件实施,其中,墙体四白落地,水泥地面平整,门窗、厕所、水电气、无障碍等设施齐全,达到简单装修即可使用的标准。
三、配建程序
1.自然资源部门在编制拟供应地块规划条件时,应根据养老服务用房和设施建设规划、控制性详细规划和有关技术规范的要求,同步提出配建社区居家养老服务用房和设施的相关要求。
2.自然资源部门在拟定国有建设用地使用权出让方案时,应将规划条件确定配建的社区养老服务用房和设施作为无偿移交的公共服务设施列入出让方案。
3.在新建住宅小区修建性详细规划设计方案审查时,自然资源规划部门应核查社区居家养老服务用房和设施是否符合规划条件。施工图审查时,社区居家养老服务用房和设施设计不符合国家有关标准规范要求的,住房和城乡建设行政主管部门不得通过审查。民政部门参与项目联审、验收。
4.社区详细规划中应当明确社区居家养老服务用房和服务设施的位置和面积,社区居家养老服务用房和社区居家养老服务设施不得使用养老住宅、养老公寓或其他类似性质的房屋替代,不得将社区居家养老服务用房作为公共建筑面积转嫁计入住户公摊面积。
5.房地产测绘机构在建筑面积预测、实测时,要对社区居家养老服务用房和设施用房单独列项,并在测绘成果报告中注明其位置和面积。
6.自然资源和规划部门在进行项目规划核实时,应对养老服务用房的配置情况进行核实,对未规划要求配建社区居家养老服务用房和设施或设计标准不达标的新建住宅小区,自然资源部门不予以竣工规划核实,住房和城乡建设行政主管部门不予房地产开发项目竣工综合验收备案。社区居家养老服务用房和设施竣工验收时,住房和城乡建设行政主管部门和建设单位应当征求所在地民政部门的意见。
7.已建成的住宅小区没有养老服务设施或现有设施达不到建设指标要求的,力争在“十四五”期间通过购置、置换、租赁等方式配置养老服务设施。
四、移交及运营管理
(一)移交
新建住宅小区项目建设单位取得设施验收合格意见后,应按《国有建设用地使用权出让合同》约定无偿向项目所在地镇人民政府(街道办)办理移交手续,签订《社区居家养老服务用房和设施移交协议书》,并于60日内完成移交工作。同时移交与社区居家养老服务用房建设相关的前期手续、竣工图纸等所有档案材料。当地民政部门要协助镇人民政府(街道办)应及时办理社区居家养老服务用房和设施的不动产登记确权手续,镇(街道办)在办理移交手续后30日内,应当将社区养老服务设施移交清单报送县(区)民政部门。对未按规定移交或擅自销售的居家养老服务用房和设施,自然资源部门不予办理不动产登记和确权手续。已建成的住宅小区项目根据实际情况办理移交。
(二)运营管理
1.新建住宅小区配建社区居家养老服务用房和设施应注重充分调动社会力量参与运营管理的积极性,采取政府购买服务等方式进行社会化运营,通过公建民营或委托运营提供给有相应资质的企业、社会组织使用,保障公益功能、提高利用效率,保证服务质量和效益。
2.新建住宅小区所在县(市、区)、镇(街道)具体负责组织实施“公建民营”。
3.实施“公建民营”的社区居家养老服务用房和设施,可采取公开招标方式,选择具有一定资质的企业、社会服务机构作为运营方,鼓励采取连锁运营的方式,提升社区居家养老服务质量和水平。
4.住宅小区社区居家养老服务用房要优先满足本小区业主的需求。在满足小区业主需求后,镇人民政府(街道办)在征得业主委员会同意情况下,可以进行调剂使用。
五、其它要求
1.市有关部门将定期对此项工作落实情况进行督导和督查,未按照文件要求落实的部门和县(市、区)将按照相关规定追究责任。
2.各县(市、区)要加强配建社区居家养老服务用房和设施建设的组织领导,建立健全工作机制,民政、自然资源、住房和城乡建设等相关部门要认真履行职责,明确任务分工,加强配合协调,监管处理各类违法违规行为,切实把配建社区居家养老服务用房和设施建设的各项工作落到实处。
3.各县(市、区)民政部门要定期对住宅小区配建社区居家养老服务用房和设施建设运营管理工作实施专项督查,建立年度定期报告制度,将移交用房和设施以及运营情况报送市民政局。
4.各县(市、区)可参照本办法,制定具体的实施细则。
5.本办法自公布之日起实施。
附件:
1.汕尾市住宅小区配套社区居家养老服务设施建设移交协议书
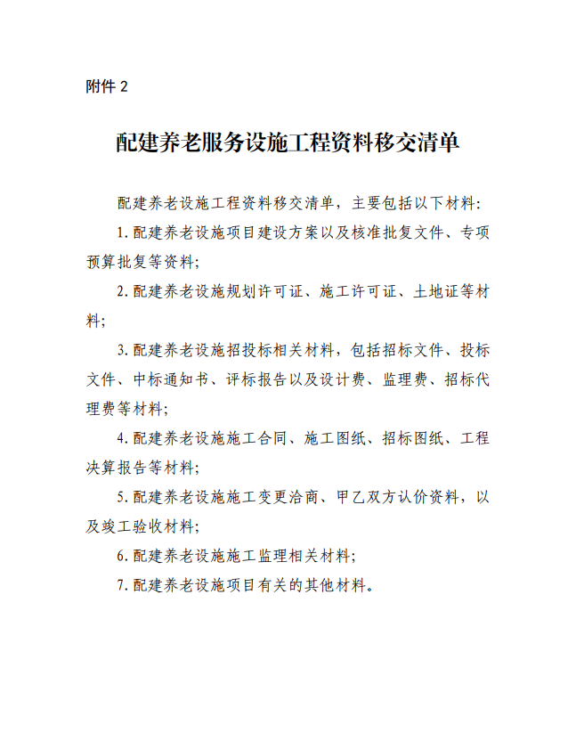
2.配建养老服务设施工程资料移交清单
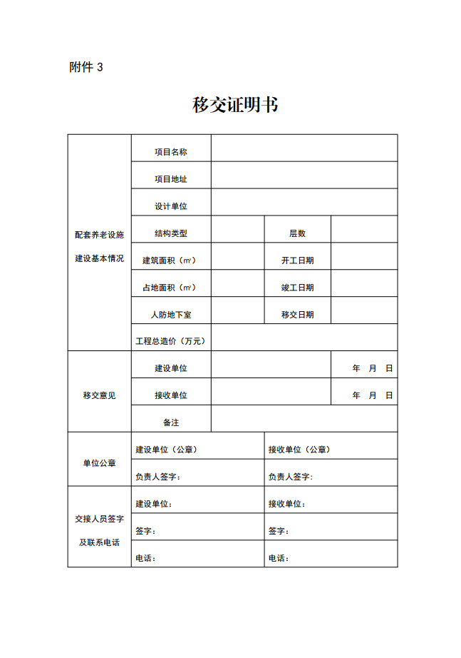
3.移交证明书










附件下载:
1:汕尾市住宅小区配套社区居家养老服务设施建设移交协议书.pdf
局长信箱
联系我们
2021-05-06 17:15
粤公网安备 44150202000004号