电影天堂-电影天堂官方最快发布站

- -
电影天堂-电影天堂官方最快发布站 机构 要闻 政务 服务 互动 专题
您现在所在的位置 : 电影天堂-电影天堂官方最快发布站 > 汕尾市民政局 > 专题 > 重点领域信息公开 > 社会组织信息
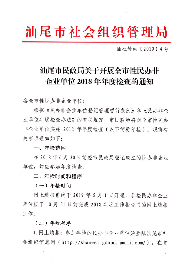
汕尾市民政局关于开展全市性民办非企业单位2018年年度检查的通知
2019-06-05 11:43           来源: 汕尾市民政局          发布机构:汕尾市民政局 【字体:   打印




关联稿件:
相关附件:
扫一扫在手机打开当前页

主办:汕尾市民政局  粤ICP备05063439号   网站标识码:4415000052   粤公网安备 44150202000004号
版权所有: 汕尾市民政局   网站地图
联系电话:(0660)3364865  地址:汕尾市城区政和路

您访问的链接即将离开“汕尾市民政局”网站,是否继续?