各县(市、区)农业农村局、人力资源和社会保障局,市直各有关单位:
根据《关于做好2024年度乡村工匠专业人才职称评审工作的通知》(粤农农发〔2025〕110号,以下简称《通知》)有关精神,现就做好电影天堂 乡村工匠专业人才职称评审工作通知如下。
一、申报对象
(一)申报对象
在汕尾市内涉农非公企业、农民专业合作社、家庭农场、种养专业户、农场个体工商户中,熟练掌握技术技能,在基层一线从事农业技术推广、农产品经营、种植养殖、农村电商、传统技艺等工作;在广东省内非公有制事业单位从事烹饪、家政服务等相关工作,为农村经济发展作出积极贡献的人员。
(二)申报条件
1.参加社保要求。原则上申报人近6个月须在电影天堂 参加社保。申报人在提交申报材料时,应一并提交在电影天堂 连续缴交半年以上社保凭证原件(计算截止时间2024年12月31日)。
2.无社保需提供相关证明。汕尾市户籍申报人员,在电影天堂 从事相关工作,如在电影天堂 无社保的,可提供所在单位营业执照和劳动合同、本人户口簿,单位注册地在汕尾市的才能申报;无工作单位的,须提供村委会证明及本人户口簿。(注:如汕尾市户籍人员申报时在汕尾市外有参保记录的,不能申报)
3.已享受职工或城乡居民基本养老保险待遇人员、服务地点不在基层一线的省属非公非盈利组织人员不得申报参加乡村工匠职称评审。
4.已在其他系列取得职称,跨系列申报乡村工匠人员,按《广东省职称评审管理服务实施办法》第五章第四十一条规定执行,且须提供涉农非公基层一线范围的业绩材料。
二、申报与评审时间
纸质申报材料受理时间为:2025年2月12日至3月31日(以邮戳为准);网上申报时间为:2025年2月12日9:00至3月31日18:00,逾期系统将关闭提交功能,不得补报。原则上2025年6月底完成评审。
三、职称资历年限和申报材料时段的计算
职称资历年限和申报材料时段计算按照《关于做好2024年度职称评审工作的通知》(粤人社发〔2024〕29号)有关规定执行:
(一)对于2021年度及此后评审取得职称的人员,评审高一级职称时,职称资历年限和有效材料时段的起算时间为本级职称评审年度的下一自然年1月1日,截止时间为申报高一级职称评审年度的12月31日。
(二)对于2020年度及以前年度评审取得职称的人员,评审高一级职称时,职称资历年限的起算时间为本级职称评审年度的1月1日,截止时间为高一级职称评审年度的12月31日;有效材料的起算时间为本级职称评审年度的9月1日,截止时间为高一级职称评审年度的12月31日。
(三)对于通过考试和认定取得职称人员,评审高一级职称时,职称资历年限和有效材料时段的起算时间为考试和认定通过之日,截止时间为高一级职称评审年度的12月31日。
四、申报评审条件
(一)执行《关于印发<广东省农业农村专业人才职称评价改革实施方案>的通知》(粤人社规〔2021〕1号)、《广东省乡村工匠民间美术专业类别专业人才职称评价标准条件(试行)》等10个专业类别乡村工匠职称评价标准条件。
(二)除法律法规对学历要求有规定的系列(专业)外,在乡村工匠专业人才职称评审工作中,技工院校中级技工班毕业生与中专学历人员同等对待,高级工班毕业生与大专学历人员同等对待,预备技师(技师)班毕业生与本科学历人员同等对待。
五、申报途径和材料
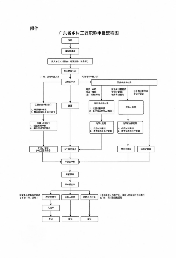
(一)申报材料经用人单位审核、公示、推荐(自由职业者申报职称评审,可由所属村委会或县级农业农村局、人社局履行审核、公示、推荐等程序),并经地级以上市人力资源和社会保障局审核后,由申报人按要求报送相应乡村工匠职称评审委员会办公室(乡村工匠职称申报流程图见附件)。
(二)申报人应根据自己专业及所从事工作,对照我省职称政策及乡村工匠职称评价标准条件,通过“广东省乡村工匠专业人才管理系统”(//yzb.joinken.cn/xcgj/#/dashboard)如实填报。经系统填写申报信息及上传相关证明材料后,下载打印《广东省乡村工匠职称评审表》《证书、证明材料》《广东省乡村工匠专业人才申报职称评前公示情况表》等具体评审通知要求的申报材料。
(三)申报材料除《广东省乡村工匠职称评审表》外,其他材料不予退还。
六、审核要求
(一)单位审核
1.申报人所在单位(无工作单位的由所属村委会审核)要认真审查申报材料的合法性、真实性、完整性和时效性,并做好评前公示工作。对不符合申报条件的材料,应及时退回并向申报人说明原因。
2.申报人所在单位要按规定将申报材料,特别是《()级职称申报人基本情况及评审登记表》和投诉受理部门及电话,在单位显著位置张榜或在单位网站进行公示。其他申报材料应在单位相对固定的公开位置摆放,以方便查验。公示期不少于 5 个工作日。受理信访主要由申报人所在单位人事(职称)管理部门负责。经查实存在弄虚作假或其它违规行为的申报材料不予报送,并按有关规定处理;对举报问题一时难以核实的,应如实注明,评审材料先行报送,待核实后将结果及时报送相应乡村工匠职称评审委员会办公室。
3.公示结束后,由申报人所在单位人事(职称)管理部门在《广东省专业技术人员申报职称评前公示情况表》和《()级职称申报人基本情况及评审登记表》上加具意见并加盖公章,作为申报材料一并报送。
(二)材料复核
各级行业主管部门、人力资源和社会保障部门应加强对申报材料的审查,特别是要审核申报人在省乡村工匠专业人才管理系统中提交的所有申报材料原件的真实性和有效性,要明确审查责任人,落实审核责任。建立诚信档案制度,对提供虚假材料的个人列入失信档案,作为今后申报、评审的重要参考依据。
(三)职称评审委员会办公室受理审核
各乡村工匠职称评审委员会办公室应认真做好受理审核。对不符合申报条件和程序、超出职称评审委员会受理范围或违反委托评审程序报送的申报材料,应及时按原报送渠道退回,并及时一次性书面告知申报人。有以下情形之一的,不予受理:
1.不符合申报条件。
2.没有使用规定表格。
3.不符合填写规范。
4.不按规定时间、程序报送材料。
5.未按规定进行公示。
6.其它不符合职称政策规定的。
七、评审组织要求
(一)职称评审委员会管理
各级人力资源和社会保障部门及农业农村部门应优化完善本地区乡村工匠职称评审委员会设置,及时在本单位门户网站公布本地区2024年度乡村工匠职称评审委员会清单,列明乡村工匠职称评审委员会的名称、评审专业、层级、受理评审人员范围和职称评审委员会办公室设立单位、窗口地址、联系方式等。
(二)评委专家管理
各乡村工匠职称评审委员会应按照国家和省评审委员会评审委员库管理有关规定,及时调整评审专家,并报所属人力资源和社会保障部门备案。新入库的评审专家需经评委会组建单位组织培训后,方可从事职称评审工作。
(三)职称评审委员会评审和公示
各乡村工匠职称评审委员会应按照国家和省评审有关规定认真组织开展评审工作,坚持以同行专家评审为基础的业内评价机制,结合本行业人才评价特点,创新评价方式,对申报人的品德、业绩、能力进行客观综合评价,提高评审质量。要及时做好评审结果告知和评后公示工作,公示期不少于5个工作日。
八、评审结果审核确认及发证
(一)职称评审委员会办公室应在公示结束后 10 个工作日内,向所属人力资源和社会保障部门报送评审结果审核确认或备案的相关材料。
(二)对评审取得职称的人员,通过信息系统制作电子职称证书。专业技术人才可登录“广东省专业技术人才职称管理系统”自行下载打印本人证书。
九、保障措施
(一)各级农业农村部门、人力资源和社会保障部门要加强统筹规划、组织领导,构建高效的工作协调机制,要紧密结合当地实际,精心部署,优化评审标准,完善服务,狠抓工作落实,切实做好乡村工匠专业人才职称评审工作。
(二)各乡村工匠职称评审委员会要积极履行职称评审主体职责,及时总结经验,研究解决评审工作中出现的新情况、新问题,尽快修订评审标准,畅通申报渠道,优化评审服务,加大宣传发动,确保乡村工匠专业人才职称评审高质量完成。
(三)各地、各部门要积极探索乡村工匠专业人才激励措施,加大政策支持力度,结合乡村工匠“双百双千”培育工程,对取得我省乡村工匠专业人才职称的人员,在专家库入库、信息技术、融资支持、产品推介、学习培训、项目申报、技术扶持、专项补贴等方面予以政策支持。
各级人力资源和社会保障部门、农业农村部门要将乡村工匠职称评审有关费用纳入预算保障。
十、纪律要求
(一)严肃评审纪律。各地、各单位要严格按照国家和我省职称政策要求,严肃认真做好本地区、本单位申报工作,对照标准条件逐条逐项把好资格审查关。职称评审委员会及其办公室要切实履行职责,细化职称评审工作程序和规则,健全评审会议记录制度,与评委签订遵守评审纪律承诺书,严格评审程序和评审纪律,确保评审质量。
(二)加强监督管理。各级农业农村部门、人力资源和社会保障部门要加强对评审全过程的监管,实行评审中巡查、随机抽查和评审后复查、倒查。评审委员会办公室要实行政策公开、标准公开、程序公开、结果公开,加大社会监督力度,畅通职称投诉举报渠道,对评审过程中发现或群众举报的违规违纪行为要及时认真核查、及时报告核查结果。职称评审全过程要接受纪检监察部门的指导和监督。
(三)强化责任担当。对职称申报、推荐、评审等环节严格实行“谁审核,谁签名;谁签名,谁负责”的管理责任制,对弄虚作假行为追究责任。各级职称评审委员会不得擅自扩大、增加或减少受理及评审范围,不得降低评价标准条件,不得违反评审程序规定。对于不能正确行使评审权、不能确保评审质量的,将暂停评审工作直至收回评审权。
十一、其它
(一)收费标准
2024年度乡村工匠职称评审工作不收取申报人员任何评审费用。
(二)联系人及联系电话
陈文川(市农业农村局),0660-3289958
(三)乡村工匠中级职称材料报送地址及联系方式
1.汕尾市乡村工匠生产应用、经营管理专业人才中级职称评审委员会:汕尾市城区鸿顺路市农业农村局605(汕尾市农业农村局),陈文川,0660-3289958。
2.汕尾市乡村工匠烹饪专业人才中级职称评审委员会:汕尾市高新区红草园区三和路中段海珍科教中心餐协秘书处(汕尾市餐饮行业协会),黄永健,0660-6152996。
3.汕尾市乡村工匠家政专业人才中级职称评审委员会:汕尾市城区香洲街道城南路实验小学隔壁汕尾市家政服务超市内(汕尾市家政服务协会),江伟杰,0660-6151696。
本通知未尽事宜,按照国家和省现行职称改革政策规定执行。如遇重大政策调整,按新的政策规定执行。
附件:乡村工匠职称申报流程图

领导信箱
联系我们
您现在所在的位置 :
粤公网安备 44150202000004号