电影天堂-电影天堂官方最快发布站

  
- -
您现在所在的位置 : 电影天堂-电影天堂官方最快发布站 > 汕尾市人力资源和社会保障局 > 政策法规 > 政策解读
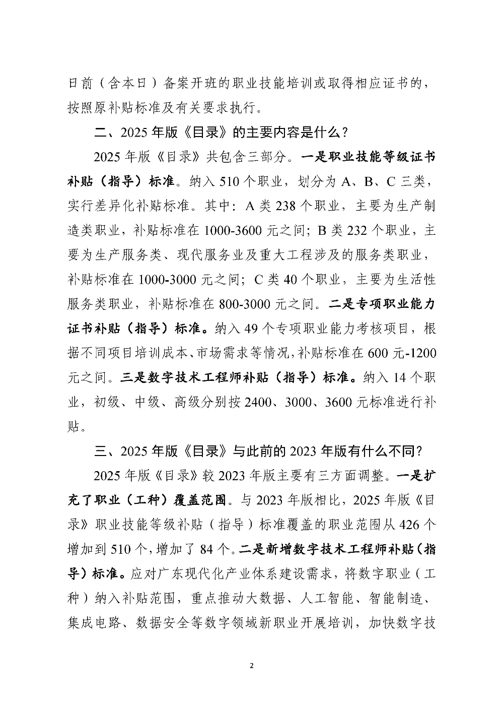
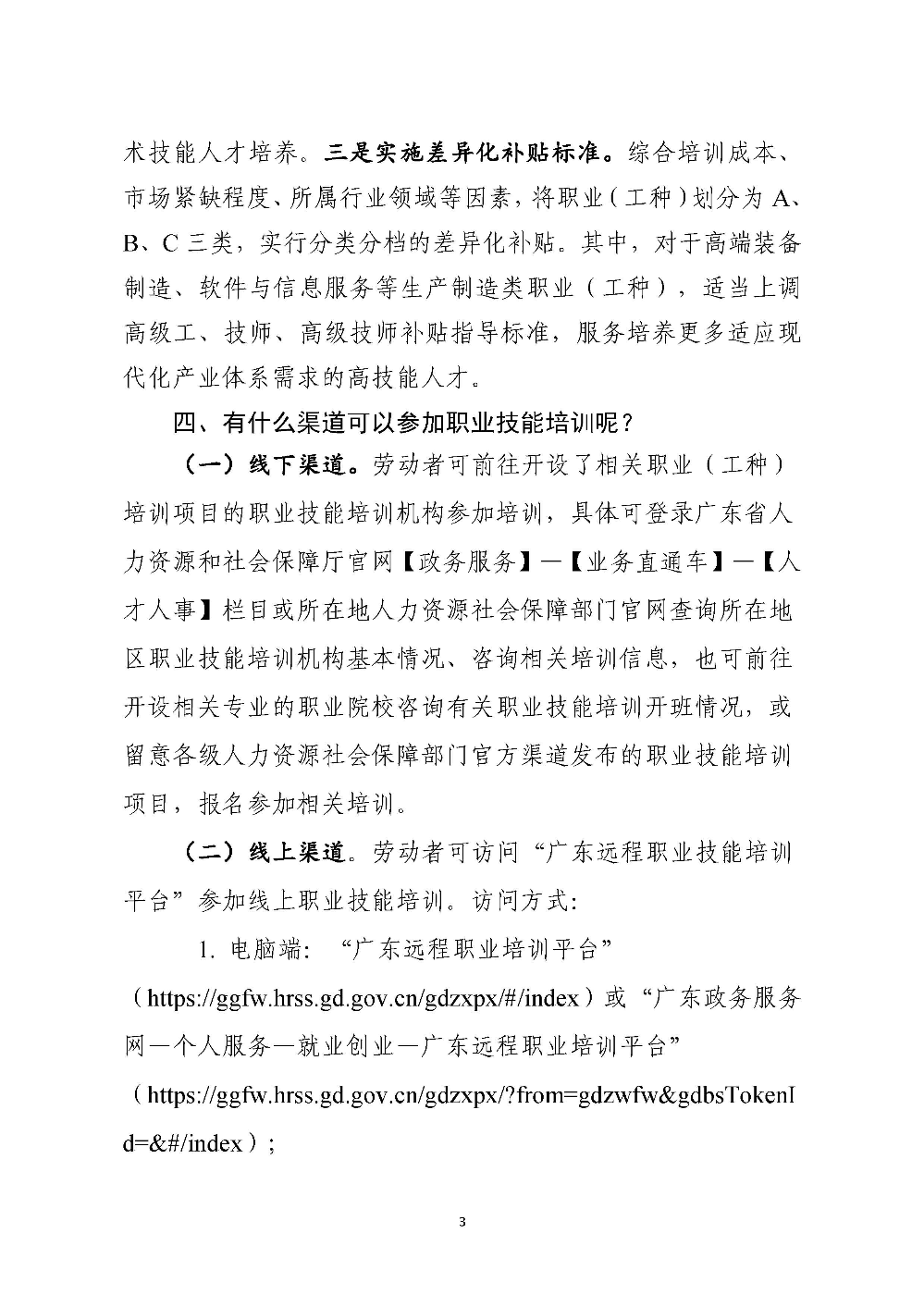
《广东省职业技能培训补贴(指导)标准目录(2025年版)》有关政策问答
  • 2025-03-18 15:08
  • 来源:广东省人力资源和社会保障厅
  • 发布机构:汕尾市人力资源和社会保障局
  • 【字体:   

《广东省职业技能培训补贴(指导)标准目录(2025年版)》有关政策问答_页面_1.jpg《广东省职业技能培训补贴(指导)标准目录(2025年版)》有关政策问答_页面_2.jpg《广东省职业技能培训补贴(指导)标准目录(2025年版)》有关政策问答_页面_3.jpg《广东省职业技能培训补贴(指导)标准目录(2025年版)》有关政策问答_页面_4.jpg《广东省职业技能培训补贴(指导)标准目录(2025年版)》有关政策问答_页面_5.jpg

政策文件:广东省人力资源和社会保障厅 广东省财政厅关于印发《广东省职业技能培训补贴(指导)标准目录(2025年版)》的通知

关联稿件:
相关附件:
扫一扫在手机打开当前页
《广东省职业技能培训补贴(指导)标准目录(2025年版)》有关政策问答 -- 政策解读

电影天堂-电影天堂官方最快发布站

主管单位:汕尾市人力资源和社会保障局  地址:汕尾市城区政和路28号汕尾市人力资源和社会保障局  电话:0660-3362955  传真:0660-3361990
版权所有:汕尾市人力资源和社会保障局,未经许可严禁复制或镜像   网站地图
粤公网安备 4150202000001号   粤ICP备05063439号  网站标识码:4415000052
版权所有:汕尾市人力资源和社会保障局   监督电话:12345   联系我们

您访问的链接即将离开“汕尾市人力资源和社会保障局”网站,是否继续?