您现在所在的位置 :
电影天堂-电影天堂官方最快发布站 > 汕尾市人力资源和社会保障局 > 专题专栏 > 社会保险
2024年9月,全国人民代表大会常务委员会发布《关于实施渐进式延迟法定退休年龄的决定》(以下简称决定),2025年1月1日起同步启动延迟男、女职工的法定退休年龄,现在,我们一起来看看延迟法定退休年龄后,企业职工养老金如何申领。
申领条件
企业职工养老金申领需要满足以下两个条件:
缴纳企业职工养老保险满足最低缴费年限;
达到法定退休年龄;
我们先来看第一个条件,满足最低缴费年限。根据国务院《关于渐进式延迟法定退休年龄的办法》,从2030年1月1日起,将职工按月领取基本养老金最低缴费年限由十五年逐步提高至二十年。具体年限如下图:

接下来我们来看第二个条件,达到法定退休年龄。
首先我们要搞清楚概念,“原法定退休年龄”跟“法定退休年龄”。
“原法定退休年龄”:根据《国务院关于颁发<国务院关于安置老弱病残干部的暂行办法>和<国务院关于工人退休、退职的暂行办法>的通知》(国发﹝1978﹞104 号)规定,男职工的法定退休年龄为 60 周岁,女职工的法定退休年龄为50 周岁和 55 周岁,其中女干部、女性纯灵活就业人员(含无雇工的个体工商)是55周岁,女职工是50周岁。
“法定退休年龄”就是从2025年1月1日起,男职工和原法定退休年龄为五十五周岁的女职工,法定退休年龄每四个月延迟一个月,分别逐步延迟至六十三周岁和五十八周岁;原法定退休年龄为五十周岁的女职工,法定退休年龄每二个月延迟一个月,逐步延迟至五十五周岁。
比如2025年按原法定退休年龄在1-4月退休的,将分别在2-5月退休,每人延迟了1个月退休;应在5-8月退休的,将分别在7-10月退休,每人延迟了 2个月退休;以此类推。举个例子:老李,1970年1月出生的,他的原法定退休年龄就是60周岁,对应就是2030年1月,改革后他的法定退休年龄就是61岁4个月,对应时间是2031年5月。
还算不懂?你可以直接扫码,看看自己的法定退休年龄是多少。

《决定》提出,按照小步调整、弹性实施、分类推进、统筹兼顾的原则实施渐进式延迟法定退休年龄。职工达到最低缴费年限,可以自愿选择弹性提前或延后退休。
弹性提前:可以在法定退休年龄前弹性提前退休,最长不超过3年,且不得早于原法定退休年龄。
弹性延后:可以在法定退休年龄后弹性延后退休,最长不超过3年。
比如:老汪,女,1982年1月出生,原法定退休年龄是2032年1月(50周岁),法定退休年龄是2035年8月(53周岁7个月),如果她选择弹性提前退休,最早可以在他2032年8月(50周岁7个月)的时候办理养老金申领;如果她选择弹性延迟退休,最晚可以在2038年8月(56岁7个月)办理养老金申领。
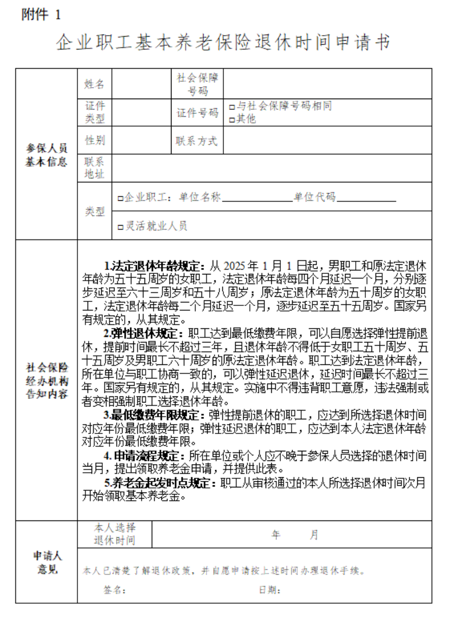
申领材料
养老金申领需要什么材料呢?
《企业职工基本养老保险待遇申报表》
《退休时间申请书》
参保人有效身份证件以及社会保障卡
(漫画人物)下面我们重点介绍一下《退休时间申请书》几个注意事项:
参保人自愿选择弹性提前或延迟退休的,应不晚于选择的退休时间当月(一般可在选择的退休时间提前两个月),由本人或所在单位向待遇领取地政务服务中心办理企业职工养老金申领业务;
《退休时间申请书》中的“企业职工”是指曾以企业职工身份参保(包括退休前以企业职工身份参保)的参保人;“灵活就业人员”是指未曾以企业职工身份参保的参保人。
《退休时间申请书》需由必须由申领养老金的参保人本人签名,另外退休时间一栏填写不得涂改;
选择弹性延迟退休的参保人,《退休时间申请书》应加盖单位公章,并提供与所在单位协商一致的材料,例如《弹性延迟退休协议书》等;灵活就业人员或下岗人员以及选择弹性提前退休的参保人,《退休时间申请书》无需盖章。

选择弹性提前退休的参保人,应至少在本人选择的退休时间前3个月向用人单位提交《弹性提前退休告知书》;选择弹性延后退休的参保人,应在达到法定退休年龄的前1个月与用人单位签订延迟退休协议。具体参考文本请参照往期内容《弹性退休有要求,示范文本供参考》(跳转链接)。
申领渠道
线上申请:广东省人力资源和社会保障网上服务平台//ggfw.hrss.gd.gov.cn/或者广东省政务服务网//www.gdzwfw.gov.cn/。
线下申请:全市任一县(市、区)政务服务中心,企业职工养老金申领业务全市通办;




2025-06-06 11:48
粤公网安备 4150202000001号