电影天堂-电影天堂官方最快发布站

  
- -
您现在所在的位置 : 电影天堂-电影天堂官方最快发布站 > 汕尾市人力资源和社会保障局 > 专题专栏 > 社会保险
电影天堂 办公室关于贯彻落实广东省人民政府办公厅转发省人力资源社会保障厅关于进一步完善我省被征地农民养老保障政策意见的通知
  • 2021-09-30 17:02
  • 来源:本网
  • 发布机构:汕尾市人力资源和社会保障局
  • 【字体:   

政策解读:《电影天堂 办公室关于贯彻落实广东省人民政府办公厅转发省人力资源社会保障厅关于进一步完善我省被征地农民养老保障政策意见的通知》政策解读 电影天堂
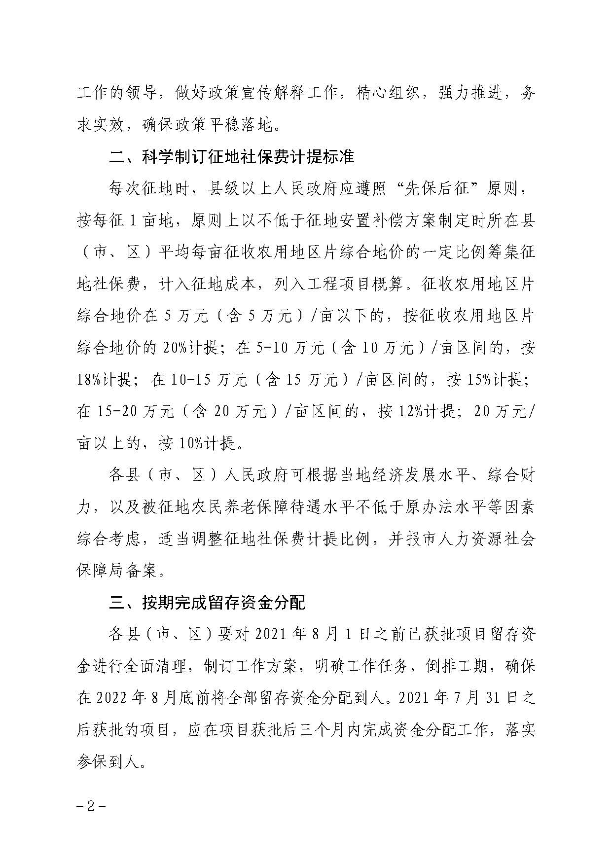
办公室关于贯彻落实广东省人民政府办公厅转发省人力资源社会保障厅关于进一步完善我省被征地农民养老保障政策意见的通知(汕府办〔2021〕29 号)_页面_1.jpg电影天堂
办公室关于贯彻落实广东省人民政府办公厅转发省人力资源社会保障厅关于进一步完善我省被征地农民养老保障政策意见的通知(汕府办〔2021〕29 号)_页面_2.jpg电影天堂
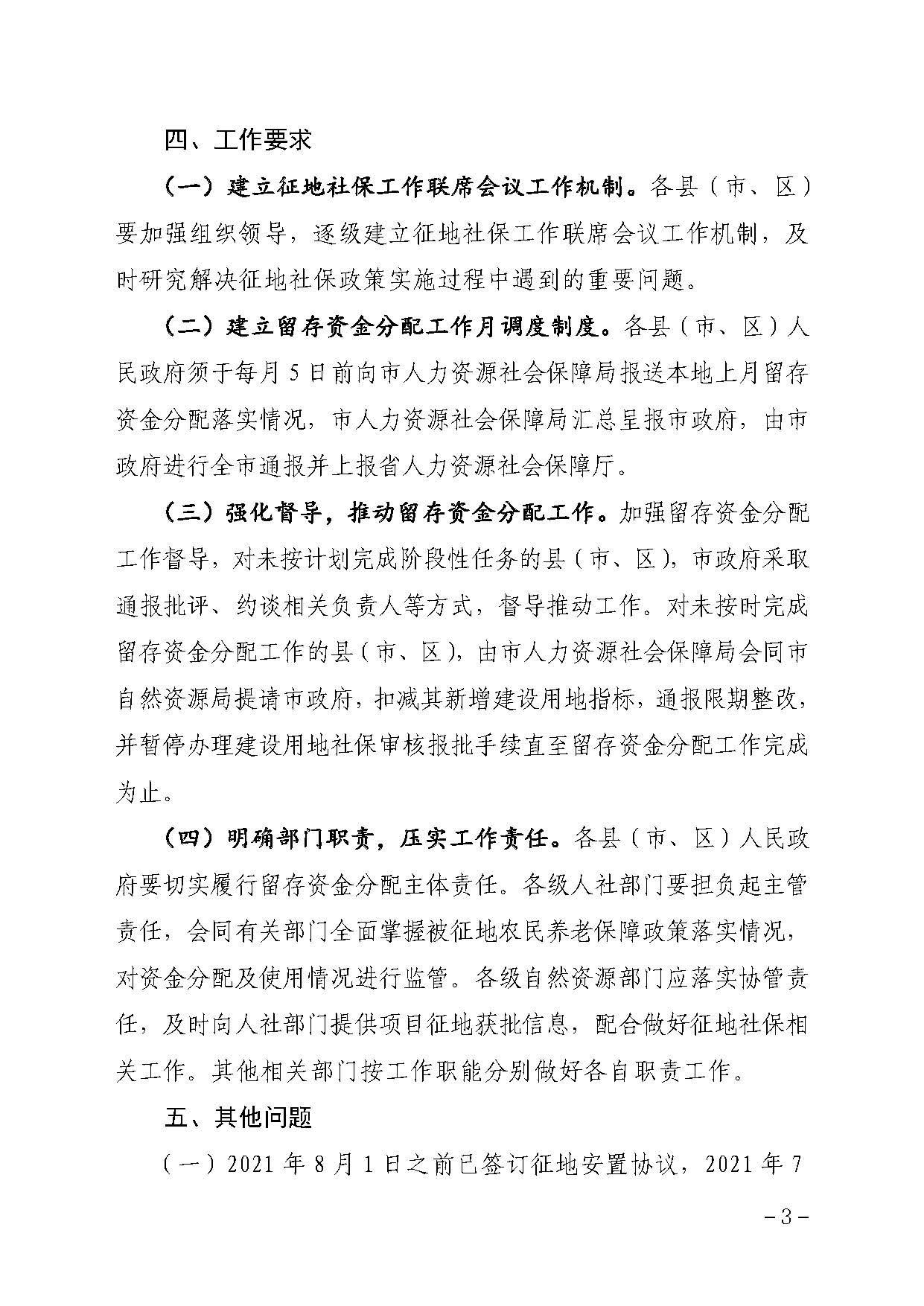
办公室关于贯彻落实广东省人民政府办公厅转发省人力资源社会保障厅关于进一步完善我省被征地农民养老保障政策意见的通知(汕府办〔2021〕29 号)_页面_3.jpg电影天堂
办公室关于贯彻落实广东省人民政府办公厅转发省人力资源社会保障厅关于进一步完善我省被征地农民养老保障政策意见的通知(汕府办〔2021〕29 号)_页面_4.jpg电影天堂
办公室关于贯彻落实广东省人民政府办公厅转发省人力资源社会保障厅关于进一步完善我省被征地农民养老保障政策意见的通知(汕府办〔2021〕29 号)_页面_5.jpg

关联稿件:
相关附件:
扫一扫在手机打开当前页
电影天堂 办公室关于贯彻落实广东省人民政府办公厅转发省人力资源社会保障厅关于进一步完善我省被征地农民养老保障政策意见的通知 -- 社会保险

电影天堂-电影天堂官方最快发布站

主管单位:汕尾市人力资源和社会保障局  地址:汕尾市城区政和路28号汕尾市人力资源和社会保障局  电话:0660-3362955  传真:0660-3361990
版权所有:汕尾市人力资源和社会保障局,未经许可严禁复制或镜像   网站地图
粤公网安备 4150202000001号   粤ICP备05063439号  网站标识码:4415000052
版权所有:汕尾市人力资源和社会保障局   监督电话:12345   联系我们

您访问的链接即将离开“汕尾市人力资源和社会保障局”网站,是否继续?