您现在所在的位置 :
电影天堂-电影天堂官方最快发布站 > 汕尾市应急管理局 > 要闻 > 通知公告
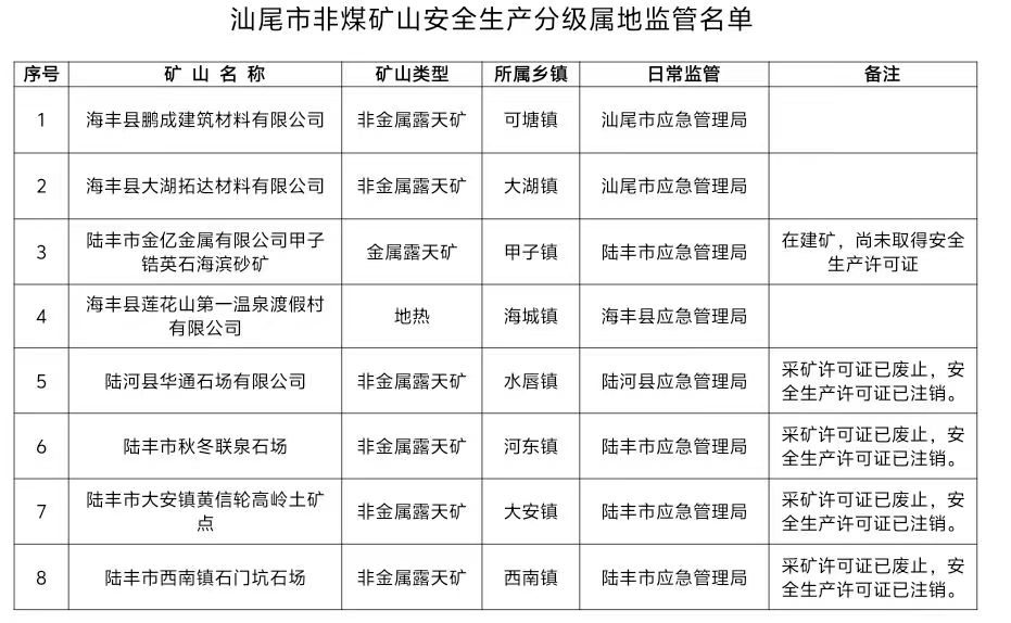
关于汕尾市非煤矿山安全生产分级属地监管主体有关情况的公告
根据《广东省非煤矿山安全生产分级属地监管办法》(粤应急〔2021]144号)、《广东省安全生产委员会办公室广东省应急管理厅印发贯彻落实国家矿山安全监察局关于进一步强化安全生产责任落实坚决防范遏制矿山重特大事故若干措施的通知》(粤安办[2022]68号)等有关文件要求,现将汕尾市非煤矿山安全生产分级属地监管主体有关情况予以公布,接受社会监督。
附件:汕尾市非煤矿山安全生产分级属地监管名单
汕尾市应急管理局
2024年3月30日

关联稿件:
相关附件:
扫一扫在手机打开当前页
2024-03-30 15:36
粤公网安备 44150202000004号