电影天堂-电影天堂官方最快发布站

中国政府网 广东省政府网 汕尾电影天堂 网
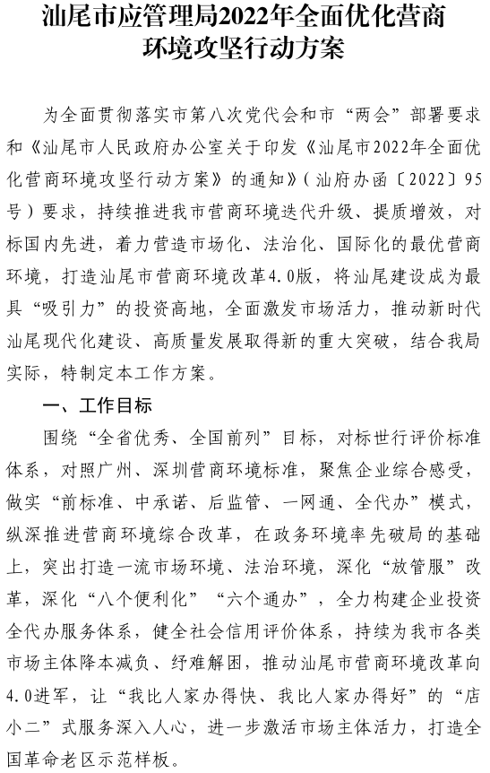
关于印发《汕尾市应管理局2022年全面优化营商环境攻坚行动方案》的通知
2022-06-17 15:34           来源: 市应急管理局          发布机构: 汕尾市应急管理局 【字体:   打印












关联稿件:
相关附件:
扫一扫在手机打开当前页

主办单位:汕尾市应急管理局 版权所有:汕尾市应急管理局
网站标识码:4415000052  粤公网安备 44150202000004号    粤ICP备05063439号
联系我们  网站地图   


应急管理部“安全生产举报”
微信小程序

您访问的链接即将离开“汕尾市应急管理局”网站,是否继续?

--