电影天堂-电影天堂官方最快发布站

中国政府网 广东省政府网 汕尾电影天堂 网
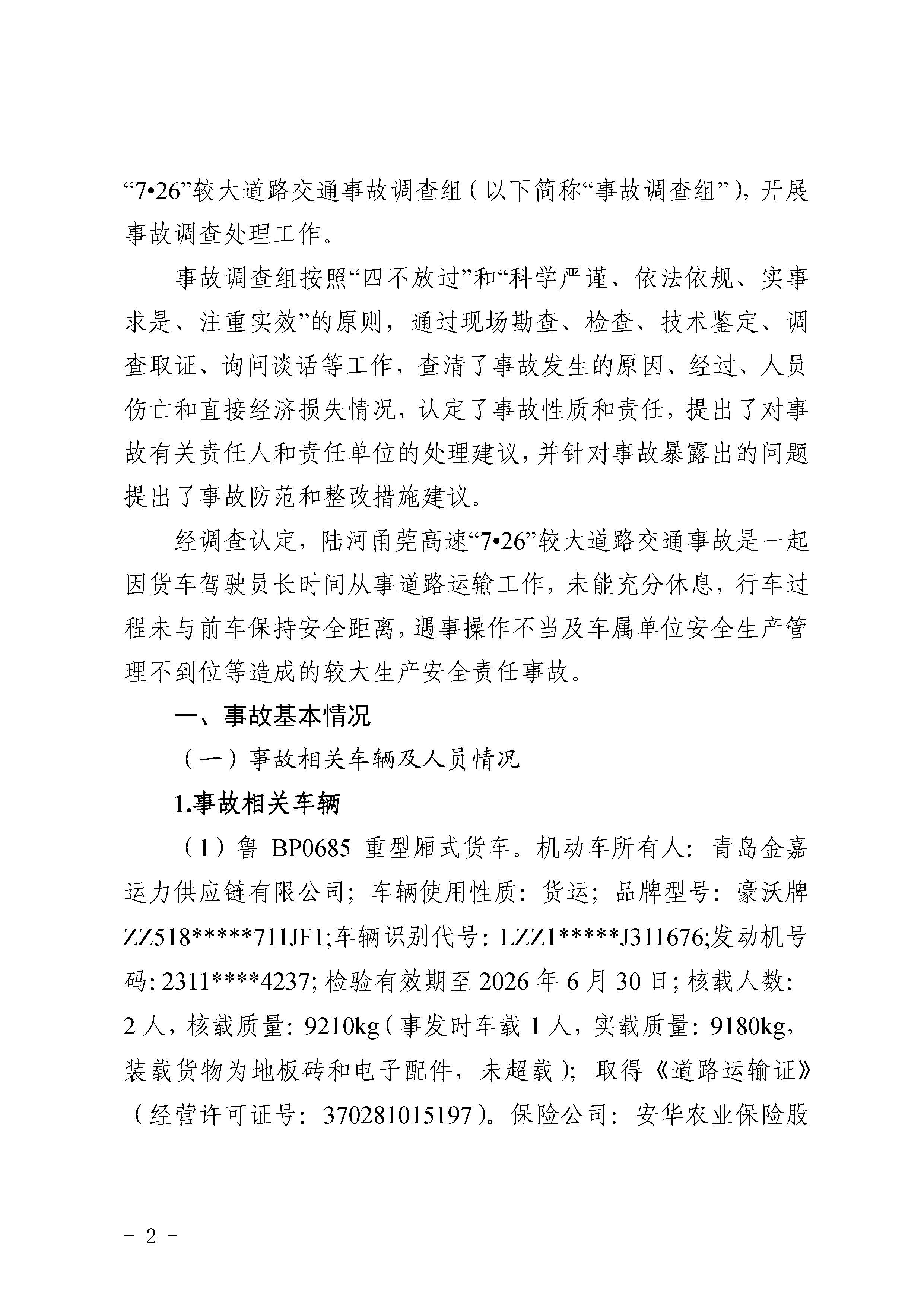
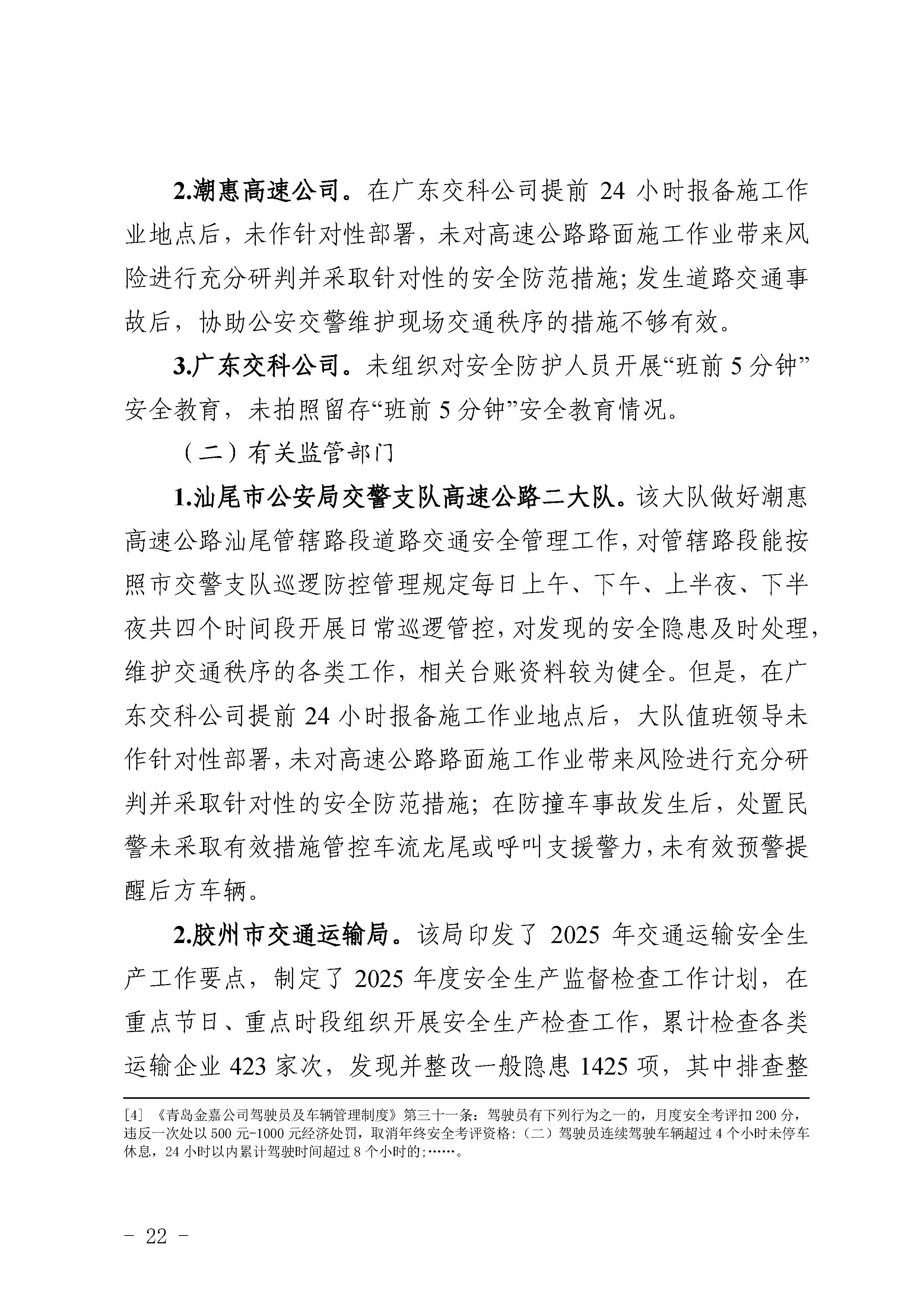
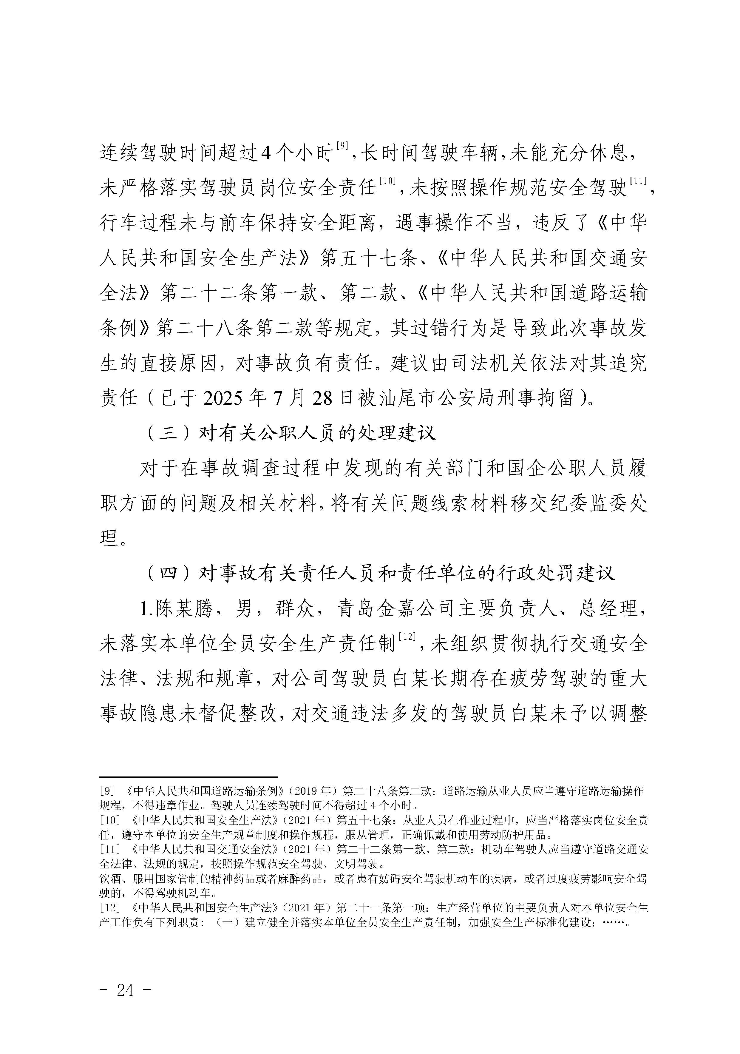
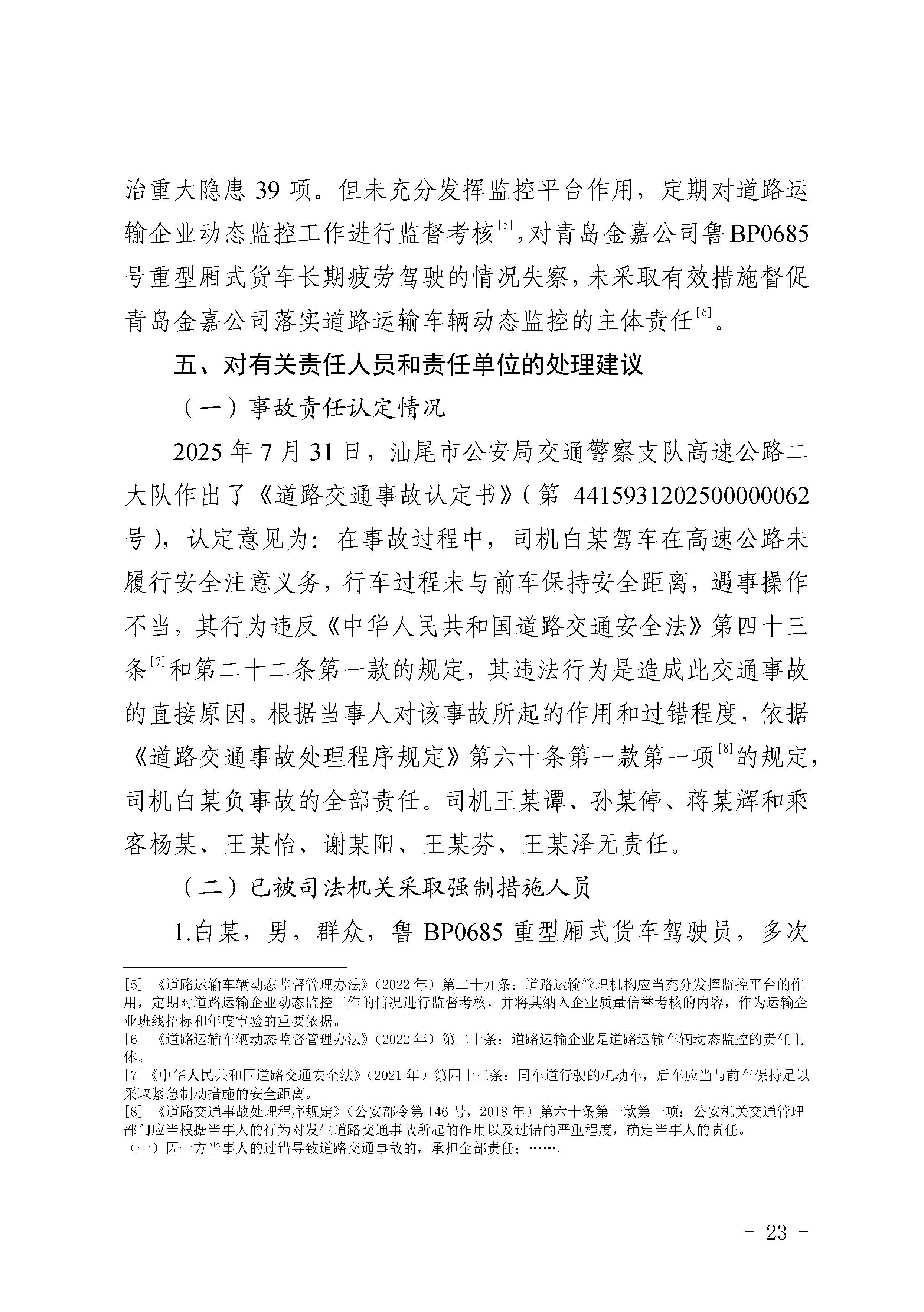
汕尾陆河甬莞高速“726”较大道路交通事故调查报告
2025-10-22 17:08           来源: 汕尾市应急管理局          发布机构: 汕尾市应急管理局 【字体:   打印

汕尾陆河甬莞高速“726”较大道路交通事故调查报告(公开版)_页面_01.jpg汕尾陆河甬莞高速“726”较大道路交通事故调查报告(公开版)_页面_02.jpg汕尾陆河甬莞高速“726”较大道路交通事故调查报告(公开版)_页面_03.jpg汕尾陆河甬莞高速“726”较大道路交通事故调查报告(公开版)_页面_04.jpg汕尾陆河甬莞高速“726”较大道路交通事故调查报告(公开版)_页面_05.jpg汕尾陆河甬莞高速“726”较大道路交通事故调查报告(公开版)_页面_06.jpg汕尾陆河甬莞高速“726”较大道路交通事故调查报告(公开版)_页面_07.jpg汕尾陆河甬莞高速“726”较大道路交通事故调查报告(公开版)_页面_08.jpg汕尾陆河甬莞高速“726”较大道路交通事故调查报告(公开版)_页面_09.jpg汕尾陆河甬莞高速“726”较大道路交通事故调查报告(公开版)_页面_10.jpg汕尾陆河甬莞高速“726”较大道路交通事故调查报告(公开版)_页面_11.jpg汕尾陆河甬莞高速“726”较大道路交通事故调查报告(公开版)_页面_12.jpg汕尾陆河甬莞高速“726”较大道路交通事故调查报告(公开版)_页面_13.jpg汕尾陆河甬莞高速“726”较大道路交通事故调查报告(公开版)_页面_14.jpg汕尾陆河甬莞高速“726”较大道路交通事故调查报告(公开版)_页面_15.jpg汕尾陆河甬莞高速“726”较大道路交通事故调查报告(公开版)_页面_16.jpg汕尾陆河甬莞高速“726”较大道路交通事故调查报告(公开版)_页面_17.jpg汕尾陆河甬莞高速“726”较大道路交通事故调查报告(公开版)_页面_18.jpg汕尾陆河甬莞高速“726”较大道路交通事故调查报告(公开版)_页面_19.jpg汕尾陆河甬莞高速“726”较大道路交通事故调查报告(公开版)_页面_20.jpg汕尾陆河甬莞高速“726”较大道路交通事故调查报告(公开版)_页面_21.jpg汕尾陆河甬莞高速“726”较大道路交通事故调查报告(公开版)_页面_22.jpg汕尾陆河甬莞高速“726”较大道路交通事故调查报告(公开版)_页面_23.jpg汕尾陆河甬莞高速“726”较大道路交通事故调查报告(公开版)_页面_24.jpg汕尾陆河甬莞高速“726”较大道路交通事故调查报告(公开版)_页面_25.jpg汕尾陆河甬莞高速“726”较大道路交通事故调查报告(公开版)_页面_26.jpg汕尾陆河甬莞高速“726”较大道路交通事故调查报告(公开版)_页面_27.jpg汕尾陆河甬莞高速“726”较大道路交通事故调查报告(公开版)_页面_28.jpg汕尾陆河甬莞高速“726”较大道路交通事故调查报告(公开版)_页面_29.jpg汕尾陆河甬莞高速“726”较大道路交通事故调查报告(公开版)_页面_30.jpg汕尾陆河甬莞高速“726”较大道路交通事故调查报告(公开版)_页面_31.jpg汕尾陆河甬莞高速“726”较大道路交通事故调查报告(公开版)_页面_32.jpg汕尾陆河甬莞高速“726”较大道路交通事故调查报告(公开版)_页面_33.jpg

关联稿件:
相关附件:
扫一扫在手机打开当前页

主办单位:汕尾市应急管理局 版权所有:汕尾市应急管理局
网站标识码:4415000052  粤公网安备 44150202000004号    粤ICP备05063439号
联系我们  网站地图   


应急管理部“安全生产举报”
微信小程序

您访问的链接即将离开“汕尾市应急管理局”网站,是否继续?

--