您现在所在的位置 :
电影天堂-电影天堂官方最快发布站 > 汕尾市审计局 > 电影天堂公开
> 业务工作 > 办事指南
汕尾市审计局主动公开基本目录
目 录
第一部分 概述
一、主要依据
二、责任主体、公开时限、方式和监督渠道
第二部分 主动公开基本目录
第一部分 概述
一、主要依据
(一)《中华人民共和国审计法》
(二)《中华人民共和国政府信息公开条例》
(三)中共中央办公厅、国务院办公厅《关于全面推进电影天堂公开 工作的意见》
(四)《广东省政府办公厅关于印发省级部门主动公开基本目录编制工作方案的通知》
二、责任主体、公开时限、方式和监督渠道
【责任主体】汕尾市审计局
【公开时限】政府信息形成或者变更之日起20个工作日内(法律法规对政府信息公开的期限另有规定的从其规定)
【公开方式】市审计局门户网站(//dyttofficial.com/swsjj/)、微信等媒体主动公开
【监督渠道】通过互动交流平台(//dyttofficial.com/hdjlpt)、电话(12345)等方式监督
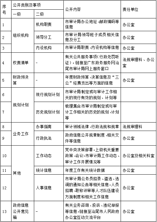
第二部分 主动公开基本目录

关联稿件:
相关附件:
扫一扫在手机打开当前页
2025-08-01 11:29
粤公网安备 44150202000004号