电影天堂-电影天堂官方最快发布站

您现在所在的位置 : 电影天堂-电影天堂官方最快发布站 > 汕尾市统计局 > 统计数据 > 统计公报
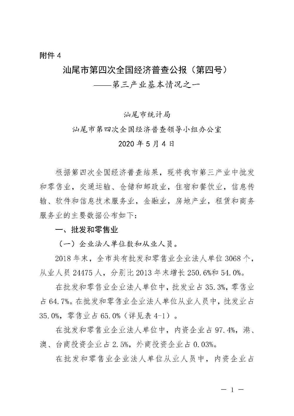
汕尾市第四次全国经济普查公报(第四号) ——第三产业基本情况之一
2020-05-07 10:17           来源: 本网          发布机构:汕尾市统计局 【字体:   打印

附件4:汕尾市第四次全国经济普查公报(第四号)_页面_01.jpg附件4:汕尾市第四次全国经济普查公报(第四号)_页面_02.jpg附件4:汕尾市第四次全国经济普查公报(第四号)_页面_03.jpg附件4:汕尾市第四次全国经济普查公报(第四号)_页面_04.jpg附件4:汕尾市第四次全国经济普查公报(第四号)_页面_05.jpg附件4:汕尾市第四次全国经济普查公报(第四号)_页面_06.jpg附件4:汕尾市第四次全国经济普查公报(第四号)_页面_07.jpg附件4:汕尾市第四次全国经济普查公报(第四号)_页面_08.jpg附件4:汕尾市第四次全国经济普查公报(第四号)_页面_09.jpg附件4:汕尾市第四次全国经济普查公报(第四号)_页面_10.jpg附件4:汕尾市第四次全国经济普查公报(第四号)_页面_11.jpg附件4:汕尾市第四次全国经济普查公报(第四号)_页面_12.jpg

扫一扫在手机打开当前页

主办:汕尾市统计局   粤公网安备 44150202000004号   粤ICP备05063439号   网站标识码:4415000052    网站地图
版权所有:汕尾市统计局   电话:0660-3379158 地址:电影天堂 大楼502室
统计违法行为举报电话:0660-3379058  统计违法行为举报邮箱:[email protected]

站点访问量:- 稿件访问量:- 统计代码:

您访问的链接即将离开“电影天堂 ”门户网站,是否继续?