电影天堂-电影天堂官方最快发布站

您现在所在的位置 : 电影天堂-电影天堂官方最快发布站 > 汕尾市统计局 > 统计数据 > 统计公报
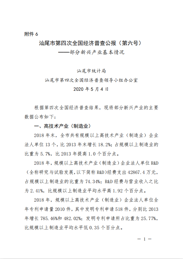
汕尾市第四次全国经济普查公报(第六号) ——部分新兴产业基本情况
2020-05-07 10:26           来源: 本网          发布机构:汕尾市统计局 【字体:   打印

微信截图_20220216161551.png微信截图_20220216161606.png微信截图_20220216161617.png微信截图_20220216161627.png微信截图_20220216161639.png

扫一扫在手机打开当前页

主办:汕尾市统计局   粤公网安备 44150202000004号   粤ICP备05063439号   网站标识码:4415000052    网站地图
版权所有:汕尾市统计局   电话:0660-3379158 地址:电影天堂 大楼502室
统计违法行为举报电话:0660-3379058  统计违法行为举报邮箱:[email protected]

站点访问量:- 稿件访问量:- 统计代码:

您访问的链接即将离开“电影天堂 ”门户网站,是否继续?