您现在所在的位置 :
电影天堂-电影天堂官方最快发布站 > 汕尾市统计局 > 通知公告
根据《人力资源和社会保障部 国家统计局 全国统计专业技术资格考试办公室关于2022年度统计专业技术资格考试有关事项的通知》(统考办字〔2022〕1号)和广东省人力资源和社会保障厅《关于广东省人力资源社会保障系统2022年度专业技术人员职业资格考试计划及有关事项的通知》(粤人社函〔2022〕21号)要求,为方便广大考生报考该项考试,现将有关事项告知如下。
一、考试设置
(一)考试时间、级别和科目

(二)考试地点
此次考试在21个地级以上市均设置考区。报考人员须选择考试时工作或居住所在地市进行报名,并在报名选择的地市参加考试。考试详细地址以准考证为准。
二、报考条件
报考条件按照《关于深化统计专业人员职称制度改革的指导意见》(人社部发〔2020〕16号)有关规定执行。报考级别分为初级、中级和高级。
参加统计专业初、中、高级资格考试的人员报考条件遵照以下执行:
(一)遵守中华人民共和国宪法和统计法律法规,贯彻执行党的基本路线和各项方针、政策。
(二)具备良好的统计职业道德和敬业精神,自觉维护统计数据真实性,坚决抵制统计造假、弄虚作假。
(三)认真履行岗位职责,按照要求参加继续教育。
(四)报名参加统计专业初级资格考试的人员,除第(一)(二)(三)项基本条件外,还必须具备教育部门认可的高中毕业(含高中、中专、职高、技校,下同)及以上学历。
(五)报名参加统计专业中级资格考试的人员,除第(一)(二)(三)项基本条件外,还必须具备下列条件之一:
1.高中毕业并取得初级统计专业技术资格,从事统计工作满10年;
2.具备大学专科学历,从事统计工作满6年;
3.具备大学本科学历或学士学位,从事统计工作满4年;
4.具备第二学士学位或研究生班毕业,从事统计工作满2年;
5.具备硕士学位,从事统计工作满1年;
6.具备博士学位。
(六)报名参加统计专业高级资格考试的人员,除第(一)(二)(三)项基本条件外,还必须具备下列条件之一:
1.具备大学专科学历,取得中级统计专业技术资格后,从事与统计师职责相关工作满10年;
2.具备硕士学位,或第二学士学位或研究生班毕业,或大学本科学历或学士学位,取得中级统计专业技术资格后,从事与统计师职责相关工作满5年;
3.具备博士学位,取得中级统计专业技术资格后,从事与统计师职责相关工作满2年。
取得经济、会计、审计及哲学社会科学研究(理论经济学、应用经济学、数学、统计学、计算机科学与技术专业)中级专业技术资格,符合以上学历、年限条件的,可以报名参加高级统计专业技术资格考试。
(七)报考条件说明
1.报考初、中、高级的相关专业工作年限计算截止日期均为2022年12月31日。
2.中级报名条件之一为“高中毕业并取得初级统计专业技术资格,从事统计工作满10年”,“从事统计工作满10年”与“高中毕业并取得初级统计专业技术资格”两项为并列关系,没有时间先后关系。与此相同,中级其他报名条件中,相关学历与专业工作年限均为并列关系,没有先后关系。
3.高级报名条件中,“从事统计师职责相关工作”是指从事统计相关工作,不要求报考人员必须被聘为统计师,但相关专业工作年限必须是取得相应中级专业技术资格后,截至2022年12月31日的工作年限。
4.仅报考高级统计师时,可以跨系列(专业)报考。对于取得统计、经济、会计、审计和哲学社会科学研究中级专业技术资格后从事的专业工作,可以包括统计、经济、会计、审计和哲学社会科学研究等内容。
(八)根据原人事部《关于做好香港、澳门居民参加内地统一举行的专业技术人员资格考试有关问题的通知》(国人部发〔2005〕9号)和国务院台湾事务办公室 国家发展和改革委员会关于印发《关于促进两岸经济文化交流合作的若干措施》的通知(国台发〔2018〕1号)精神,符合统计专业技术资格考试相应规定的香港、澳门、台湾居民,可报名参加考试。
三、报考事项
报考人员可登录中国人事考试网(www.cpta.com.cn)进行网上报名。报名信息填报时间:2022年8月5日9:00-8月15日17:00;网上缴费时间:2022年8月5日9:00-8月16日17:00。
(一)注册
1.新注册的报考人员须详细阅读报名协议条款和注册须知,点击“接受”后填写用户信息,并上传电子照片;已注册的报考人员直接登录报名系统补充完善个人信息。
新注册的报考人员必须预先下载并使用报名系统指定的“照片处理工具”,上传经该工具审核处理并保存的本人近期彩色半身免冠白底正面证件电子照片后,方可在报名系统中通过照片审核。注册时上传的电子照片将用于准考证、考场座次表、证书、证书查询验证系统,请考生慎重选用。
2.报名系统将对报考人员身份、学历学位等注册信息进行在线核查,完成相关数据核查后方可继续报名。
注册信息在线核查原则上需24小时,考生须在报名前预留充足时间、提前完成用户注册和学历学位信息补充,以免错过报名。
3.“未通过”或“需现场核查”的报考人员在填报信息后,须按要求上传身份证、学历学位证书等图片。
(二)填报信息
报考人员填报信息前须仔细阅读《报考须知》。为防范人员跨地市流动带来的疫情防控风险,报考人员须选择考试时工作或居住所在地市进行报名,并如实填报其他信息。
(三)选择报名办理方式
在专业技术人员资格考试报名中存在虚假承诺行为,或者因严重、特别严重违纪违规行为被记入专业技术人员资格考试诚信档案库且在记录期内的人员,不适用专业技术人员资格考试报名证明事项告知承诺制(以下简称告知承诺制)。其余报考人员可自主选择是否采用告知承诺制方式办理报考事项。
1.报考人员选择告知承诺制方式办理报考事项的,须认真阅读《专业技术人员职业资格考试报名证明事项告知承诺书》(以下简称告知承诺书),点击“签署”告知承诺书(电子文本),一经签署即具有法律效力,不允许代为承诺。
2.报考人员作出承诺后,可在未缴费且报名截止前撤回承诺。不适用告知承诺制办理报考事项的、未选择告知承诺制方式办理报考事项的、撤回承诺的3类报考人员须按要求提交电子版证明材料,经报名所在地市人事考试机构在线核查后进行缴费。
考试成绩发布后,各地市人事考试机构将对上述3类人员中全科成绩合格人员的报考条件开展在线人工核查。
3.报考人员未选择告知承诺制方式办理报考事项的或撤回承诺的,本年度该项考试中不再适用告知承诺制。
(四)缴费
我省统一实行网上缴费,缴费成功即完成报名。逾期不缴费,视为放弃报名。报考人员完成报名后,已缴费用不予退还。根据统考办字〔2016〕1号、粤发改规〔2019〕3号和粤价函〔2006〕629号规定,统计专业技术资格考试收费标准为:初级每人每科60元;中级每人每科58元;高级每人100元。
如需开具电子票据的考生,可在完成缴费后直接在广东公共服务支付平台查询打印电子票据,考试机构不再提供开具非税票据,具体操作方式详见广东人事考试网-报考文件-办事指南栏目下“广东省人事考试局人事考试网上缴费及开票指引”(//rsks.gd.gov.cn/kswj/bszn/content/post_3325151.html)。
(五)准考证打印
网上缴费成功的考生可于2022年10月24日9:00-10月28日17:00登录中国人事考试网下载并打印准考证。考生打印准考证后,须认真核对姓名、证件号码、性别等个人信息,如发现有误,要在准考证打印截止前通过广东人事考试网“广东省专业技术人员职业资格考试业务办理系统”在线申办更正。
四、考试有关事项
(一)2022年统计专业技术初、中、高级资格考试大纲继续使用2021年度的考试大纲。各级别考试大纲均已公布在国家统计局官网主页“网上办事”栏目内的“统计专业技术资格考试”专栏。
(二)考生须携带准考证、有效期内的居民身份证(或社会保障卡)和准考证上允许的考试用具参加考试;考试实行封闭2小时管理,开考5分钟后一律禁止入场。高级考试允许考生携带与考试相关的参考书籍、资料。
(三)为保障考试安全,维护考试公平公正,人事考试机构及其工作人员在考试过程中可以采取以下措施:对考生进入或离开考场、考点,提出规范性要求;查验考生身份证件、所携带物品,必要时可借助专门设备、专业人员进行检查;依法收缴考试作弊设备,集中保管应试人员违规携带的工具、资料等物品;对考试现场秩序和考试组织实施过程进行视频监控;在必要范围内,协调通讯管理部门对无线通讯等进行干扰或屏蔽;其他必要的安全管理措施。
(四)考生在考试过程中应妥善保管好自己的题本、题卡,防止他人抄袭。考试结束后采用技术手段等甄别为雷同答卷的考试答卷,将给予考试成绩无效处理。
(五)考生在考试期间,要遵守考场规则,服从考试工作人员管理,遵从试题作答要求。若在考试过程中有违纪违规行为的,按照《专业技术人员资格考试违纪违规行为处理规定》(人社部令第31号)进行认定和处理。涉嫌组织考试作弊、代替考试等犯罪活动的,依法移送公安机关。
五、考试成绩和合格标准
(一)考试成绩
考试成绩计划在2023年1月发布,考生可登录中国人事考试网进行成绩查询。
(二)合格标准
根据人力资源社会保障部办公厅《关于33项专业技术人员职业资格考试实行相对固定合格标准有关事项的通告》,自2022年度起,初、中、高级统计专业技术资格考试实行相对固定的合格标准,各科目合格标准为试卷满分的60%。根据有关规定或遇特殊情况,需要变更调整或单独确定考试合格标准的,另行通告。
六、考后在线人工核查
考试成绩发布后10个工作日内,对全科考试成绩达到合格标准的,且不适用告知承诺制办理报考事项的、未选择告知承诺制方式办理报考事项的、撤回承诺的、已作出承诺但报名时在线核查状态为“未通过”或“需现场核查”的4类考生的报考条件实施在线人工核查。核查中如需补充提交必要的证明材料,考生须按照报名所在地市人事考试机构要求及时在线补交。此类考生应留意报名所在地市人事考试机构通知。
七、监督监管
各地市人事考试机构对报考人员的报考条件,在考前、考中、考后全程开展核查和日常监管。考试成绩发布后,各地市人事考试机构将在网站上对相关全科成绩合格人员名单进行公示,公示期为10个工作日,集中接受社会监督举报。
(一)在核查或日常监管中发现报考人员不符合本考试报名条件的,考试报名无效;取得成绩的,当次全部科目考试成绩无效;取得资格证书或成绩合格证明的,资格证书或成绩合格证明无效。
(二)报考人员应接受并配合报名所在地市人事考试机构的核查。打印准考证前,报考人员未按要求接受核查的,考试报名无效,不予办理准考证;考试结束后,报考人员未按要求接受核查的,当次全部科目考试成绩无效。
(三)报考人员有提供虚假证明材料或者以其他不正当手段取得相应资格证书或成绩合格证明等严重违纪违规行为的,按照《专业技术人员资格考试违纪违规行为处理规定》(人社部令第31号)处理,记入专业技术人员资格考试诚信档案库,纳入全国信用信息共享平台,向用人单位及社会提供查询,相关记录作为专业技术人员职业资格证书核发和注册、职称评定的重要参考。考试诚信档案库记录相关信息视情况向社会公布,并通知当事人所在单位。涉嫌犯罪的,依法移送司法机关。
八、证书发放和查询
(一)纸质证书
合格人员纸质证书或纸质成绩合格证明由考生报名所在地市人事考试机构负责发放,具体发放时间将由报名所在地市人事考试机构通知。合格人员可通过中国人事考试网(www.cpta.com.cn)的“证书查验”栏目查询资格证书办理进度及验证证书信息。
(二)电子证书
根据《人力资源社会保障部办公厅关于推行专业技术人员职业资格电子证书的通知》(人社厅发〔2021〕97号),初、中级统计专业技术资格考试的电子证书可在中国人事考试网进行下载和查询验证,与纸质证书具有同等法律效力。
九、注意事项
(一)考前请按照考试所在城市最新疫情防控政策做好参考准备。
1.各地具体疫情防控政策可在“国务院客户端”小程序——便民服务“各地防控政策”栏目查询。
2.全国高、中、低风险区可在“国务院客户端”小程序——便民服务“疫情风险查询”栏目查询。
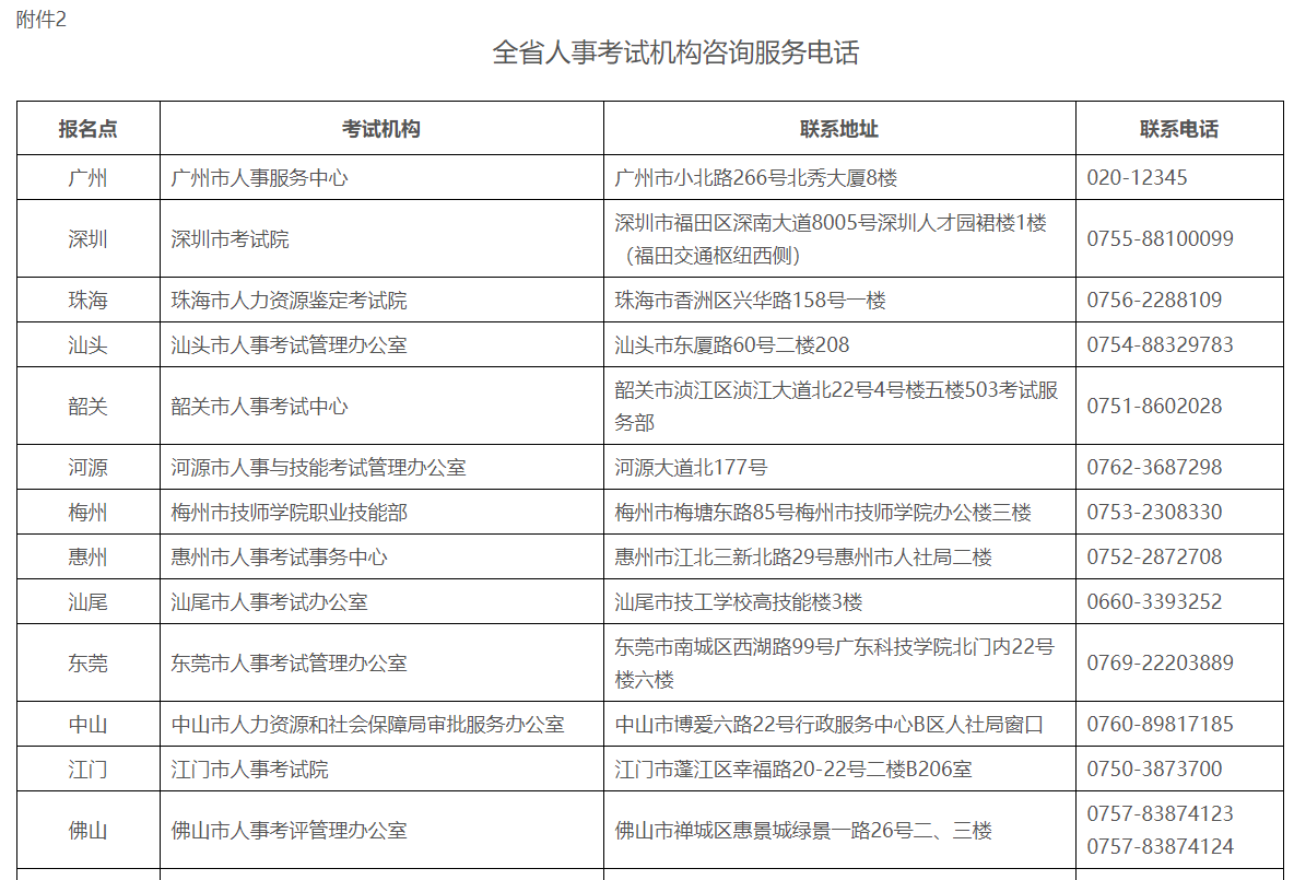
(二)报考期间,全省各地级以上市人事考试机构开通咨询服务电话(详见附件2)。用户名或密码查询等业务事项可通过“广东省专业技术人员职业资格考试业务办理系统”(//123.56.228.71:82/)在线申办。
附件:1. 关于2022年度统计专业技术资格考试安排的说明
2. 全省人事考试机构咨询服务电话
附件1
关于2022年度统计专业技术资格考试安排的说明
一、合格标准
根据人力资源社会保障部办公厅《关于33项专业技术人员职业资格考试实行相对固定合格标准有关事项的通告》,自2022年度起,初、中、高级统计专业技术资格考试实行相对固定的合格标准,各科目合格标准为试卷满分的60%。根据有关规定或遇特殊情况,需要变更调整或单独确定考试合格标准的,另行通告。
二、电子证书查询下载
初、中级统计专业技术资格考试的电子证书可在中国人事考试网(www.cpta.com.cn)进行下载和查询验证。



2022-08-03 16:08
粤公网安备 44150202000004号