电影天堂-电影天堂官方最快发布站
中国政府网
广东省政府网
汕尾电影天堂 网
首 页
机构
要闻
政务
政策
办事
互动
专题
首 页
机构
要闻
政务
政策
互动
搜索
您现在所在的位置 :
电影天堂-电影天堂官方最快发布站
>
汕尾市退役军人事务局
>
政务
>
五公开专栏
>
管理公开
管理公开
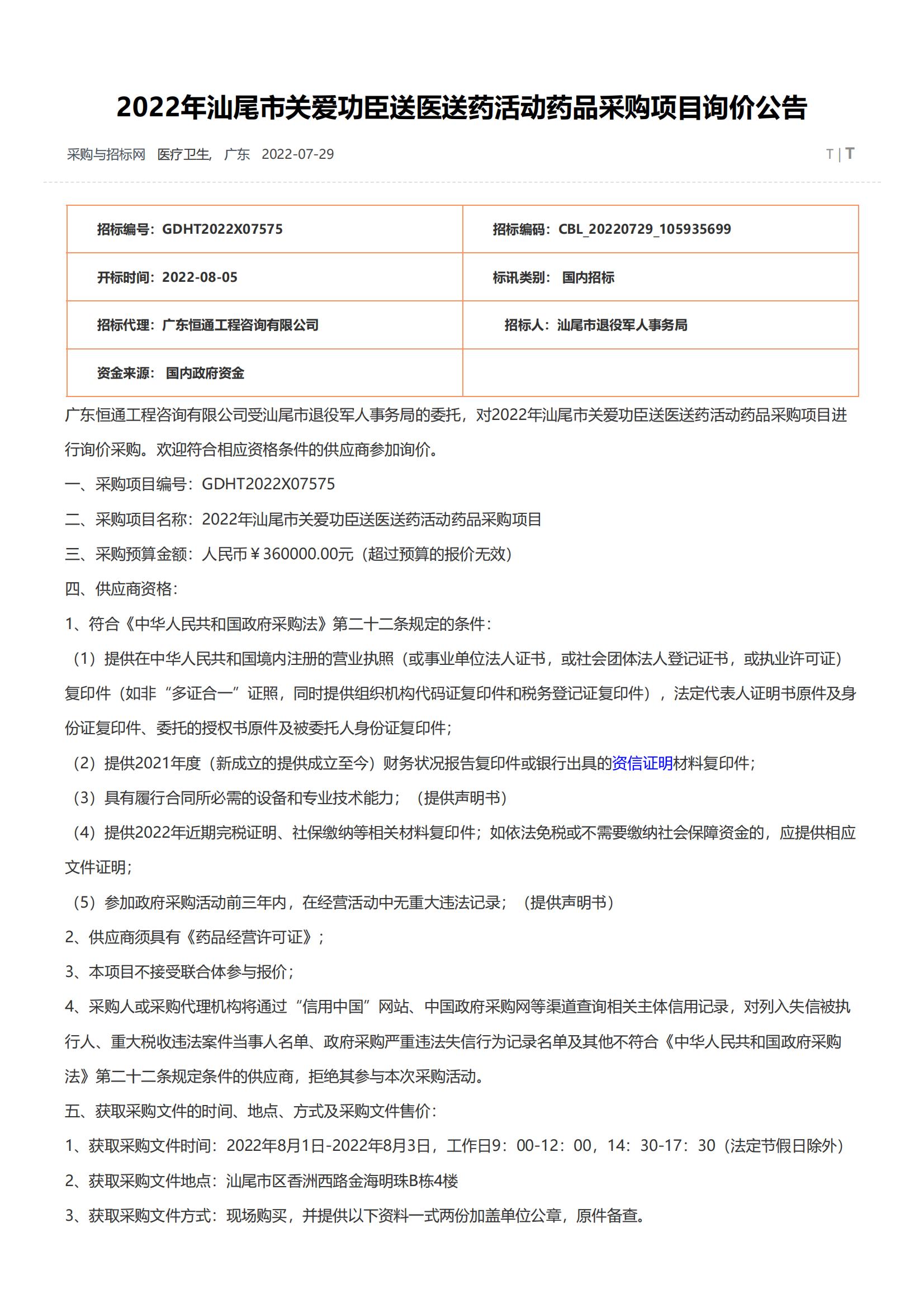
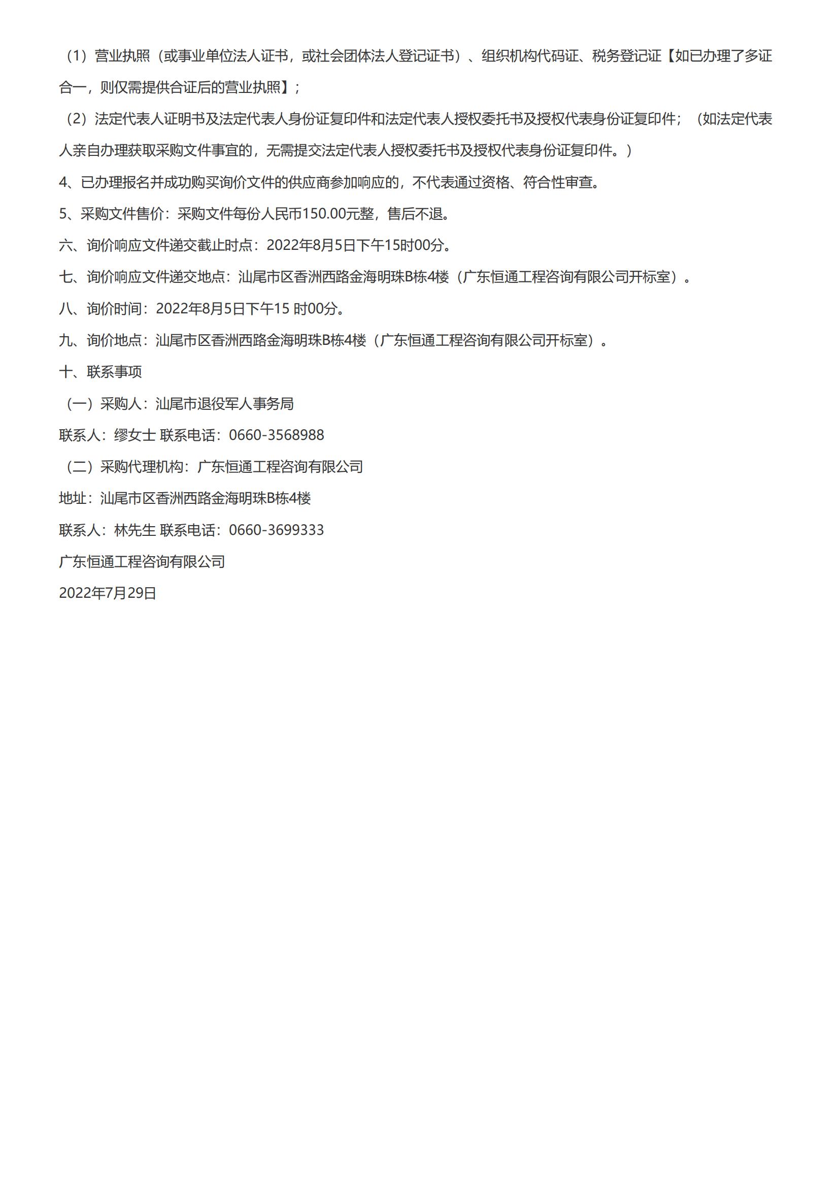
2022年汕尾市关爱功臣送医送药活动药品采购项目询价公告
2022-07-29 10:19
来源:
本网
发布机构:
汕尾市退役军人事务局
【字体:
大
中
小
】
关联稿件:
相关附件:
扫一扫在手机打开当前页
【TOP】
【
打印页面
】【
关闭页面
】
版权所有:电影天堂
主办:汕尾市退役军人事务局
承办:汕尾电影天堂 网站管理中心
网站地图
粤公网安备 44150202000004号
粤ICP备05063439号
网站标识码:4415000052
联系我们
-
-