您现在所在的位置 :
电影天堂-电影天堂官方最快发布站 > 汕尾市医疗保障局 > 电影天堂公开
> 五公开 > 执行公开
关于印发汕尾市医疗保障基金监管违规问题清单(第7期)的通知
各县(市、区)医保局,红海湾经济开发区人力资源和社会保障局、华侨管理区教育与卫生健康局,市医保中心,全市医保定点医疗机构:
为进一步规范医疗服务行为,加强医疗保障基金监督管理,促进定点医疗机构严格执行医保及价格政策、合理使用医保基金,市医保局梳理了本次省局开展医保基金交叉检查时发现的频发易发的违规问题,形成《汕尾市医疗保障基金监管违规问题清单(第7期)》,现印发你们。请认真对照检查,举一反三,落实整改,并完善医保基金使用监督管理工作机制。请各地医保部门督促辖区定点医疗机构落实自查自纠整改工作,并将整改情况于10月31日前上报市局。市局将适时开展抽查复查工作并通报有关情况。
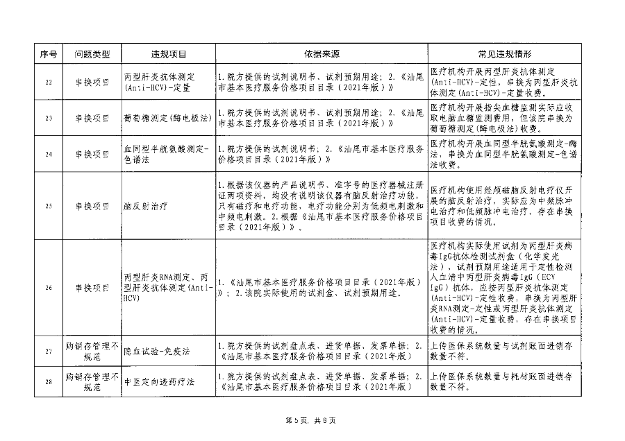
附件:汕尾市医疗保障基金监管违规问题清单(第7期)








汕尾市医疗保障局
2023年9月13日
关联稿件:
相关附件:
扫一扫在手机打开当前页

粤公网安备