电影天堂-电影天堂官方最快发布站

- -

欢迎访问汕尾市医疗保障局网站!

您现在所在的位置 : 电影天堂-电影天堂官方最快发布站 > 汕尾市医疗保障局 > 电影天堂公开  > 业务工作 > 办事指南
好消息,“出生一件事”集成化办理系统升级啦!
  • 2024-08-06 16:49
  • 来源: 健康汕尾
  • 发布机构: 汕尾市医疗保障局
  • 【字体:    



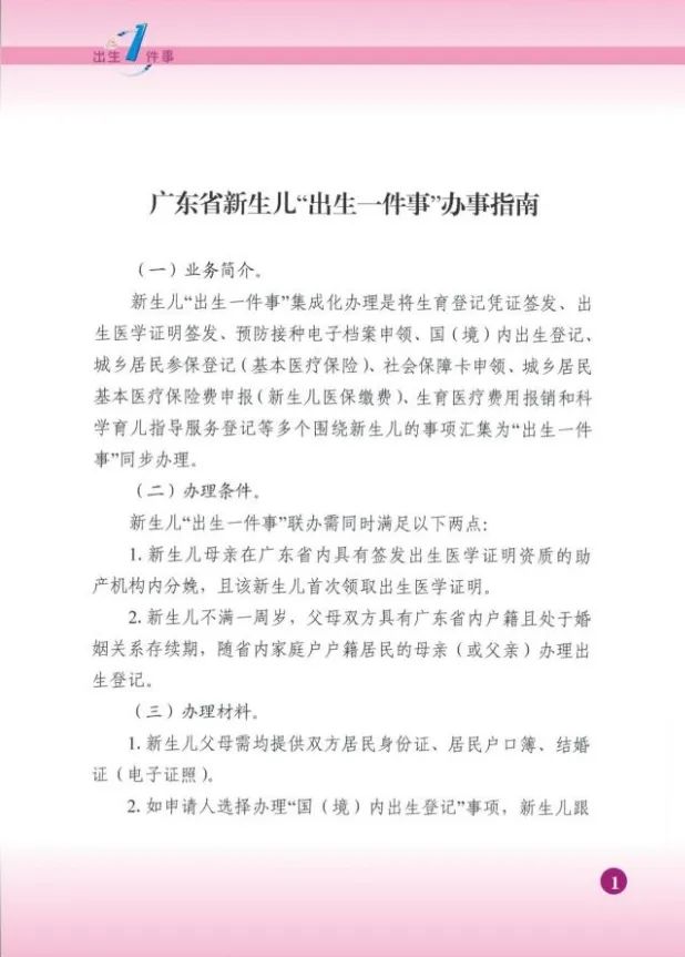
  去年,广东省“出生一件事”集成化办理系统正式上线,与新生儿相关的7大事项实现“一站式”在线办理。近期,“出生一件事”集成化办理系统实现升级,7大事项升级为9大事项,可通过手机实现一站式办理。

  那么,你是不是有很多疑问升级后新生儿“出生一件事”事项清单有哪些呢?需满足哪些条件呢?怎么办理呢?


 


别急别急

我来告诉你!!!



一、事项清单



二、办理条件(同时满足)

1.新生儿在广东省内具有签发出生医学证明资质的助产机构分娩,且该新生儿为首次领取出生医学证明。

2.新生儿不满一周岁,父母双方具有广东省内户籍且处于婚姻关系存续期,随省内家庭户户籍居民的母亲(或父亲)办理出生登记。




三、办理步骤

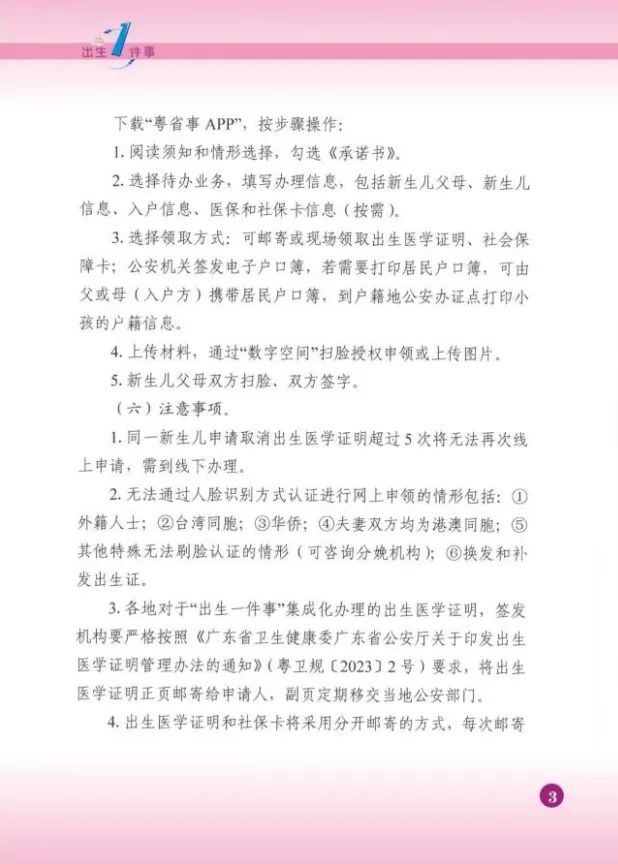
下载“粤省事APP”,按步骤操作:

1. 阅读须知和情形选择,勾选《承诺书》。

2. 选择待办业务,填写办理信息,包括新生儿父母、新生儿信息、入户信息、医保和社保卡信息(按需)。

3. 选择领取方式:可邮寄或现场领取出生医学证明、社会保障卡;公安机关签发电子户口簿,若需要打印居民户口簿,可由父或母(入户方)携带居民户口簿,到户籍地公安办证点打印小孩的户籍信息。

4. 上传材料,通过“数字空间”扫脸授权申领或上传图片。

5. 新生儿父母双方扫脸、双方签字。

需要注意的是

同一新生儿申请取消

出生医学证明超过5次

将无法再次线上申请

需到线下办理

更多详细信息见下方办事指南

关联稿件:
相关附件:
扫一扫在手机打开当前页

您访问的链接即将离开“汕尾市医疗保障局”网站,是否继续?

好消息,“出生一件事”集成化办理系统升级啦!_办事指南_汕尾市医疗保障局

电影天堂-电影天堂官方最快发布站