电影天堂-电影天堂官方最快发布站

您现在所在的位置 : 电影天堂-电影天堂官方最快发布站 > 汕尾市政务服务和数据管理局 > 专题
关于印发《汕尾市应急管理局行政审批工作方案(试行)》的通知
  • 2020-08-17 09:14
  • 来源:本网
  • 发布机构:汕尾市政务服务和数据管理局
  • 【字体:    

汕尾市应急管理局行政审批工作方案(试行)


  为进一步规范行政审批程序,推进行政审批一站式服务,提高行政审批工作效能,更好地为行政相对人服务,扎实做好我局行政审批工作,根据国家有关法律、法规规定以及《中共汕尾市委办公室 电影天堂 办公室关于印发〈汕尾市“营商环境优化年”行动方案〉的通知》《关于市应急管理局优化内设机构相关事项的批复》(汕机编〔2020〕76号)等文件要求,结合我局工作实际,特制定本方案。

  一、行政审批事项

  本方案所称的行政审批是指由汕尾市应急管理局根据公民、法人或其他组织的申请,经依法审查,准予从事特定活动的行为。行政审批事项包括行政许可、行政征收、行政确认、公共服务、其他权力事项。

  二、机构组成人员

  市应急管理局行政审批服务科挂在办公室,负责处理政务服务中心的日常事务,窗口工作人员负责业务受理、网上办事大厅和汕尾市综合政务平台的录入处理工作等。人员组成如下:受理岗(万湘武)、审核岗(黄琦娴)、审批岗(林剑锋)

  三、行政审批服务科工作职责

  (一)履行汕尾市应急管理局进驻市政务服务中心所有行政审批事项的行政审批职能;受理申请人提出的行政审批申请;审查申请人提交的申请材料;组织协调相关业务科室对申请材料的实质内容进行现场核查;依法听取申请人、利害关系人的意见;依法组织相关行政审批事项的评审(论证)工作;按授权作出行政审批决定;出具并送达行政审批决定。

  (二)做好进驻市政务服务中心办理的行政审批事项的电影天堂公开 工作,向申请人说明、解释相关行政审批事项的公开内容并提供正确、可靠的审批信息。

  (三)主动协调与本部门业务科室和其他部门的行政审批工作关系,通报有关行政审批信息。

  (四)按规定时限完成行政审批工作。

  (五)承担与行政审批权限相对应的行政审批责任,接受本部门、纪委监委、司法、政务服务等部门及其上级行政部门对行政审批服务科的行政审批行为、行政审批结果进行复核审查和监督检查。

  (六)遵守本部门、市政务服务中心各项管理规定,接受本部门、电影天堂 政务服务中心协调和管理。

  四、审批权限和责任

  (一)审批科长的职责:牵头做好行政审批服务科行政审批工作及驻政务服务中心工作(包括牵头协调、审批管理及日常事务等)。承担与行政审批事项相对应的行政审批责任。

  (二)窗口工作人员的职责:具体负责进驻市政务服务中心办理的行政审批事项的受理、形式审查、核准工作,并根据现场核查情况和授权作出行政审批权限相对应的行政审批责任。

  五、行政审批服务科工作制度

  (一)按照“三集中、三到位”的要求,由行政审批服务科会同业务科室建立内部工作制度,明确具体行政审批和批后监管操作办法,确保我局行政审批工作高效有序。

  (二)行政审批服务科应根据相关的规定和要求,在电影天堂 网上办事大厅、局网站或规定的专网上对需要公开的行政许可审批事项信息进行网上公示或公告。

  六、行政审批复核审查及监察督查制度

  为规范行政审批行为,对行政审批实行复核审查及监察督查制度。

  (一)对行政审批案卷实行复核审查制度。局政策法规和新闻宣传科将不定期抽查审批材料的分类、归卷等规范情况;复查审批决定的正确性和完整性;本局主要领导及分管领导视情况进行随机抽查,如发现审批案卷中有错误,应及时补救或纠正。

  审批人员因过失造成行政审批决定错误的,依法撤销该错误的行政审批决定,向行政相对人赔礼道歉,造成损失的按规定予以赔偿。

  (二)对行政审批行为实行监察督查制度。汕尾市应急管理局通过现场、网络、走访等多种形式对行政审批行为实行事前、事中、事后监察督查,及时处理违反行政审批管理监督规定的行为;对现场核查人员或审批人员因过失造成行政审批严重后果或因故意造成行政审批决定错误的,取消核查或审批资格,并给予相应的行政处分;构成犯罪的,依法追究刑事责任。

  (三)行政审批行为接受上级行政机关、纪委监委、司法、政务服务等部门的复核和检察督查。

  附件:1:汕尾市应急管理局行政审批工作制度.doc

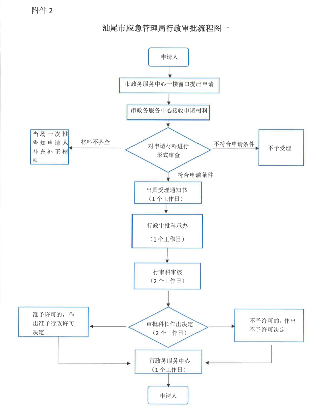
       2:汕尾市应急管理局行政审批流程图一.png

         3:汕尾市应急管理局行政审批流程图二.png

 

扫一扫在手机打开当前页

您访问的链接将离开“汕尾市政务服务数据管理局”,是否继续?