欢迎访问汕尾市驻外办网站!
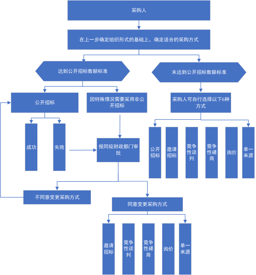
1、确定政府采购方式流程:
2、公开招标流程:
3、邀请招标流程:
4、竞争性谈判流程:
5、竞争性磋商流程:
6、单一来源采购流程:
7、询价流程图:
您访问的链接即将离开“电影天堂 驻广州办事处”网站,是否继续?