您现在所在的位置 :
电影天堂-电影天堂官方最快发布站 > 汕尾市信访局 > 电影天堂公开
> 政策 > 其他文件
中共中央办公厅、国务院办公厅印发了《关于推进基本养老服务体系建设的意见》,并发出通知,要求各地区各 部门结合实际认真贯彻落实。
《关于推进基本养老服务体系建设的意见》主要内容如下。
基本养老服务在实现老有所养中发挥重要基础性作用,推进基本养老服务体系建设是实施积极应对人口老龄化国家战略,实现基本公共服务均等化的重要任务。党的十八大以来,在党中央坚强领导下,基本养老服务加快发展,内容逐步拓展,公平性、可及性持续增强。为贯彻落实党中央、国务院有关决策部署,健全基本养老服务体系,更好保障老年人生活,现提出如下意见。
一、总体要求
(一)指导思想。以习近平新时代中国特色社会主义思想为指导,立足新发展阶段,完整、准确、全面贯彻新发展理念,构建新发展格局,坚持党对基本养老服务体系建设的全面领导,坚持以人民为中心,坚持以改革创新为根本动力,加快建成覆盖全体老年人、权责清晰、保障适度、可持续的基本养老服务体系,不断增强老年人的获得感、幸福感、安全感。
(二)主要任务。基本养老服务是指由国家直接提供或者通过一定方式支持相关主体向老年人提供的,旨在实现老有所养、老有所依必需的基础性、普惠性、兜底性服务,包括物质帮助、照护服务、关爱服务等内容。基本养老服务的对象、内容、标准等根据经济社会发展动态调整,“十四五”时期重点聚焦老年人面临家庭和个人难以应对的失能、残疾、无人照顾等困难时的基本养老服务需求。
(三)工作原则
——基础性原则。立足我国基本国情,统筹考虑必要性和可能性,着眼保基本、广覆盖、可持续,尽力而为、量力而行,保障老年人的基本生活和照料需要。
——普惠性原则。在提高基本公共服务均等化水平的过程中,逐步拓展基本养老服务的对象和内容,使所有符合条件的老年人能够方便可及、大致均等地获得基本养老服务。
——共担性原则。在赡养人、扶养人切实履行赡养、扶养义务基础上,通过提供基本养老服务、发挥市场作用、引导社会互助共济等方式,帮助困难家庭分担供养、照料方面的负担。
——系统性原则。推动社会保险、社会救助、社会福利、慈善事业、老年优待等制度资源优化整合,强化各相关领域体制改革配套衔接,支持基本养老服务体系发展。
二、重点工作
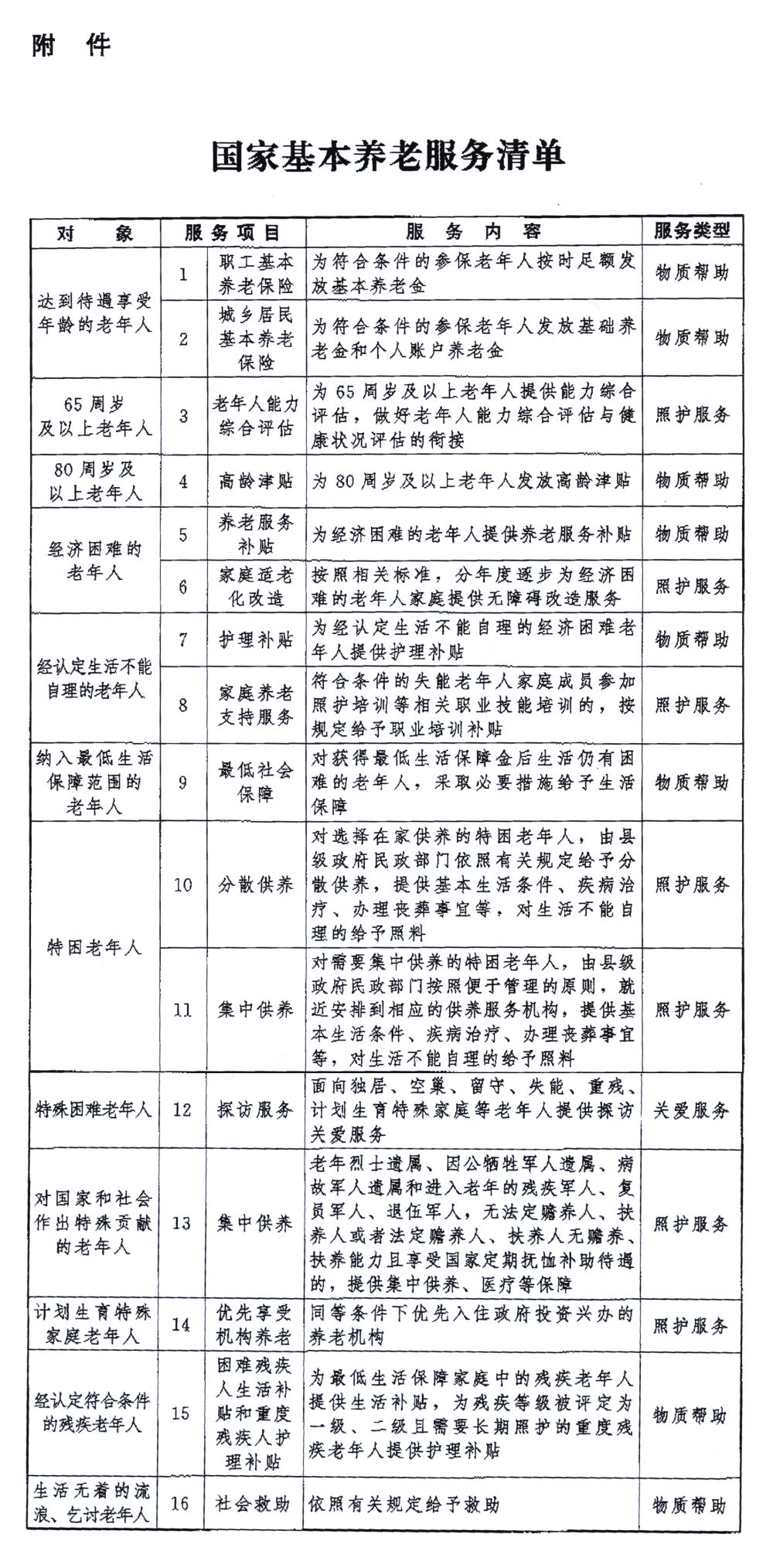
(一)制定落实基本养老服务清单。各地区各有关部门要严格落实《国家基本养老服务清单》(见附件)。《国家基本养老服务清单》明确的对象、项目、内容等,根据经济社会发展水平、财力状况等因素动态调整,由民政部会同相关部门适时提出修订意见,按程序报批后以部门名义印发实施。省级政府应当对照《国家基本养老服务清单》制定并发布本地区基本养老服务具体实施方案及清单,明确具体服务对象、内容、标准等,其清单应当包含《国家基本养老服务清单》中的服务项目,且覆盖范围和实现程度不得低于《国家基本养老服务清单》要求。到2025年,基本养老服务制度体系基本健全,基本养老服务清单不断完善,服务对象、服务内容、服务标准等清晰明确,服务供给、服务保障、服务监管等机制不断健全,基本养老服务体系覆盖全体老年人。
(二)建立精准服务主动响应机制。建立老年人状况统计调查和发布制度,开展老年人能力综合评估,制定完善全国统一的评估标准,推动评估结果全国范围互认、各部门按需使用。依托全国一体化政务服务平台,推进跨部门数据共享,建立困难老年人精准识别和动态管理机制,细化与常住人口、服务半径挂钩的制度安排,逐步实现从“人找服务”到“服务找人”。推动在残疾老年人身份识别、待遇享受、服务递送、无障碍环境建设等方面实现资源整合,加强残疾老年人养老服务保障。面向独居、空巢、留守、失能、重残、计划生育特殊家庭等老年人提供探访关爱服务。支持基层老年协会、志愿服务组织等参与探访关爱服务。依托基层管理服务平台,提供养老服务政策咨询、信息查询、业务办理等便民养老服务。
(三)完善基本养老服务保障机制。推动建立相关保险、福利、救助相衔接的长期照护保障制度。合理确定经济困难失能老年人护理补贴覆盖范围和补贴标准。地方各级政府应当建立基本养老服务经费保障机制,中央财政统筹现有资金渠道给予支持。落实发展养老服务优惠扶持政策,鼓励社会力量参与提供基本养老服务,支持物业服务企业因地制宜提供居家社区养老服务。将政府购买服务与直接提供服务相结合,优先保障经济困难的失能、高龄、无人照顾等老年人的服务需求。具备条件的地方优化养老服务机构床位建设补助、运营补助等政策,支持养老服务机构提供基本养老服务。鼓励和引导企业、社会组织、个人等社会力量依法通过捐赠、设立慈善基金、志愿服务等方式,为基本养老服务提供支持和帮助。开展基本养老服务统计监测工作,建立基本养老服务项目统计调查制度。
(四)提高基本养老服务供给能力。设区的市级以上地方政府应当将养老服务设施(含光荣院)建设纳入相关规划,结合当地经济社会发展水平、老年人口状况和发展趋势、环境条件等因素,分级编制推动养老服务设施发展的整体方案,合理确定设施种类、数量、规模以及布局,形成结构科学、功能完备、布局合理的养老服务设施网络。各地新建城区、新建居住区要按标准和要求配套建设养老服务设施;老城区和已建成居住区要结合城镇老旧小区改造、居住区建设补短板行动等,通过补建等方式完善养老服务设施。政府投入资源或者出资建设的养老服务设施要优先用于基本养老服务。发挥公办养老机构提供基本养老服务的基础作用,研究制定推进公办养老机构高质量发展的政策措施。建立公办养老机构入住管理制度,明确老年人入住条件和排序规则,强化对失能特困老年人的兜底保障。现役军人家属和烈士、因公牺牲军人、病故军人的遗属,符合规定条件申请入住公办养老机构的,同等条件下优先安排。保障特困人员供养服务机构有效运转。到2025年确保每个县(市、区、旗)至少有1所以失能特困人员专业照护为主的县级特困人员供养服务机构。光荣院在保障好集中供养对象的前提下,可利用空余床位为其他无法定赡养人、扶养人或者法定赡养人、扶养人无赡养、扶养能力的老年优待抚恤对象提供优惠服务。鼓励支持党政机关和国有企事业单位所属培训疗养机构转型为普惠型养老服务设施。提升国有经济对养老服务体系的支持能力,强化国有经济在基本养老服务领域有效供给。
(五)提升基本养老服务便利化可及化水平。依托和整合现有资源,发展街道(乡镇)区域养老服务中心或为老服务综合体。支持养老机构运营社区养老服务设施,可按规定统筹养老服务资源。支持社会力量为老年人提供日间照料、助餐助洁、康复护理等服务。依托街道(乡镇)区域养老服务中心或为老服务综合体、社区养老服务设施以及村民委员会、社区居委会等基层力量提供家庭养老指导服务,帮助老年人家庭成员提高照护能力。将失能老年人家庭成员照护培训纳入政府购买养老服务目录,符合条件的失能老年人家庭成员参加照护培训等相关职业技能培训的,按规定给予职业培训补贴。优先推进与老年人日常生活密切相关的公共服务设施改造,为老年人提供安全、便利和舒适的环境。鼓励开展无障碍环境认证,提升无障碍环境服务水平。以满足居家生活照料、起居行动、康复护理等需求为重点,采取政府补贴等方式,对纳入分散特困供养的失能、高龄、残疾老年人家庭实施居家适老化改造,有条件的地方可将改造对象范围扩大到城乡低保对象中的失能、高龄、残疾老年人家庭等,引导社会化专业机构为其他有需求的老年人家庭提供居家适老化改造服务。鼓励发展康复辅助器具社区租赁服务,提升老年人生活自理能力和居家养老品质。积极推进养老服务认证工作。加强信息无障碍建设,降低老年人应用数字技术的难度,保留线下服务途径,为老年人获取基本养老服务提供便利。依托国家人口基础信息库推进基本养老服务对象信息、服务保障信息统一归集、互认和开放共享。
三、组织保障
(一)加强组织领导。发挥党总揽全局、协调各方的领导核心作用,坚持党政主要负责人负总责。地方各级党委和政府要将基本养老服务体系建设纳入当地经济社会发展规划和重要议事日程。中央各有关部门和单位要按照职责分工,明确落实措施和进度安排。养老服务部际联席会议要发挥牵头协调作用,研究并推动解决基本养老服务体系建设工作中的重大问题。
(二)强化督促指导和监管。省级政府要切实履行责任,落实支持政策,加强绩效评价和监督检查。民政部要会同国家发展改革委等部门,建立健全评价机制,把基本养老服务体系建设情况纳入积极应对人口老龄化综合绩效评估。各地要强化基本养老服务综合监管,确保服务质量和安全,对违法违规行为严肃追究责任。发挥标准对基本养老服务的技术支撑作用,开展服务质量第三方认证。
(三)营造良好社会氛围。各地区各有关部门要主动做好基本养老服务政策宣传解读,及时公开基本养老服务信息。要凝聚社会共识,充分调动各方支持配合基本养老服务体系建设的积极性和主动性。
附件:国家基本养老服务清单

2023-06-01 08:43